今天起,证通天下带着大家一起梳理有关特种作业安全技术实际操作考试标准的内容,今天梳理的是【低压电工作业安全技术实际操作考试标准】
1
考试方式
实际操作、仿真模拟操作、口述。
2
考试要求
一、实操科目及内容
(一)科目1: 安全用具使用(简称K1)
电工仪表安全使用(简称K11);
电工安全用具使用(简称K12);
电工安全标示的辨识(简称K13);
(二)科目2: 安全操作技术(简称K2)
电动机单向连续运转接线(带点动控制)(简称K21);
三相异步电动机正反运行的接线及安全操作(简称K22);
单相电能表带照明灯的安装及接线(简称K23);
带熔断器(断路器)、仪表、电流互感器的电动机运行控制电路接线(简称K24);
导线的连接(简称K25);
(三)科目3: 作业现场安全隐患排除(简称K3)
判断作业现场存在的安全风险、职业危害(简称K31);
结合实际工作任务,排除作业现场存在的安全风险、职业危害(简称K32);
(四)科目4: 作业现场应急处置(简称K4)
触电事故现场的应急处理(简称K41);
单人徒手心肺复苏操作(简称K42);
灭火器的选择和使用(简称K43);
二、组卷方式
实操试卷从上述四类考题中,各抽取一道实操题组成。具体题目由考试系统或考生抽取产生。
三、考试成绩
实操考试成绩总分值为100分,80分(含)以上为考试合格;若考题中设置有否决项, 否决项未通过,则实操考试不合格。科目1、科目2、科目3、科目4 的分值权重分别为20%、40%、20%、20%。
3
考试时间
60分钟。
4
考试内容
一、 安全用具使用
(一)电工仪器仪表安全使用
安全操作步骤
(1)按给定的测量任务,选择合适的电工仪表;
(2)对所选的仪器仪表进行检查;
(3)正确使用仪器仪表;
(4)正确读数,并对测量数据进行判断。

(二) 电工安全用具使用
安全操作步骤
(1)熟知各种低压电工个人防护用品的用途及结构;
(2)能对各种低压电工个人防护用品进行检查;
(3)熟悉各种低压电工个人防护用品保养要求。

(三)电工安全标示的辨识
安全操作步骤
(1)熟悉低压电工作业常用的安全标示;
(2)能对指定的安全标示进行文字说明;
(3)能对指定的作业场景合理布置相关的安全标示。


二、 安全操作技术
(一) 电动机单向连续运转接线(带点动控制)
安全操作步骤
(1)按给定电气原理图,选择合适的电气元件及绝缘电线;
(2)按要求对电动机进行单向连续运转接线(带点动控制);
(3)通电前使用仪表检查电路,确保不存在安全隐患以后再上电;
(4)电动机点动、连续运行、停止。

(二)三相异步电动机正反转运行的接线及安全操作
安全操作步骤
(1)按给定电气原理图,选择合适的电气元件及绝缘电线进行接线;
(2)按要求对电动机进行正反转运行接线;
(3)通电前使用仪表检查电路,确保不存在安全隐患以后再上电;
(4)电动机运行良好,各项控制功能正常实现。

(三)单相电能表带照明灯的安装及接线
安全操作步骤
(1)按给定电气原理图,选择合适的电气元件及绝缘电线;
(2)按要求进行单相电能表并带照明灯的安装及接线;
(3)通电前使用仪表检查电路,确保不存在安全隐患以后再上电;
(4)照明灯点亮、电度表运行。


(四)带熔断器(断路器)、仪表、电流互感器的电动机运行控制电路接线
安全操作步骤
(1)按给定电气原理图,选择合适的电气元件及绝缘电线;
(2)按要求进行带熔断器、仪表、电流互感器的电动机运行控制电路接线;
(3)通电前使用仪表检查电路,确保不存在安全隐患以后再上电;
(4)电动机连续运行、停止、电压表和电流表正常显示。


(五)导线的连接
安全操作步骤
(1)单股导线的连接、多股导线的连接;
(2)导线的直接、分接、压接;
(3)绝缘胶带的正确使用。

三、作业现场安全隐患排除
(一)判断作业现场存在的安全风险、职业危害
安全操作步骤
(1)认真阅读考官提供的作业现场、图片或视频。
(2)指出其中存在的安全风险和和职业危害,具体可能涉及如下:
a.现场作业时个人防护措施没做好;
b.作业现场乱拉电线或用电方法不安全;
c.现场作业时未放置相应的安全标示:如设备检修时,开关操作把手未挂“有人工作,禁止合闸”标示牌;
d.带电设备未规划安全区域,未悬挂“止步,高压危险!”标志牌;
e.倒闸操作时存在操作错误项;
f.应急处理方法不当;
g.作业现场工具乱摆放。

(二)结合实际工作任务,排除作业现场存在的安全风险、职业危害
安全操作步骤
(1)明确作业任务,做好个人防护;
(2)观察作业现场环境;
(3)排除作业现场存在的安全风险;
(4)进行安全操作。


四、作业现场应急处置
(一)触电事故现场的应急处理
安全操作步骤
(1)低压触电时脱离电源方法及注意事项:
a.发现有人低压触电,立即寻找最近的电源开关,进行紧急断电,不能断开关则采用绝缘的方法切断电源;
b.在触电人脱离电源的同时,救护人应防止自身触电,还应防止触电人脱离电源后发生二次伤害;
c.让触电者在通风暖和的处所静卧休息,根据触电者的身体特征,做好急救前的准备工作;
d.如触电人触电后已出现外伤,处理外伤不应影响抢救工作;
e.夜间有人触电,急救时应解决临时照明问题。
(2)高压触电时脱离电源方法及注意事项:
a.发现有人高压触电,应立即通知上级有关供电部门,进行紧急断电,不能断电则采用绝缘的方法挑开电线,设法使其尽快脱离电源;
b.在触电人脱离电源的同时,救护人应防止自身触电,还应防止触电人脱离电源后发生二次伤害;
c.根据触电者的身体特征,派人严密观察,确定是否请医生前来或送往医院诊察;
d.让触电者在通风暖和的处所静卧休息,根据触电者的身体特征,做好急救前的准备工作;夜间有人触电,急救时应解决临时照明问题。
e.如触电人触电后已出现外伤,处理外伤不应影响抢救工作。


(二)单人徒手心肺复苏操作



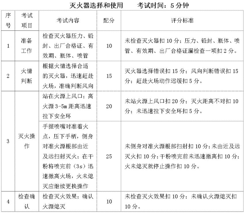
(三)灭火器的选择和使用



END

来源 | 网络。(声明:本微信公众号刊载此文,是出于传递更多信息之目的。若有来源标注错误或侵犯了您的合法权益,请及时与我们联系,我们将及时更正、删除或依法处理。)