国有企业纪检监察各项管理流程图!
2025-11-02 20:18
国有企业纪检监察各项管理流程图!











国有企业纪检监察各项管理流程图!
??全部内容来自:“国企资料库”→《国有企业纪检监察手册》61页
?内容包括:
1、党风廉政建设责任制年终考核流程图
2、党风廉政建设责任制问责流程图
3、“三项”谈话工作流程图
4、“三重一大”决策流程图
5、效能监察工作流程图
6、招标采购监督流程图
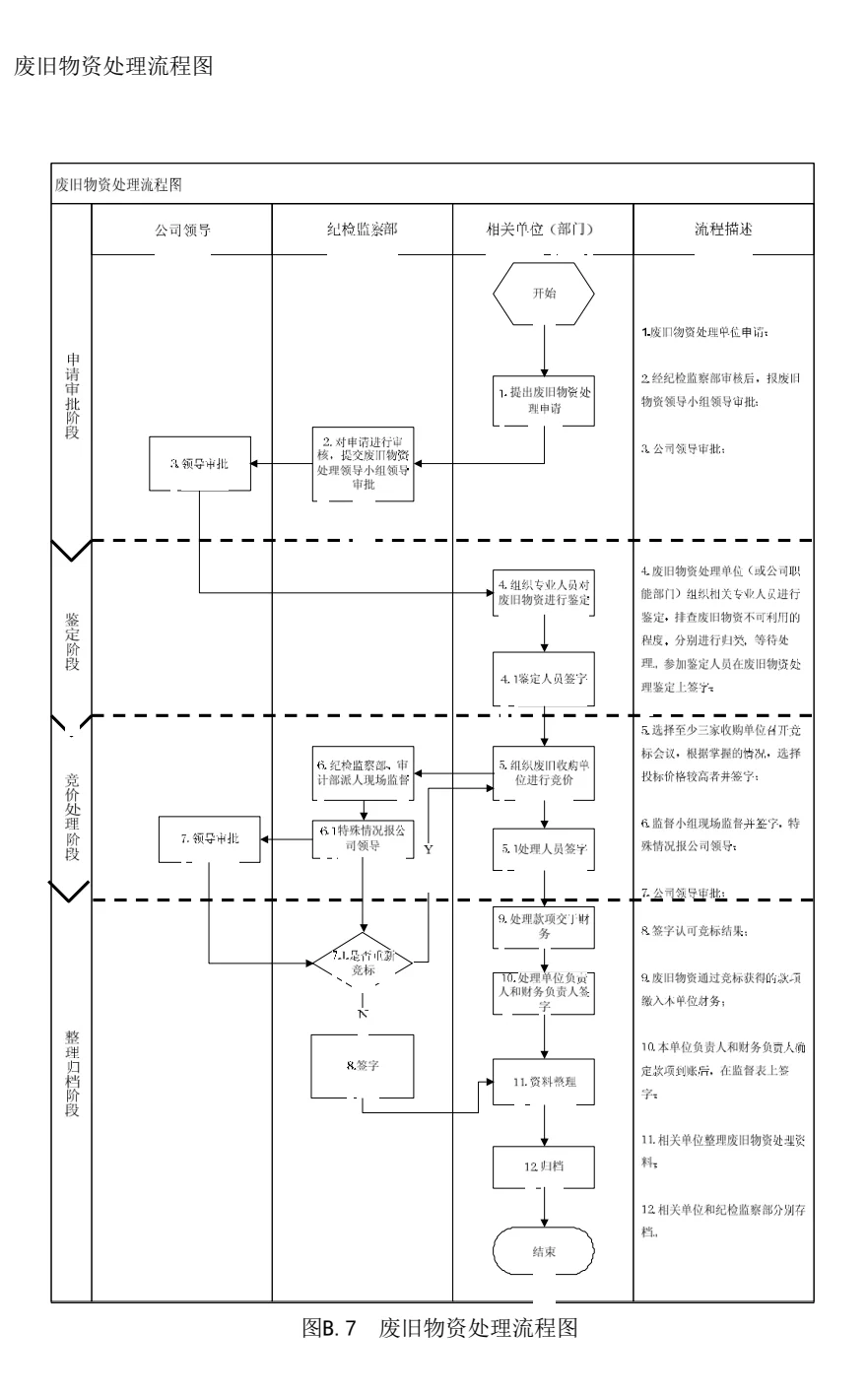
7、废旧物资处理流程图
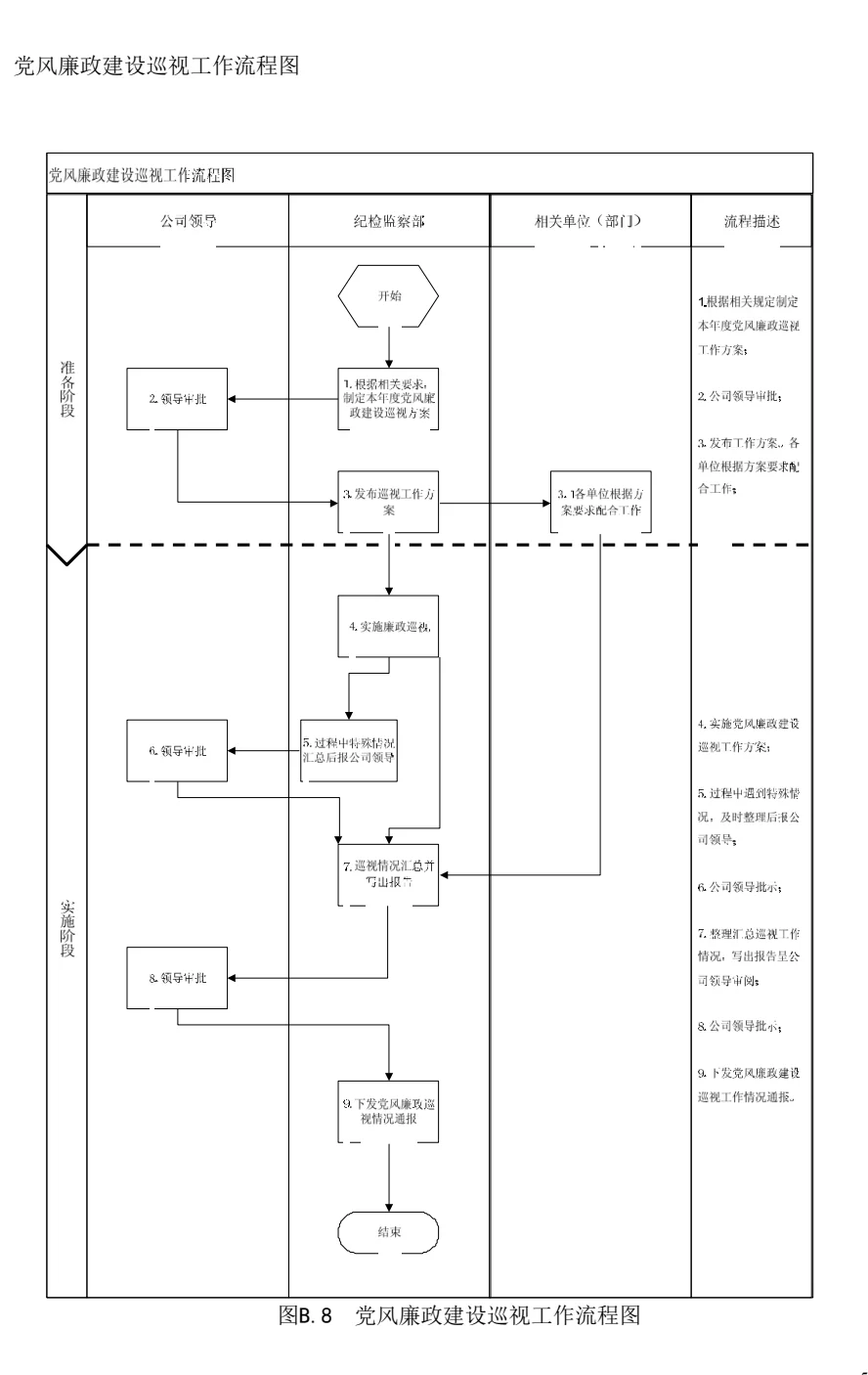
8、党风廉政建设巡视工作流程图
9、上级转办信访件工作流程图
10、信访举报件处理工作流程图
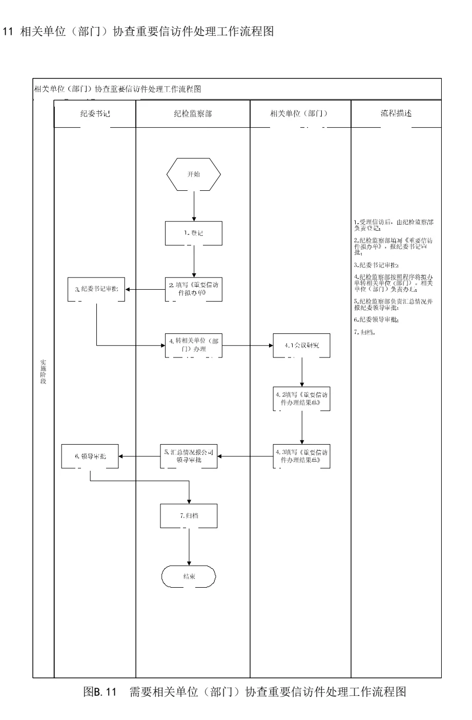
11、相关单位(部门)协查重要信访件处理工作流程图
#国有企业 #纪检监察