安防器材
IPS与IDS
2025-11-02 15:38
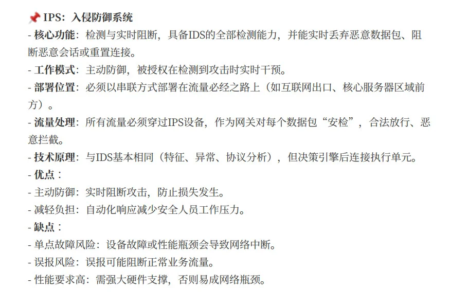
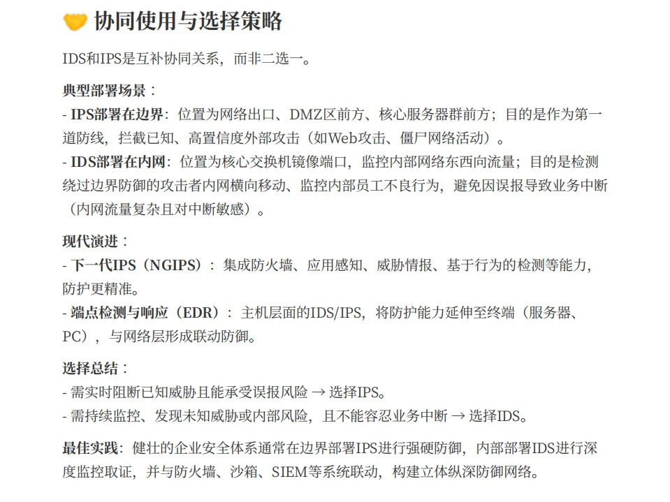
IPS与IDS

IPS与IDS

IPS与IDS

IPS与IDS

IPS与IDS

IPS与IDS

核心摘要:一句话分清IPS与IDS
IDS: 入侵检测系统 -> 网络世界的“监控摄像头”。它负责监控、发现并告警,但不直接干预。
IPS: 入侵防御系统 -> 网络世界的“安保门卫”。它不仅能发现,还能直接拦截和阻止攻击。
#网络工程师 #网络知识分享 #网络技术 #网工面试 #网工面试题 #数通工程师 #每天都有值得记录的瞬间
发表评论
0评