返回
印刷包装
cdr学习笔记-第二阶段理论篇-印刷工艺
2025-11-02 03:19
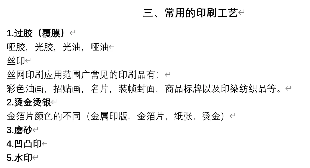
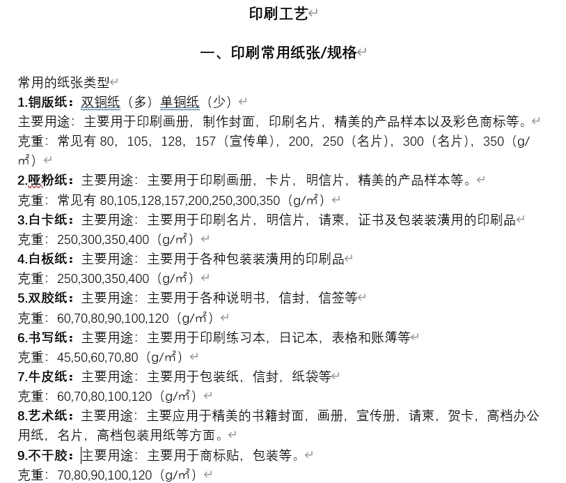
cdr学习笔记-第二阶段理论篇-印刷工艺
#印刷工艺
#艺术设计与制作
#印刷
#丝网印刷
#包装印刷
#工艺
#设计与工艺
#烫金
#工艺美术
#印刷
打赏
发表评论
0评