







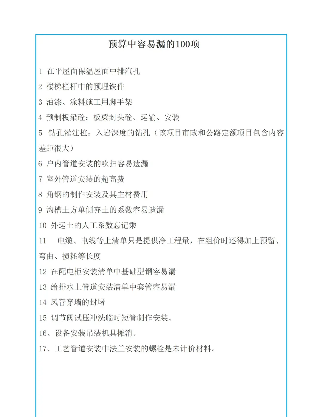
1 在平屋面保温屋面中排汽孔
2 楼梯栏杆中的预埋铁件
3 油漆、涂料施工用脚手架
4 预制板梁砼:板梁封头砼、运输、安装
5 钻孔灌注桩:入岩深度的钻孔(该项目市政和公路定额项目包含内容差距很大)
6 户内管道安装的吹扫容易遗漏
7 室外管道安装的超高费
8 角钢的制作安装及其主材费用
9 沟槽土方单侧弃土的系数容易遗漏
10 外运土的人工系数忘记乘
11 电缆、电线等上清单只是提供净工程量,在组价时还得加上预留、弯曲、损耗等长度
12 在配电柜安装清单中基础型钢容易漏
13 给排水上管道安装清单中套管容易漏
14 风管穿墙的封堵
15 调节阀试压冲洗临时短管制作安装。
16、设备安装吊装机具摊消。
17、工艺管道安装中法兰安装的螺栓是未计价材料。
18、安装部分:高层建筑增加费 计算的基数包括6层或20m以下的全部人工费。在高层建筑同时又符合超高施工条件时,高层建筑增加费和超高增加费是叠加计算的。
19、屋脊线、盖板!主要是零星部件!
20、一些零星的、小型构件砼容易漏算;
21、屋面分格缝,特别有架空隔热层时,水泥砂浆找平层有分格缝,而且在隔热板上也要做分格缝;
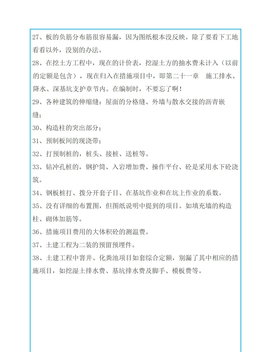
22、一些规范要求的也容易漏项,比如:墙长超过5米时要增设构造
柱,墙高超过4米时要增设压梁;23、设备安装加垫铁、管道安装时支架制作、安装、油漆防腐;
24、通风管道安装的帆布接口;
25、楼梯间顶层满堂脚手架、屋面分格缝、设计说明中构造要求以及一些室内外零星构件。
26、外墙抹灰分格嵌缝有相应的定额子目,所用材料不同,应套用相应的子目
2 楼梯栏杆中的预埋铁件
3 油漆、涂料施工用脚手架
4 预制板梁砼:板梁封头砼、运输、安装
5 钻孔灌注桩:入岩深度的钻孔(该项目市政和公路定额项目包含内容差距很大)
6 户内管道安装的吹扫容易遗漏
7 室外管道安装的超高费
8 角钢的制作安装及其主材费用
9 沟槽土方单侧弃土的系数容易遗漏
10 外运土的人工系数忘记乘
11 电缆、电线等上清单只是提供净工程量,在组价时还得加上预留、弯曲、损耗等长度
12 在配电柜安装清单中基础型钢容易漏
13 给排水上管道安装清单中套管容易漏
14 风管穿墙的封堵
15 调节阀试压冲洗临时短管制作安装。
16、设备安装吊装机具摊消。
17、工艺管道安装中法兰安装的螺栓是未计价材料。
18、安装部分:高层建筑增加费 计算的基数包括6层或20m以下的全部人工费。在高层建筑同时又符合超高施工条件时,高层建筑增加费和超高增加费是叠加计算的。
19、屋脊线、盖板!主要是零星部件!
20、一些零星的、小型构件砼容易漏算;
21、屋面分格缝,特别有架空隔热层时,水泥砂浆找平层有分格缝,而且在隔热板上也要做分格缝;
22、一些规范要求的也容易漏项,比如:墙长超过5米时要增设构造
柱,墙高超过4米时要增设压梁;23、设备安装加垫铁、管道安装时支架制作、安装、油漆防腐;
24、通风管道安装的帆布接口;
25、楼梯间顶层满堂脚手架、屋面分格缝、设计说明中构造要求以及一些室内外零星构件。
26、外墙抹灰分格嵌缝有相应的定额子目,所用材料不同,应套用相应的子目