




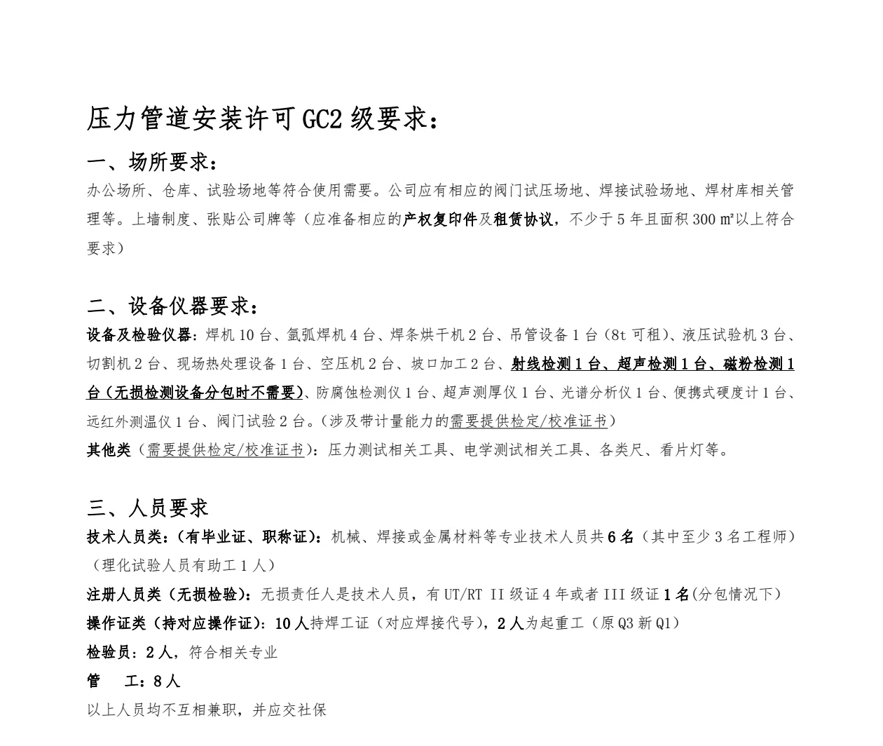
你们知道吗?咱们生活中藏着一个“管道江湖”,其中压力管道家族可是妥妥的C位存在~今天就带大家扒一扒压力管道的“四大天团”,看完你就明白哪些“管道大佬”天天在你身边刷存在感!
? GA长输管道:跨省跨市的“能源大动脉”
这个家族是连接油田、炼油厂的跨省跨市能源通道,就像给能源输送装上了“高速路”,把石油、天然气稳稳送到目的地~
? GB公用管道:承包你生活的“贴心管家”
分为GB1燃气管道和GB2热力管道两大分支。
- GB1燃气管道:你家厨房做饭的燃气就靠它输送,小区里那些刷着黄色的管道,就是它的“身份标识”哦~
- GB2热力管道:冬天给你家送温暖的供暖管道,就来自这个家族!
? GC工业管道:工厂里的“物料输送官”
化工厂里输送蒸汽、各种化学品的管道都属于它!是工业生产中物料传输的“幕后功臣”,保障着工厂生产的运转
? GD动力管道:火电厂的“动力担当”
专属火电厂的“能量通道”,负责输送高温蒸汽,为发电提供强劲动力,是电力生产的关键一环~
其实咱们最常接触的就是GB家族啦,家里的燃气、冬天的暖气,都离不开它的默默付出。
压力管道 #管道知识 #浙江建筑资质 城市基础设施#压力管道资质 #浙江压力管道 #压力管道资质新办 #压力管道资质办理流程
? GA长输管道:跨省跨市的“能源大动脉”
这个家族是连接油田、炼油厂的跨省跨市能源通道,就像给能源输送装上了“高速路”,把石油、天然气稳稳送到目的地~
? GB公用管道:承包你生活的“贴心管家”
分为GB1燃气管道和GB2热力管道两大分支。
- GB1燃气管道:你家厨房做饭的燃气就靠它输送,小区里那些刷着黄色的管道,就是它的“身份标识”哦~
- GB2热力管道:冬天给你家送温暖的供暖管道,就来自这个家族!
? GC工业管道:工厂里的“物料输送官”
化工厂里输送蒸汽、各种化学品的管道都属于它!是工业生产中物料传输的“幕后功臣”,保障着工厂生产的运转
? GD动力管道:火电厂的“动力担当”
专属火电厂的“能量通道”,负责输送高温蒸汽,为发电提供强劲动力,是电力生产的关键一环~
其实咱们最常接触的就是GB家族啦,家里的燃气、冬天的暖气,都离不开它的默默付出。
压力管道 #管道知识 #浙江建筑资质 城市基础设施#压力管道资质 #浙江压力管道 #压力管道资质新办 #压力管道资质办理流程