招投标信息
福建投标报价|福建评标办法解析
2025-11-01 23:50
福建投标报价|福建评标办法解析

福建投标报价|福建评标办法解析

福建投标报价|福建评标办法解析

福建投标报价|福建评标办法解析

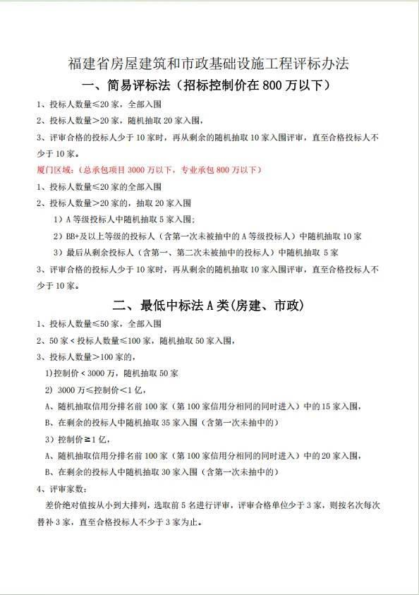
福建评标办法解析大全
不同评标办法的区别
很多人还是不明白不同评标办法的区别
知己知彼,百战不殆
[哇R][哇R][赞R][赞R]
理解规则才有利于制定应对策略
#小红书可以发文件了 #投标报价 #投标 #工程造价 #建设工程 #建筑行业 #标书制作 #造价工程师
发表评论
0评