





通信工程属于电子信息类,电子信息类属于工学门类,往年岗位少,竞争大,大神扎堆,但从24年国考招录岗位看人数较往年大幅度提升。
看趋势,今年国省考中此类专业的招录人数也会大幅度上升,电子信息类同学考公可以准备起来啦!
-
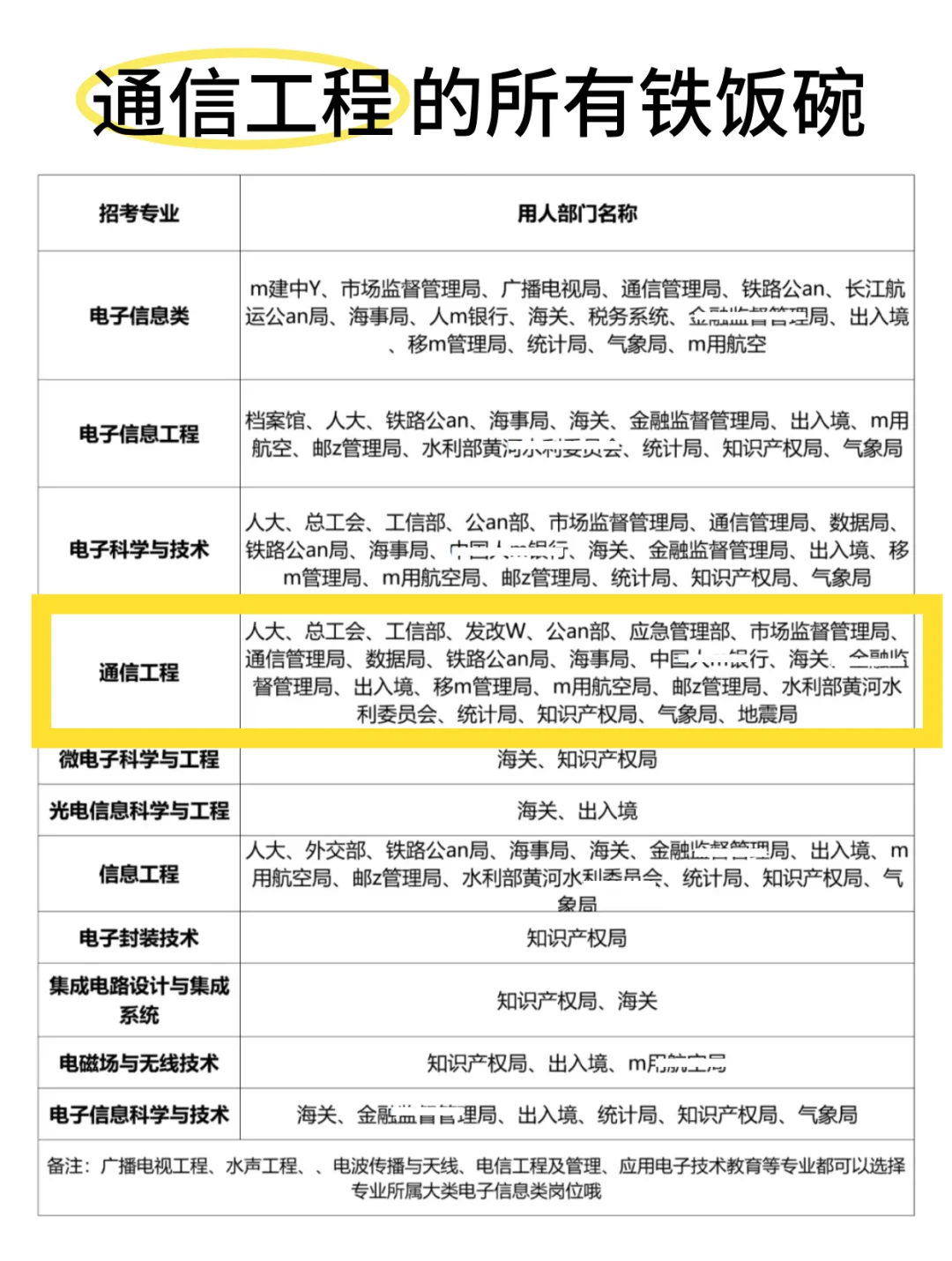
1⃣电子信息类专业包含:
◾电子信息工程
◾电子科学与技术
◾通信工程
◾微电子科学与工程
◾光电信息科学与工程
◾信息工程
◾集成电路设计与集成系统
◾电子信息科学与技术
◾电信工程及管理
◾应用电子技术教育
...
2⃣24年招录情况
◾招录人数
24年电子信息类岗位招录人数大幅增加,尤其是通信管理和信息技术部门!
◾竞争比例
平均竞争比例1:55左右,热门岗位(如省通信管理局)可达1:120+。
◾学历要求
本科为主,部分岗位要求硕士学历(如科研类岗位)。
◾专业要求
电子信息工程、通信工程、物联网工程、网络an全等相关专业优先。
#大三考公#26考公#公务员#考公选岗#26国考#26省考#考公上岸#应届考公#通信工程考公#公务员上岸
看趋势,今年国省考中此类专业的招录人数也会大幅度上升,电子信息类同学考公可以准备起来啦!
-
1⃣电子信息类专业包含:
◾电子信息工程
◾电子科学与技术
◾通信工程
◾微电子科学与工程
◾光电信息科学与工程
◾信息工程
◾集成电路设计与集成系统
◾电子信息科学与技术
◾电信工程及管理
◾应用电子技术教育
...
2⃣24年招录情况
◾招录人数
24年电子信息类岗位招录人数大幅增加,尤其是通信管理和信息技术部门!
◾竞争比例
平均竞争比例1:55左右,热门岗位(如省通信管理局)可达1:120+。
◾学历要求
本科为主,部分岗位要求硕士学历(如科研类岗位)。
◾专业要求
电子信息工程、通信工程、物联网工程、网络an全等相关专业优先。
#大三考公#26考公#公务员#考公选岗#26国考#26省考#考公上岸#应届考公#通信工程考公#公务员上岸