返回
招投标信息
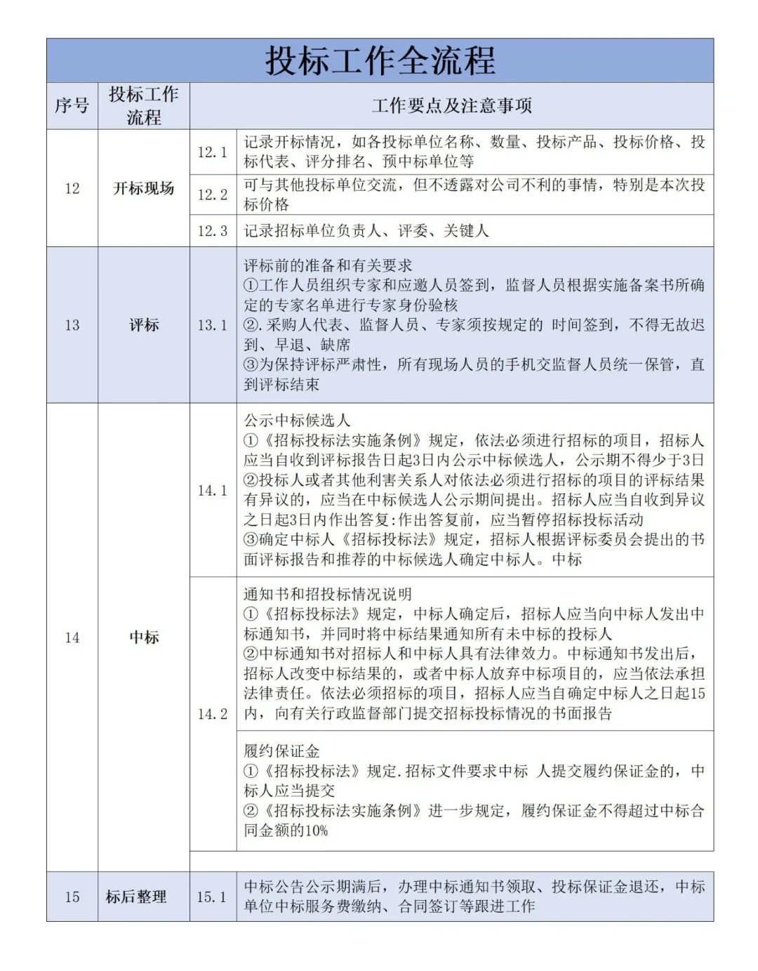
投标工作全流程
2025-11-01 17:30
投标工作全流程
#投标
#标书制作
#招投标
#职场
#标书质量
打赏
发表评论
0评