






⚠️ 利用 AI 代理的记忆模块、权限漏洞、多代理交互漏洞等,诱导其执行未授权操作、传播虚假信息或瘫痪系统,是 AI 代理安全威胁的核心风险?。为系统认知这类威胁,依据此前对 AI 代理安全风险的梳理,将 15 种具体威胁划分为 4 大类,覆盖数据、工具、交互、人机协同全场景。
? 在拆解威胁细节前,需明确 AI 代理专属威胁与传统网络威胁的本质区别:AI 代理威胁直击其特有的记忆模块、跨会话上下文、多代理通信等核心组件(如记忆投毒、代理通信中毒);传统网络威胁侧重操作系统漏洞、网络端口等基础层,二者攻击路径与防御重点差异显著,具体区分可结合此前防护策略对比。
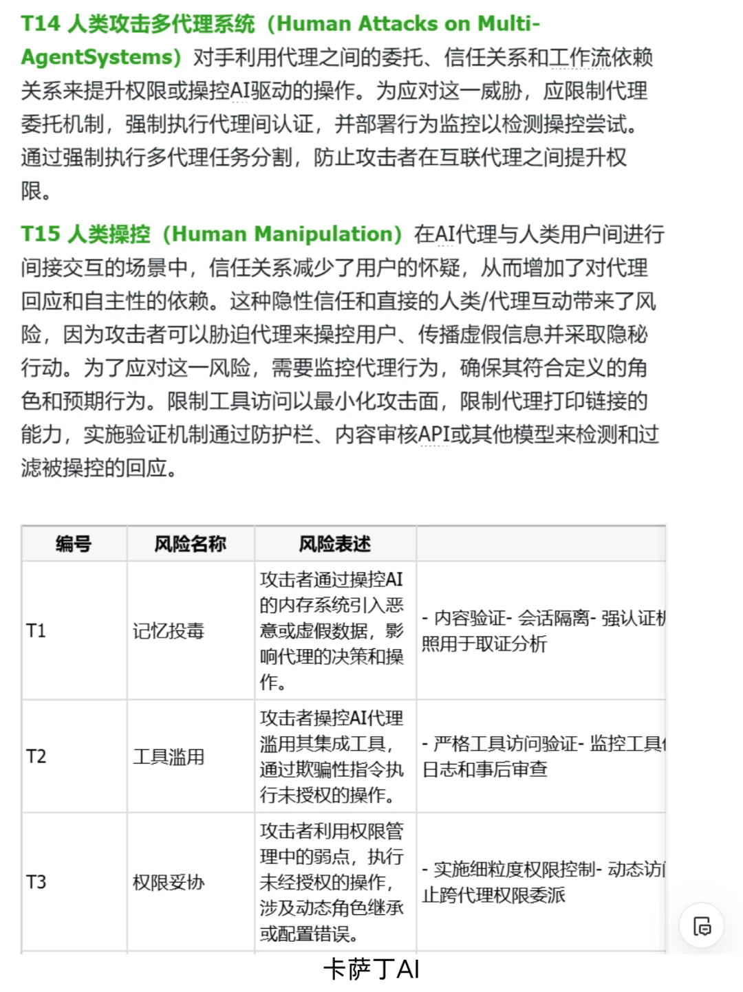
? 数据与记忆类威胁(含 2 种核心风险):
记忆投毒:篡改 AI 代理知识库 / 向量库,植入恶意数据扭曲决策,需靠哈希快照 + 跨会话隔离防御;
身份伪造:冒充 AI / 人类突破认证机制,需用行为分析 + 持续监控识别。
? 工具与权限类威胁(含 3 种核心风险):
工具滥用:靠欺骗性提示操控 AI 滥用集成工具,需严格工具访问验证;
权限妥协:利用角色配置错误越权操作,需细粒度权限控制 + 强审计;
意外 RCE:诱导 AI 生成恶意代码执行,需沙盒运行 + 高权限代码人工审核。
? 多代理交互类威胁(含 2 种核心风险):
代理通信中毒:篡改 AI 间消息传播虚假信息,需加密认证 + 多代理共识验证;
流氓代理:被攻陷代理脱离监控窃取数据,需政策约束 + 加密证明机制。
? 人机环类威胁(含 2 种核心风险):
超载人类决策环:用信息轰炸干扰人工审核,需动态调整人机监督阈值;
人类操控:借信任关系让 AI 误导用户,需内容审核 API + 工具权限限制。
#AI代理 #AI智能体 #agent #AI安全 #人工智能安全 #且曼Ai训练师就业班 #大模型安全 #AI治理 #AI
? 在拆解威胁细节前,需明确 AI 代理专属威胁与传统网络威胁的本质区别:AI 代理威胁直击其特有的记忆模块、跨会话上下文、多代理通信等核心组件(如记忆投毒、代理通信中毒);传统网络威胁侧重操作系统漏洞、网络端口等基础层,二者攻击路径与防御重点差异显著,具体区分可结合此前防护策略对比。
? 数据与记忆类威胁(含 2 种核心风险):
记忆投毒:篡改 AI 代理知识库 / 向量库,植入恶意数据扭曲决策,需靠哈希快照 + 跨会话隔离防御;
身份伪造:冒充 AI / 人类突破认证机制,需用行为分析 + 持续监控识别。
? 工具与权限类威胁(含 3 种核心风险):
工具滥用:靠欺骗性提示操控 AI 滥用集成工具,需严格工具访问验证;
权限妥协:利用角色配置错误越权操作,需细粒度权限控制 + 强审计;
意外 RCE:诱导 AI 生成恶意代码执行,需沙盒运行 + 高权限代码人工审核。
? 多代理交互类威胁(含 2 种核心风险):
代理通信中毒:篡改 AI 间消息传播虚假信息,需加密认证 + 多代理共识验证;
流氓代理:被攻陷代理脱离监控窃取数据,需政策约束 + 加密证明机制。
? 人机环类威胁(含 2 种核心风险):
超载人类决策环:用信息轰炸干扰人工审核,需动态调整人机监督阈值;
人类操控:借信任关系让 AI 误导用户,需内容审核 API + 工具权限限制。
#AI代理 #AI智能体 #agent #AI安全 #人工智能安全 #且曼Ai训练师就业班 #大模型安全 #AI治理 #AI