






一、缘起:战场的回响
1948年,一篇名为《利用反射功率的通信》的论文,为一场技术革命埋下伏笔。其思想雏形,源自二战天空中对“敌我识别”的迫切渴求。从雷达应答器到今日掌中之物,技术的血脉里,始终流淌着身份鉴权的古老命题。
二、躯壳:无源之物的生命
它无电池,亦无电源。其生命,全然借由读卡器散发的交变磁场瞬间唤醒。电磁感应定律,是它沉默的呼吸法则。存在于毫秒之间的微弱电流,构成了它全部的新陈代谢。
三、灵魂:负载调制的默剧
它永不主动发声,只以改变自身电路特性的方式,细微地扰动磁场。这如同一场精妙的默剧,通过“拉扯”与“放松”那无形的电磁纽带,将身份信息编码、反射。读卡器,则是那位全神贯注的观察者,从自身电流的涟漪中,解读出完整的对白。
四、骨血:硅基的城池
在其内部,是一座微缩的硅基城池。
射频前端,是汲取能量的口鼻。
硬连线状态机,是无需思考、仅依本能行事的古老脑干。
EEPROM存储器,以囚禁于浮栅中的电子为墨,镌刻着不可磨灭的身份铭文。
访问控制位,是城中不可逾越的法典,守卫着数据的疆界。
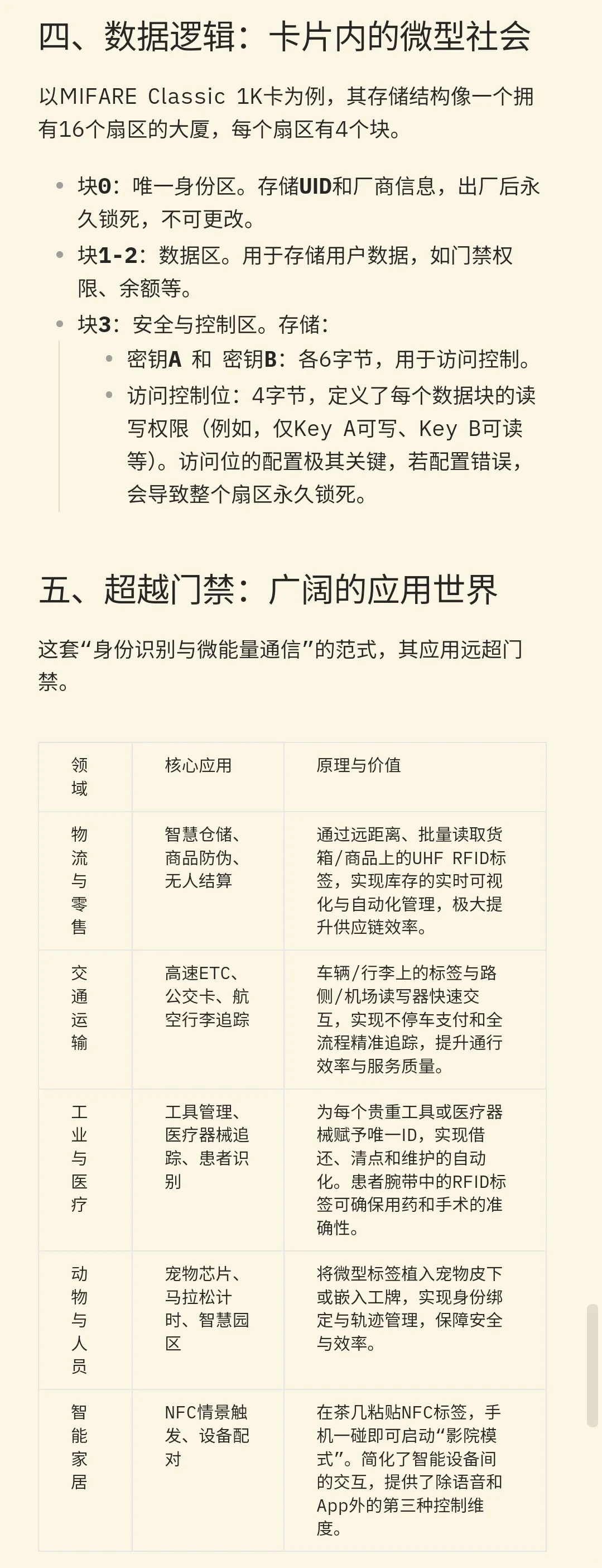
五、回响:超越门禁的广阔世界
从物流仓储中静默穿梭的货箱,到病患腕间承载生命信息的手环,再到启动智能家居的无形开关。这项技术的回响,早已穿透了门禁的物理界限,融入现代社会的毛细血管,成为万物互联时代无声的基石。
这是一段关于信任、身份与连接的技术叙事。每一次看似平常的“嘀”声背后,都是一次跨越物理与数字边界的、精妙而冷静的握手。
1948年,一篇名为《利用反射功率的通信》的论文,为一场技术革命埋下伏笔。其思想雏形,源自二战天空中对“敌我识别”的迫切渴求。从雷达应答器到今日掌中之物,技术的血脉里,始终流淌着身份鉴权的古老命题。
二、躯壳:无源之物的生命
它无电池,亦无电源。其生命,全然借由读卡器散发的交变磁场瞬间唤醒。电磁感应定律,是它沉默的呼吸法则。存在于毫秒之间的微弱电流,构成了它全部的新陈代谢。
三、灵魂:负载调制的默剧
它永不主动发声,只以改变自身电路特性的方式,细微地扰动磁场。这如同一场精妙的默剧,通过“拉扯”与“放松”那无形的电磁纽带,将身份信息编码、反射。读卡器,则是那位全神贯注的观察者,从自身电流的涟漪中,解读出完整的对白。
四、骨血:硅基的城池
在其内部,是一座微缩的硅基城池。
射频前端,是汲取能量的口鼻。
硬连线状态机,是无需思考、仅依本能行事的古老脑干。
EEPROM存储器,以囚禁于浮栅中的电子为墨,镌刻着不可磨灭的身份铭文。
访问控制位,是城中不可逾越的法典,守卫着数据的疆界。
五、回响:超越门禁的广阔世界
从物流仓储中静默穿梭的货箱,到病患腕间承载生命信息的手环,再到启动智能家居的无形开关。这项技术的回响,早已穿透了门禁的物理界限,融入现代社会的毛细血管,成为万物互联时代无声的基石。
这是一段关于信任、身份与连接的技术叙事。每一次看似平常的“嘀”声背后,都是一次跨越物理与数字边界的、精妙而冷静的握手。