安防器材
ACL
2025-11-01 15:51
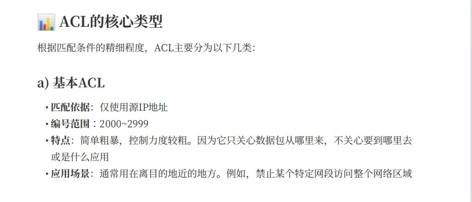
ACL

ACL

ACL

ACL

ACL

ACL

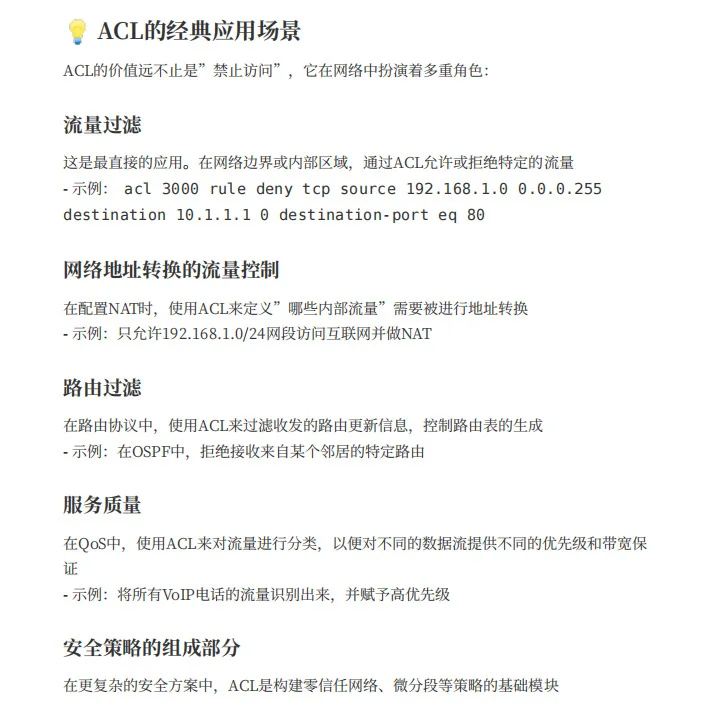
ACL

ACL

ACL

ACL 的全称是 访问控制列表。它本质上是一组规则的集合,网络设备(如路由器、防火墙、交换机)利用这些规则来对通过网络的数据包进行识别和控制。
核心思想: “哪些数据包”在“什么条件下”可以被“允许”或“拒绝”通过。
#网络工程师 #网络知识分享 #网络技术 #网工面试 #网工面试题 #数通工程师 #每天都有值得记录的瞬间 #华为认证
发表评论
0评