招投标信息
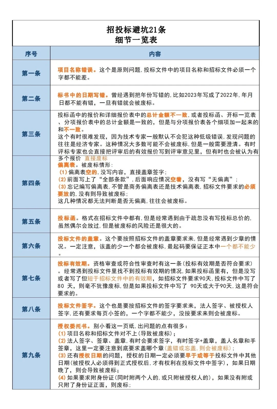
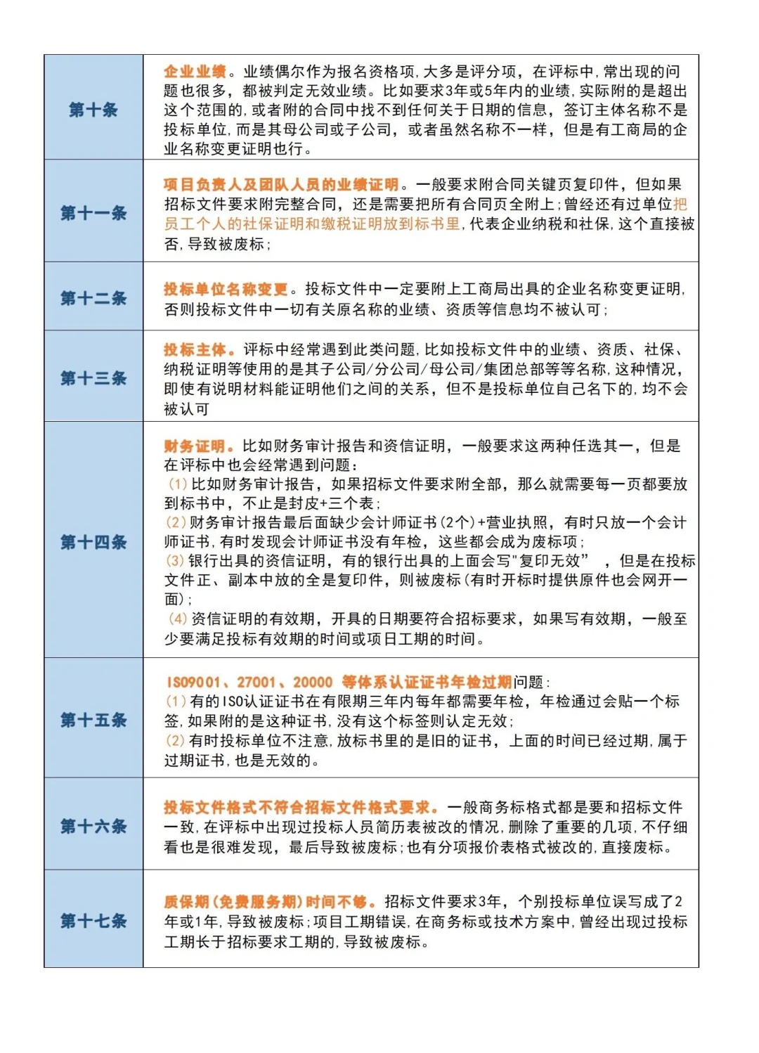
招投标避坑21条细节一览表
2025-11-01 08:28
招投标避坑21条细节一览表

招投标避坑21条细节一览表

招投标避坑21条细节一览表

招投标避坑21条细节一览表

招投标避坑指南#投标 #避坑指南 #招投标必备
发表评论
0评