返回
交通运输
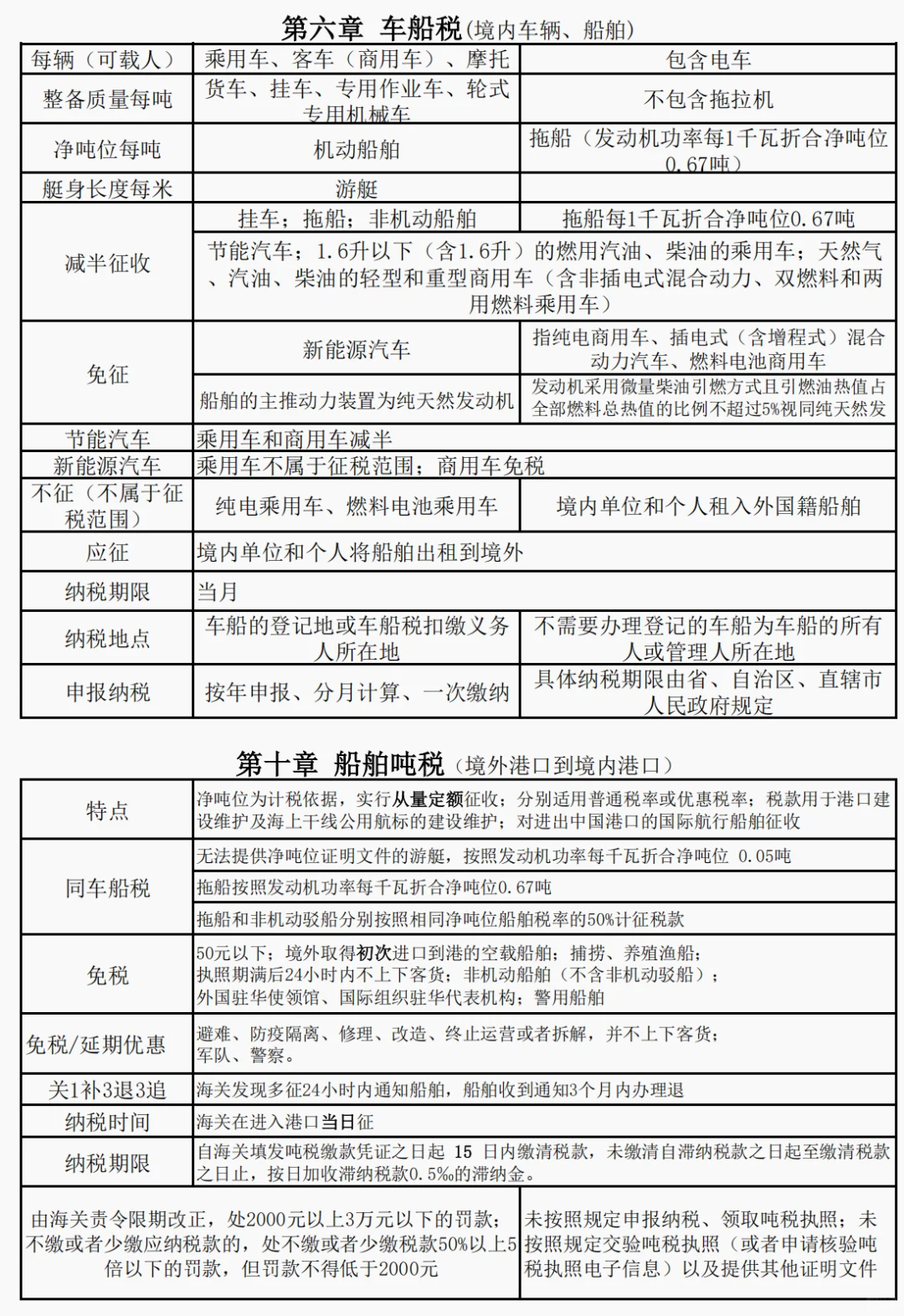
税法二车船税和船舶吨税的笔记总结来咯~
2025-11-01 04:25
税法二车船税和船舶吨税的笔记总结来咯~
#税务师备考
#税务师
#税务师考试
#税法
#税务师备考计划
#税法二
#车船税
#船舶吨税
#财务干货
#财税知识
打赏
发表评论
0评