




一、打印机类型:工作原理决定适用场景
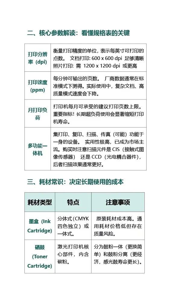
二、核心参数解读:看懂规格表的关键
三、耗材常识:决定长期使用的成本
四、主流品牌简要特点
基础维护常识:
· 激光打印机: 保持环境清洁,定期清理纸屑。
· 喷墨打印机: 最关键的是防堵头! 务必保证每周至少打印一张彩页,以保持喷头通畅。
#打印机 #数码科普 #办公设备 #打印机参数 #选购指南 #职场干货 #IT知识#办公技巧 #打印机维修 #激光打印机
二、核心参数解读:看懂规格表的关键
三、耗材常识:决定长期使用的成本
四、主流品牌简要特点
基础维护常识:
· 激光打印机: 保持环境清洁,定期清理纸屑。
· 喷墨打印机: 最关键的是防堵头! 务必保证每周至少打印一张彩页,以保持喷头通畅。
#打印机 #数码科普 #办公设备 #打印机参数 #选购指南 #职场干货 #IT知识#办公技巧 #打印机维修 #激光打印机