爆了!预测特变电工Q3狂赚30亿+,业绩炸裂
2025-10-31 23:54
爆了!预测特变电工Q3狂赚30亿+,业绩炸裂









特变电工的三季度业绩可能要惊艳所有人了!?
基于历史数据和行业发展趋势预测:
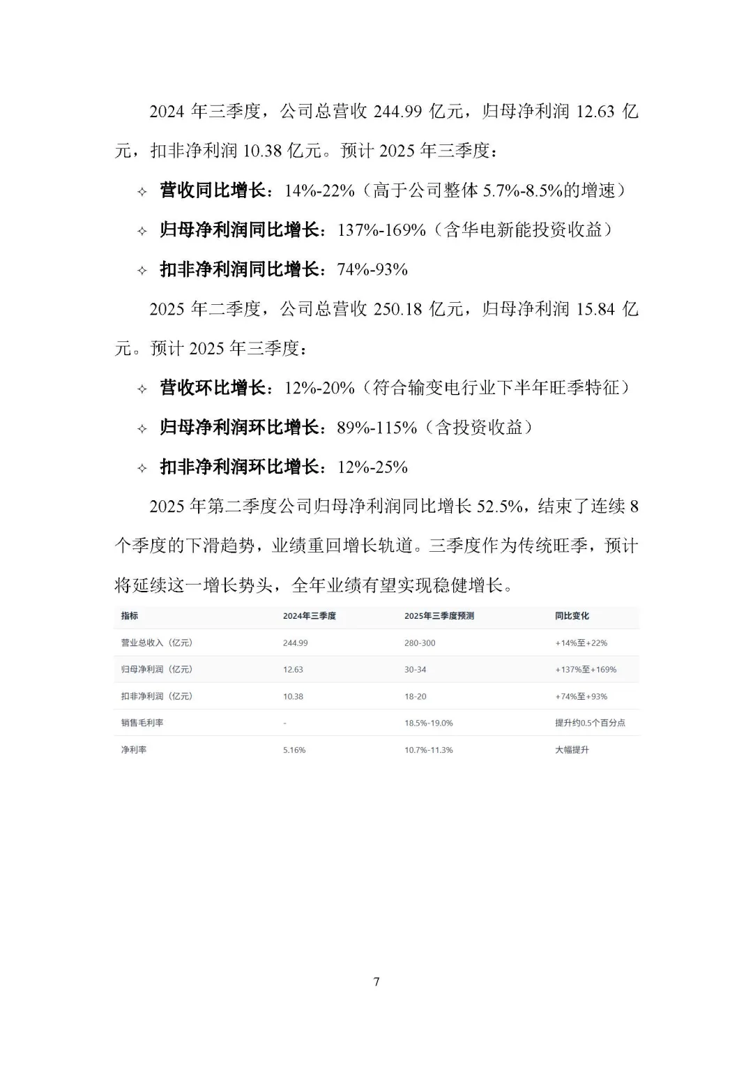
? 营收:280-300亿
? 归母净利润:30-34亿(含13亿的神仙级投资收益!)
? 扣非净利润:18-20亿
同比、环比都是大幅增长!这业绩,只能用“炸裂”来形容!?
尤其是那13亿的投资收益,简直是锦上添花,说明公司资本运作也很有一手。主业稳健,副业开花,这波看好!
#行业分析 #绿色能源转型 #电力 #特变电工 #投资理财 #资产配置 #股票知识