安全施工秘籍大公开,费用花得明明白白!
2025-10-31 18:25
安全施工秘籍大公开,费用花得明明白白!



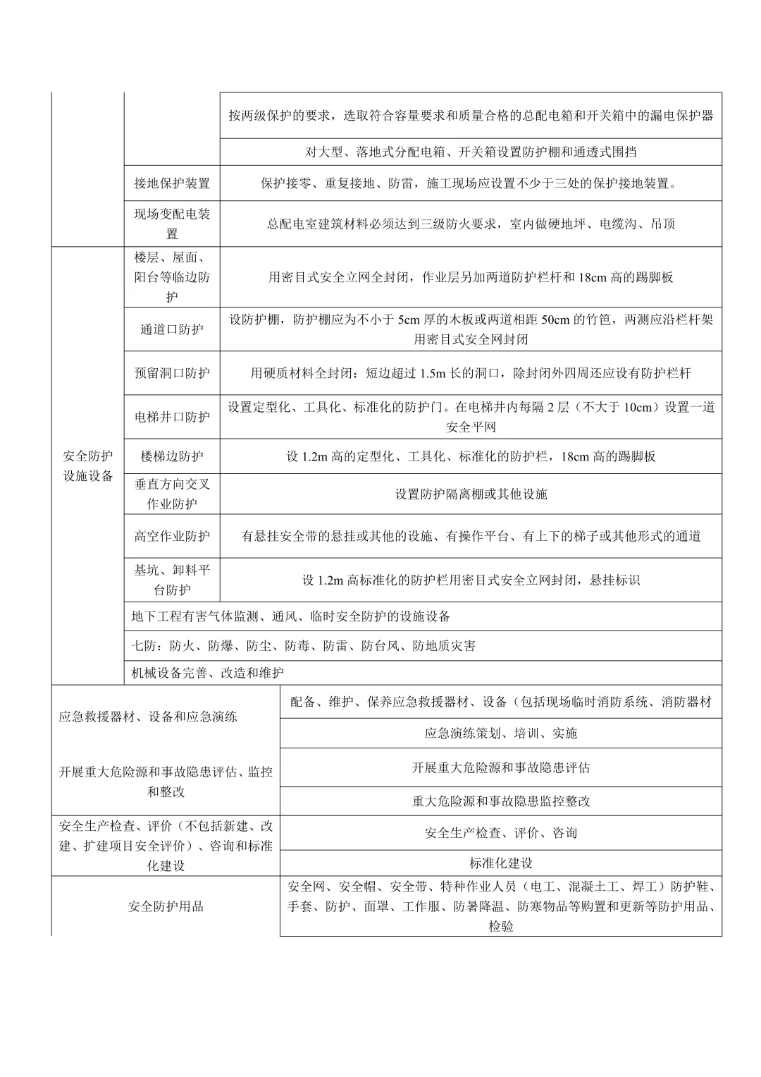
想要施工安全又高效?这份安全生产费用使用明细表你绝不能错过!从安全警示标志牌的设立,到现场围挡、五牌一图,每一步都关乎安全大局。还有消防器材、垃圾清运、宣传栏等细节,确保工地整洁有序。配电室、临时用电线路、接地保护装置,电气安全同样不容忽视。高空作业、基坑防护,安全防护设施设备一应俱全。更有应急救援器材、安全教育培训,为施工安全保驾护航。想要施工无忧,这份明细表你值得拥有!
#安全生产 #费用明细 #安全防护 #应急 #救援 #安全教育