每天学习一个行业:电子皮肤
2025-10-31 16:40
每天学习一个行业:电子皮肤






宝子们!电子皮肤可不是普通材料~它是能 “感知世界” 的黑科技皮肤?
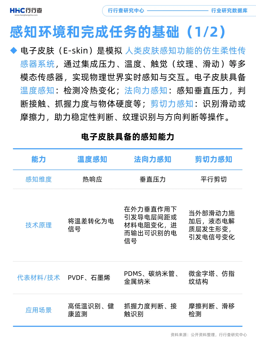
摸起来软软的超有弹性,就像人体第二层皮肤~关键是超灵敏!能感知压力、温度,甚至轻轻一碰的触感都能捕捉到? 原理超酷:靠活性层把物理刺激转成电信号,像神经一样传递信息⚡
用途超广!贴在机器人身上,能让机器人 “温柔抓物” 不损坏;贴在人体上,还能监测健康数据? 现在还在升级,想做到更薄、更耐用,未来说不定能帮假肢拥有真实触感~
这波把科技和 “感知” 结合的操作,真的太惊艳啦!
#行业研究 #行业 #科普 #电子皮肤 #电子皮肤传感器 #传感器 #触觉传感器 #机器人 #人形机器人 #人工智能