








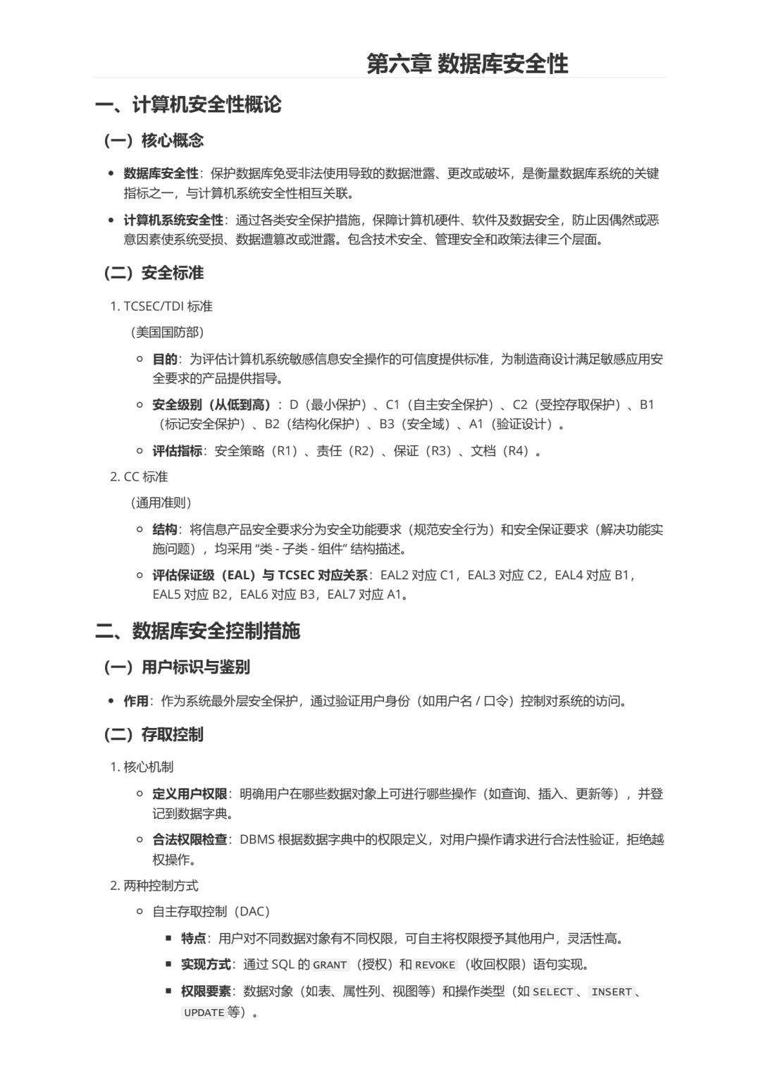
核心防护5件套:
1️⃣ 双锁认证?
用户密码+生物识别,门禁级守护
2️⃣ 权限精控⚖️
自主DAC:自由分配权限(如授权同事查表)
强制MAC:军事级保密!数据贴\"绝密/机密\"标签?
规则:
查数据→你级别≥数据密级
改数据→你级别=数据密级
3️⃣ 视图屏障?️
为不同人定制\"数据橱窗\",只展示可见部分
4️⃣ 审计追踪?♀️
自动记录谁在何时修改数据!事后追责神器
5️⃣ 加密铠甲?
明文变乱码,黑客截到也懵圈
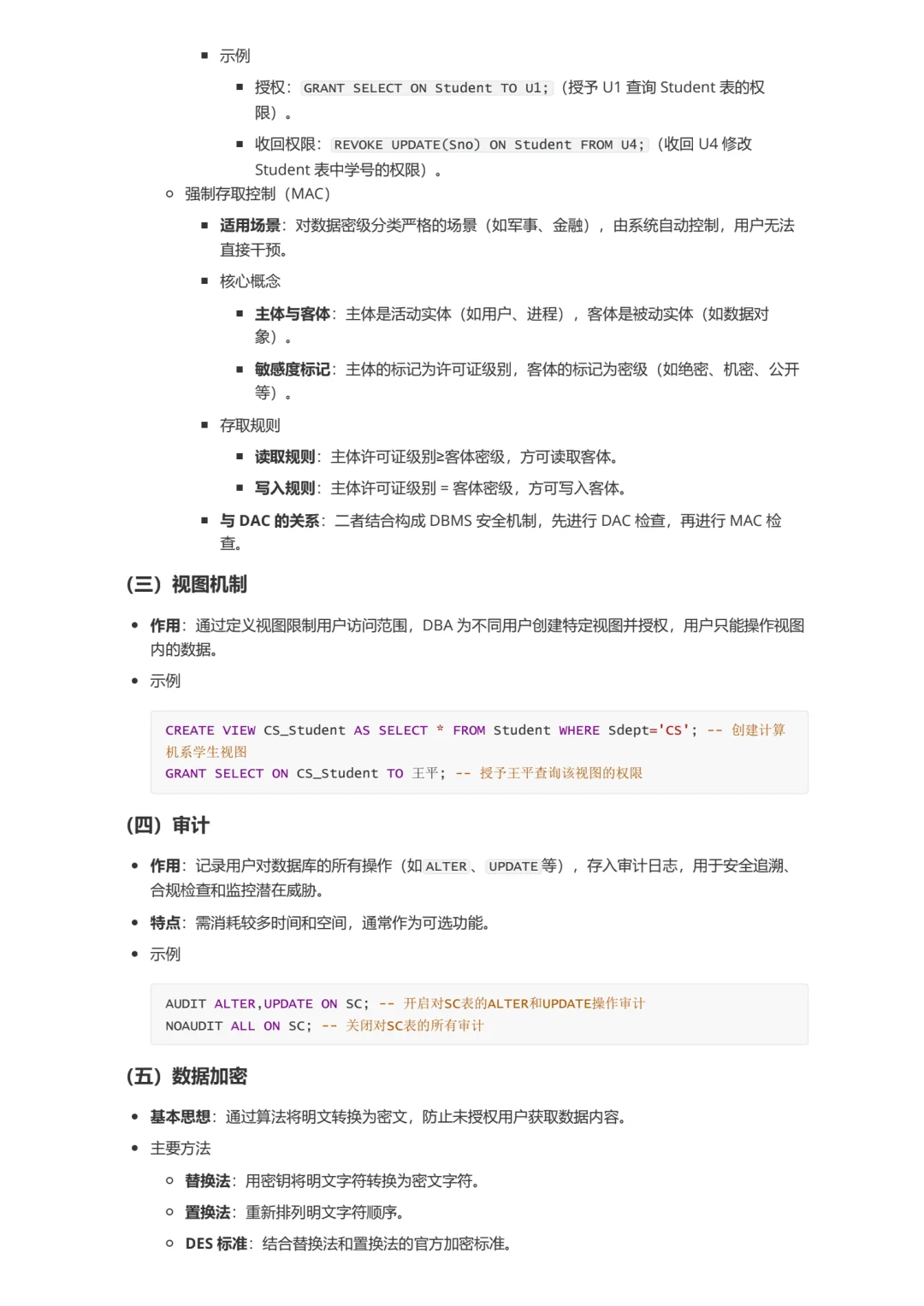
?安全冷知识
⚠️统计数据库陷阱:
两次查\"部门工资总和\"可能反推个人薪资!
✅解法:模糊查询结果+数据干扰
?高效技巧:
用角色管理批量授权!
创建\"财务角色\"→绑权限→一键分配团队
?安全是底线,更是竞争力!
#笔记分享 #数据库 #信息安全 #数据库安全审计 #数据库安全评估 #数据库安全 #数据库原理
1️⃣ 双锁认证?
用户密码+生物识别,门禁级守护
2️⃣ 权限精控⚖️
自主DAC:自由分配权限(如授权同事查表)
强制MAC:军事级保密!数据贴\"绝密/机密\"标签?
规则:
查数据→你级别≥数据密级
改数据→你级别=数据密级
3️⃣ 视图屏障?️
为不同人定制\"数据橱窗\",只展示可见部分
4️⃣ 审计追踪?♀️
自动记录谁在何时修改数据!事后追责神器
5️⃣ 加密铠甲?
明文变乱码,黑客截到也懵圈
?安全冷知识
⚠️统计数据库陷阱:
两次查\"部门工资总和\"可能反推个人薪资!
✅解法:模糊查询结果+数据干扰
?高效技巧:
用角色管理批量授权!
创建\"财务角色\"→绑权限→一键分配团队
?安全是底线,更是竞争力!
#笔记分享 #数据库 #信息安全 #数据库安全审计 #数据库安全评估 #数据库安全 #数据库原理