返回
安防器材
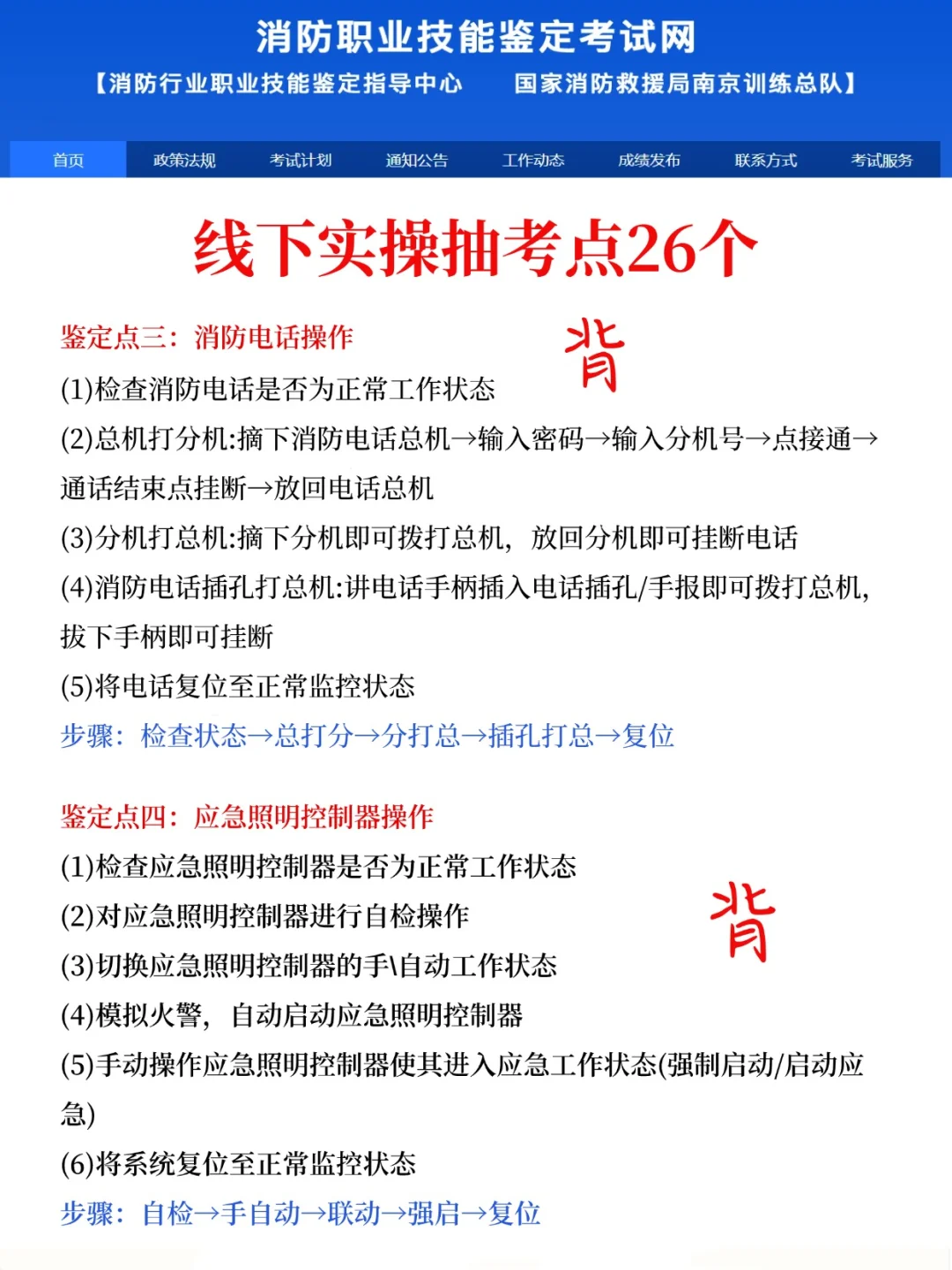
11月消操风向已经很清楚了,赶紧背!
2025-10-31 14:16
11月消操风向已经很清楚了,赶紧背!
#消防设施操作员
#消控证
#消防设施操作员备考
#消防设施操作员考试
#消防设施操作员报名
#消防设施操作员报考条件
#消防设施操作员题库
#消防设施操作员实操
#消防设施操作员证
#消防设施操作员培训
打赏
发表评论
0评