印刷包装
一年前写的教程,关于包装结构图的绘制
2025-10-31 10:33
一年前写的教程,关于包装结构图的绘制

一年前写的教程,关于包装结构图的绘制

一年前写的教程,关于包装结构图的绘制

一年前写的教程,关于包装结构图的绘制

一年前写的教程,关于包装结构图的绘制

一年前写的教程,关于包装结构图的绘制

一年前写的教程,关于包装结构图的绘制

一年前写的教程,关于包装结构图的绘制

一年前写的教程,关于包装结构图的绘制

一年前写的教程,关于包装结构图的绘制

一年前写的教程,关于包装结构图的绘制

一年前写的教程,关于包装结构图的绘制

一年前写的教程,关于包装结构图的绘制

一年前写的教程,关于包装结构图的绘制

一年前写的教程,关于包装结构图的绘制

一年前写的教程,关于包装结构图的绘制

看了一圈,小红书上大多是对常见盒型的介绍以及通用结构图
本篇教程深入的介绍了6种盒型的绘制时的注意事项及一些细节的处理(其实也没有很深入哈哈)
希望能对各位设计师有一些帮助
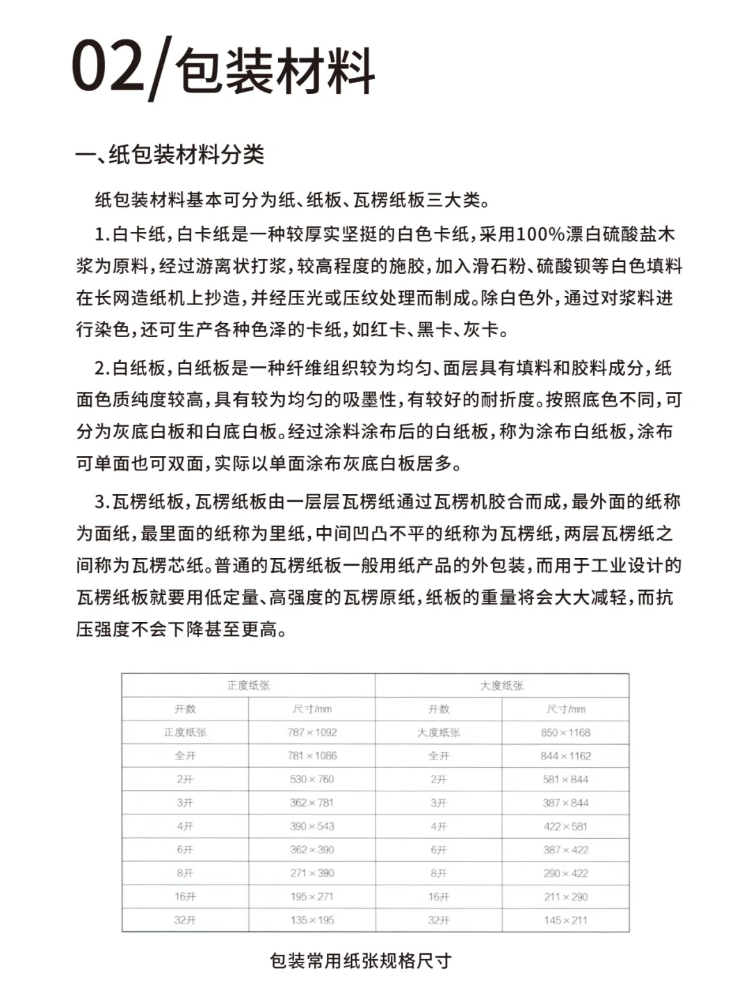
文中附带了纸张厚度参数及设计原理
文中的理论部分截自萧多皆老师的《纸盒包装设计指南》,感兴趣的朋友可以看一下

#包装设计  #包装盒  #包装结构设计  #包装结构展开图  #飞机盒设计  #纸张厚度
发表评论
0评