返回
医疗保健
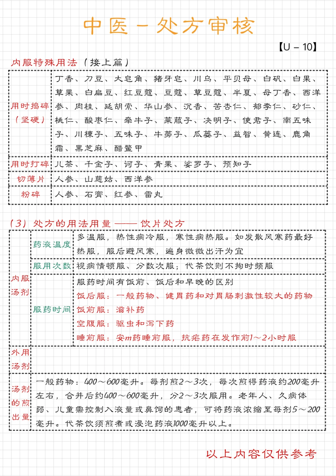
中医笔记|内服特殊用法及用法用量|【U-10】
2025-10-30 20:36
中医笔记|内服特殊用法及用法用量|【U-10】
#处方药
#中医
#辨证论治
#中医执业医师考试
#中医传承
#学习中医
#健康知识科普
#中医文化
#中药材
#医学生笔记
打赏
发表评论
0评