






大家好,我是小懒同学。今天想和大家聊聊数码打样与大货生产。
1️⃣在印刷行业中,常出现客户拿着数码稿,期望工厂精准实现其效果,然而印刷厂往往难以满足这类需求。
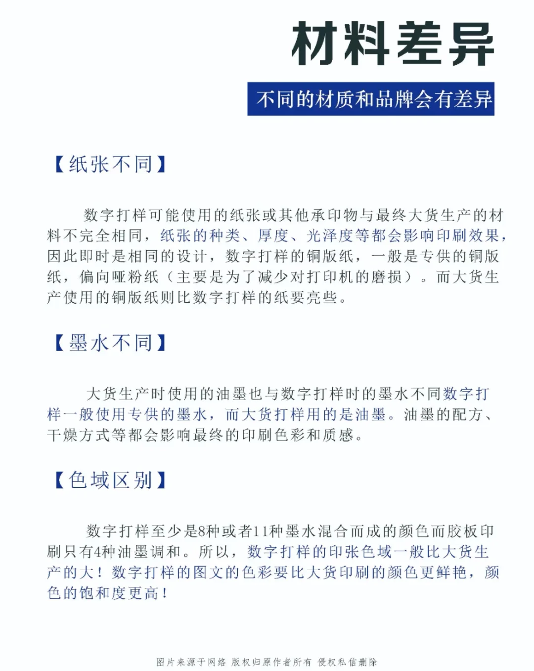
2️⃣要知道,传统印刷和数码印刷是两个完全不一样的系统,所以根本是无法 1:1 还原的。数码打印使用的是喷墨的方式,一般会有8个及以上的墨水合成,而传统印刷除专色以外均由CNYK 4种墨水颜色合成,除此之后还有基材的材质不同,印刷机的印刷原理不同等。
3️⃣虽然无法完全还原,但还原程度就会有很大的差异,所谓的一分钱一分货,传统印刷机为达到更好还原数码印刷效果,会进行设备调试、分色处理,甚至重新制版等工序,需要消耗较多的人力物力,所以订单量不大或者利润不高的情况,工厂就很难在还原度上投入过多精力。
4️⃣为什么经常需要品牌方去工厂追色,因为不同人对颜色敏感度不同,对颜色的理解程度不同,以及环境光也会影响视觉效果,所以可能工厂认为合适的颜色不一定是品牌方所要的,这就需要品牌方亲自跟色的原因啦,当然一般只有初次生产需要进行跟色。
5️⃣还有不少朋友会遇到不同供应商,适用同一文件印刷颜色也会有巨大差异。这是因为不同工厂都会有自己的一套印前处理文件的方式,以及不同工厂也会使用不同的材料及油墨。
#包装 #包装印刷 #数码 #数码打印 #数码印刷 #大货 #传统印刷 #打样 @杭州康元印刷 图片来源康元印刷,感谢分享
1️⃣在印刷行业中,常出现客户拿着数码稿,期望工厂精准实现其效果,然而印刷厂往往难以满足这类需求。
2️⃣要知道,传统印刷和数码印刷是两个完全不一样的系统,所以根本是无法 1:1 还原的。数码打印使用的是喷墨的方式,一般会有8个及以上的墨水合成,而传统印刷除专色以外均由CNYK 4种墨水颜色合成,除此之后还有基材的材质不同,印刷机的印刷原理不同等。
3️⃣虽然无法完全还原,但还原程度就会有很大的差异,所谓的一分钱一分货,传统印刷机为达到更好还原数码印刷效果,会进行设备调试、分色处理,甚至重新制版等工序,需要消耗较多的人力物力,所以订单量不大或者利润不高的情况,工厂就很难在还原度上投入过多精力。
4️⃣为什么经常需要品牌方去工厂追色,因为不同人对颜色敏感度不同,对颜色的理解程度不同,以及环境光也会影响视觉效果,所以可能工厂认为合适的颜色不一定是品牌方所要的,这就需要品牌方亲自跟色的原因啦,当然一般只有初次生产需要进行跟色。
5️⃣还有不少朋友会遇到不同供应商,适用同一文件印刷颜色也会有巨大差异。这是因为不同工厂都会有自己的一套印前处理文件的方式,以及不同工厂也会使用不同的材料及油墨。
#包装 #包装印刷 #数码 #数码打印 #数码印刷 #大货 #传统印刷 #打样 @杭州康元印刷 图片来源康元印刷,感谢分享