返回
招投标信息
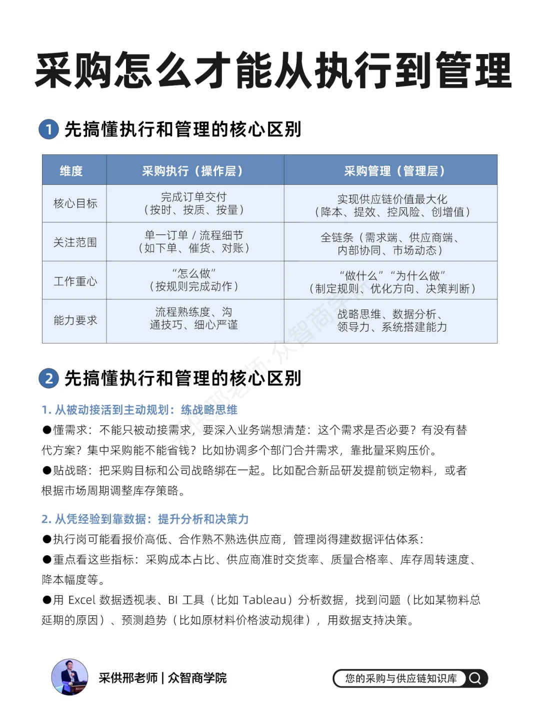
采购怎么才能从执行到管理?
2025-10-30 16:22
采购怎么才能从执行到管理?
#采购
#企业采购
#采购日常
#供应链管理
#采购与供应链管理
#干货分享
#行政采购
#职场
打赏
发表评论
0评