通信3C
通信就业的看过来.
2025-10-30 15:17
通信就业的看过来.

通信就业的看过来.

通信就业的看过来.

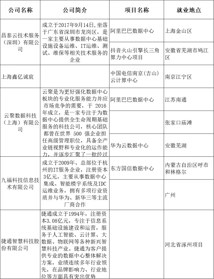
通信行业就业:就业地区北京,河北,辽宁. 这些公司,都是通信的比较好的供应商,第一年工资4k,第二年7k,比较稳定,单位直签,五险一金
发表评论
0评