返回
仪器仪表
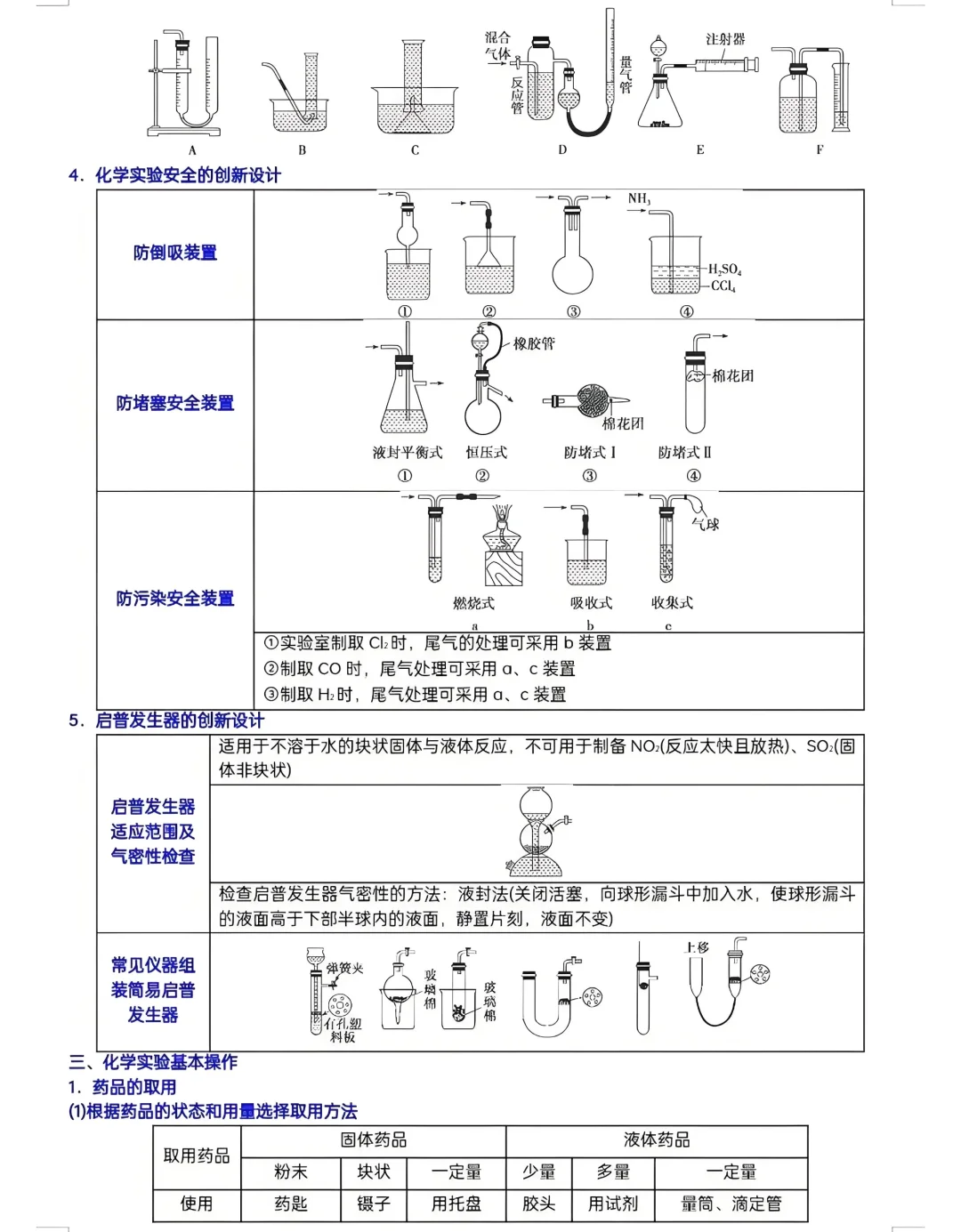
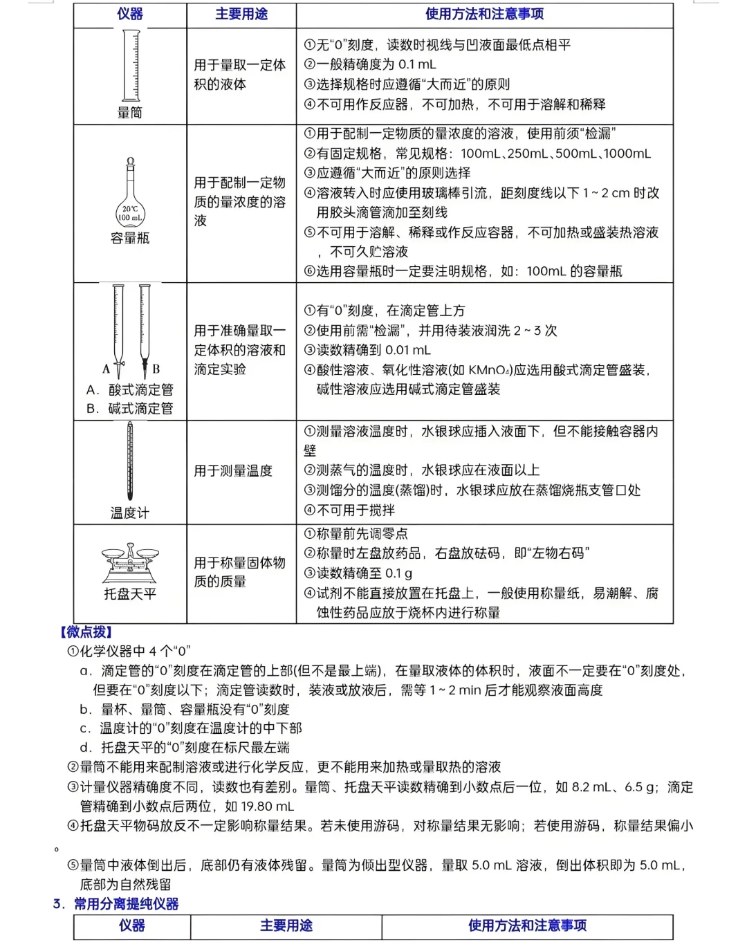
化学实验仪器及其作用
2025-10-30 09:03
化学实验仪器及其作用
欢迎补充
#化学与生活
#高中化学
#高中化学怎么学
#化学笔记
#化学实验
#初中化学知识点
#化学
打赏
发表评论
0评