安防器材
二级等保需要哪些安全设备?等保测评要求
2025-10-30 04:51
二级等保需要哪些安全设备?等保测评要求

二级等保需要哪些安全设备?等保测评要求

二级等保需要哪些安全设备?等保测评要求

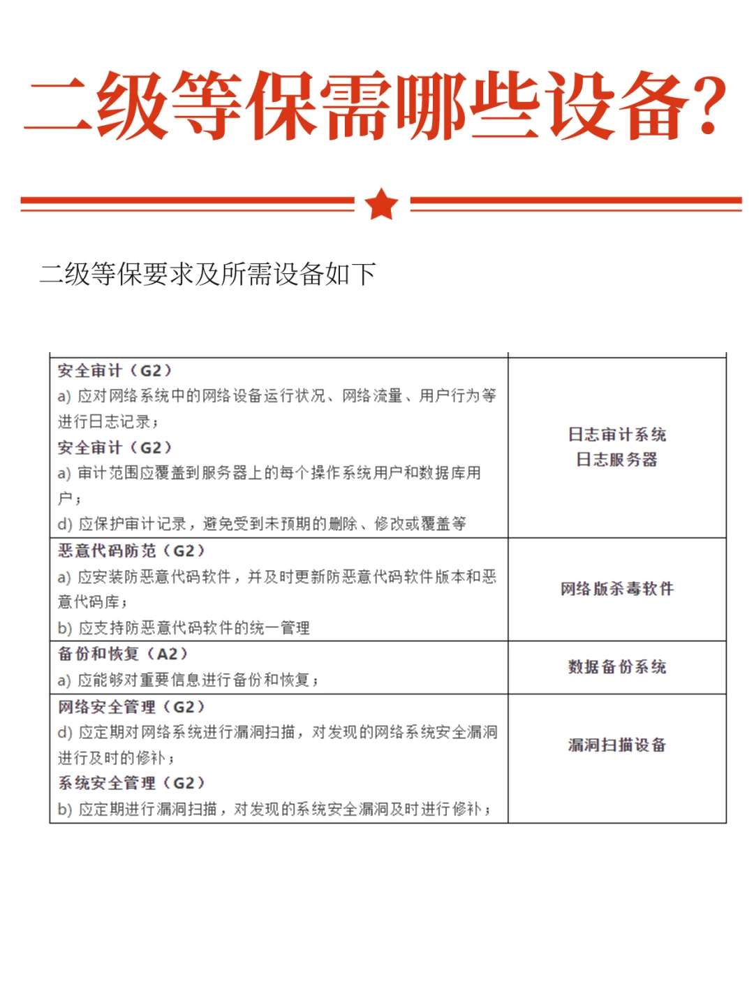
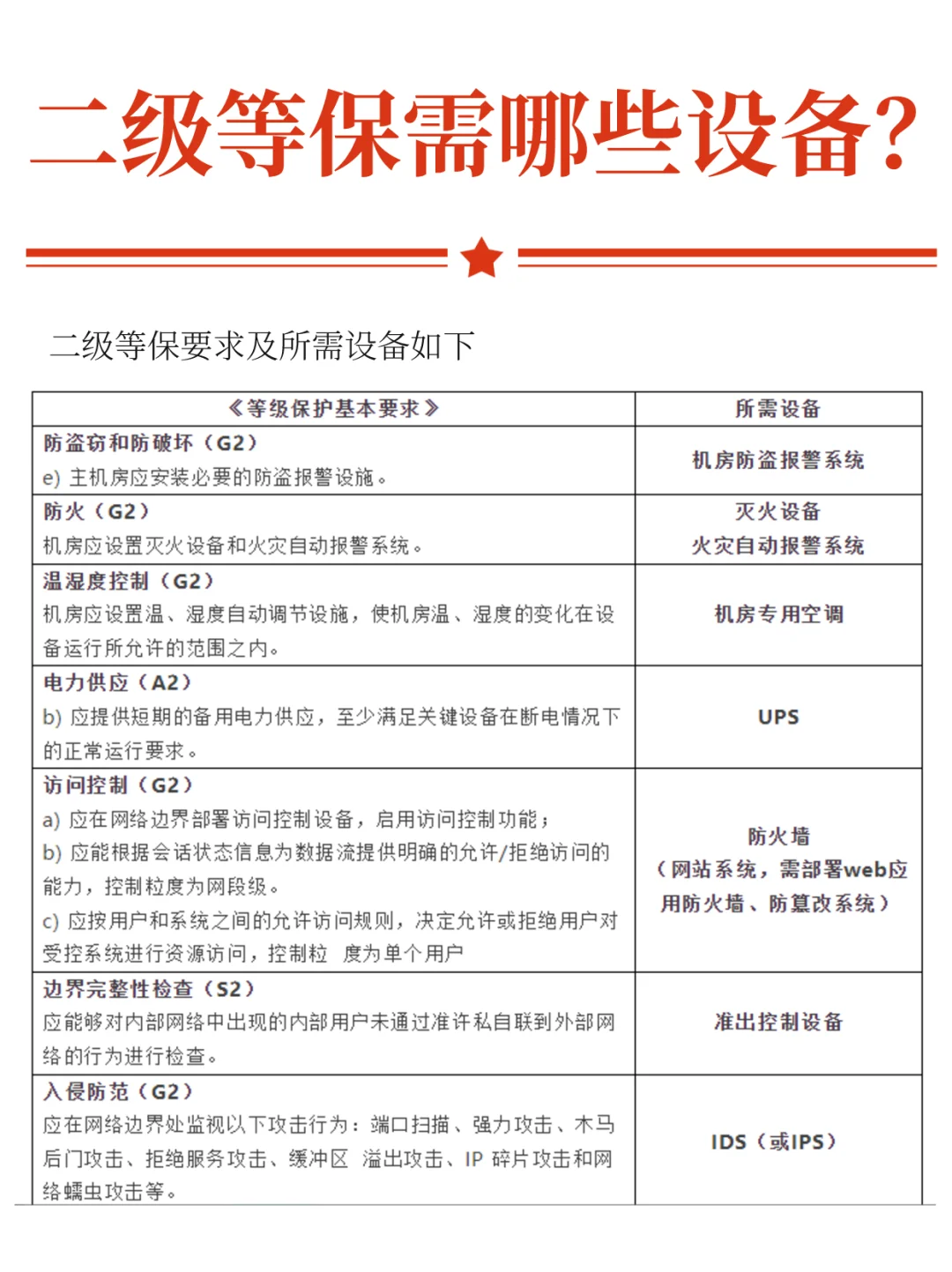
二级等保所需的安全设备主要包括防火墙、入侵防御、防病毒、日志审计、漏洞扫描设备、网络版杀毒软件等。
这些设备是为了满足《信息安全技术网络安全等级保护基本要求》中对访问控制、边界完整性检查、入侵防范、安全审计、恶意代码防范、备份和恢复、网络安全管理等基本要求而配置的。

#等保测评 #等保 #二级等保 #三级等保
发表评论
0评