





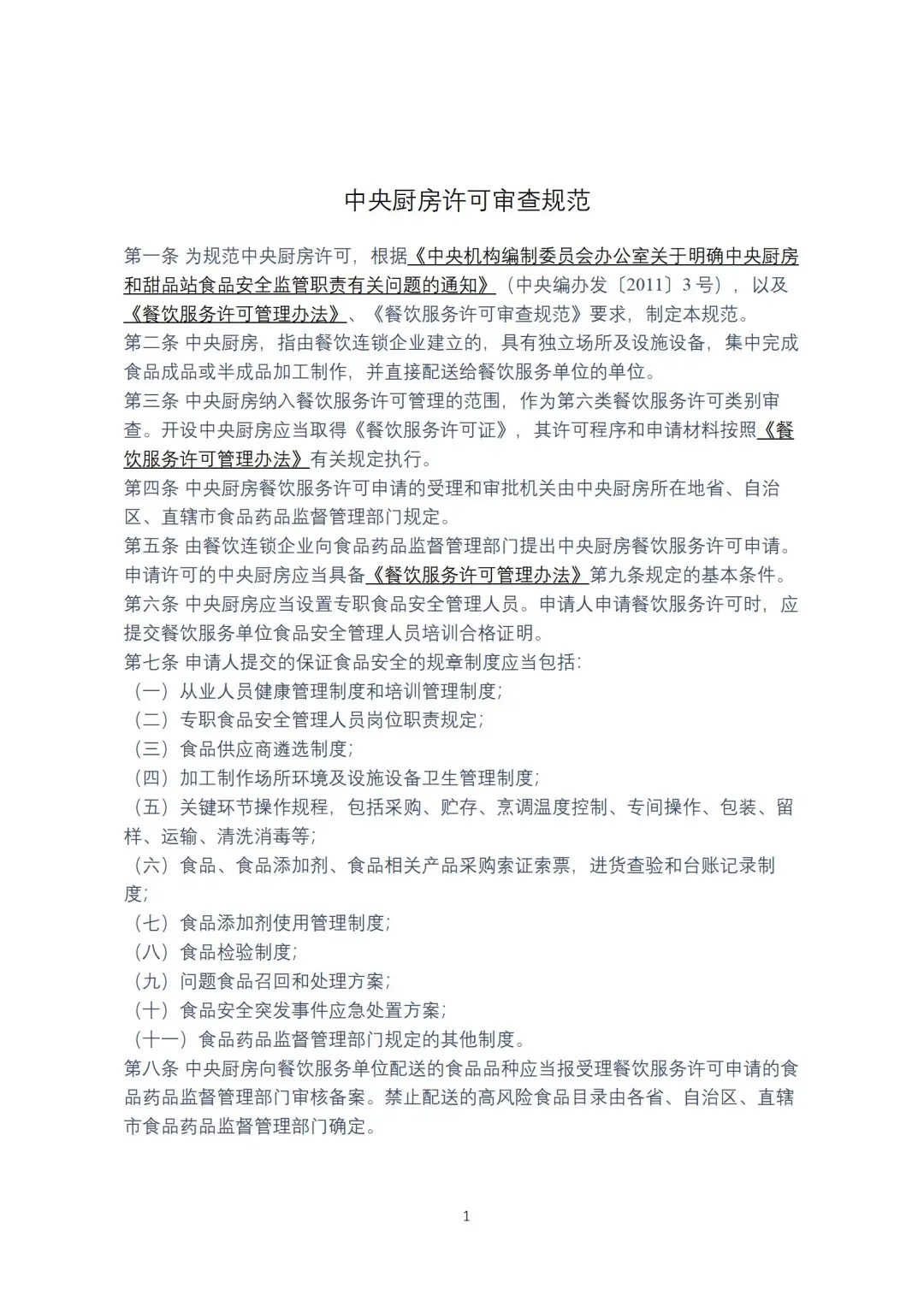
定义
中央厨房,指由餐饮连锁企业建立的,具有独立场所及设施设备,集中完成食品成品或半成品加工制作,并直接配送给餐饮服务单位的单位。
开设中央厨房应当取得《餐饮服务许可证》。
中央厨房需要符合哪些要求或条件呢?
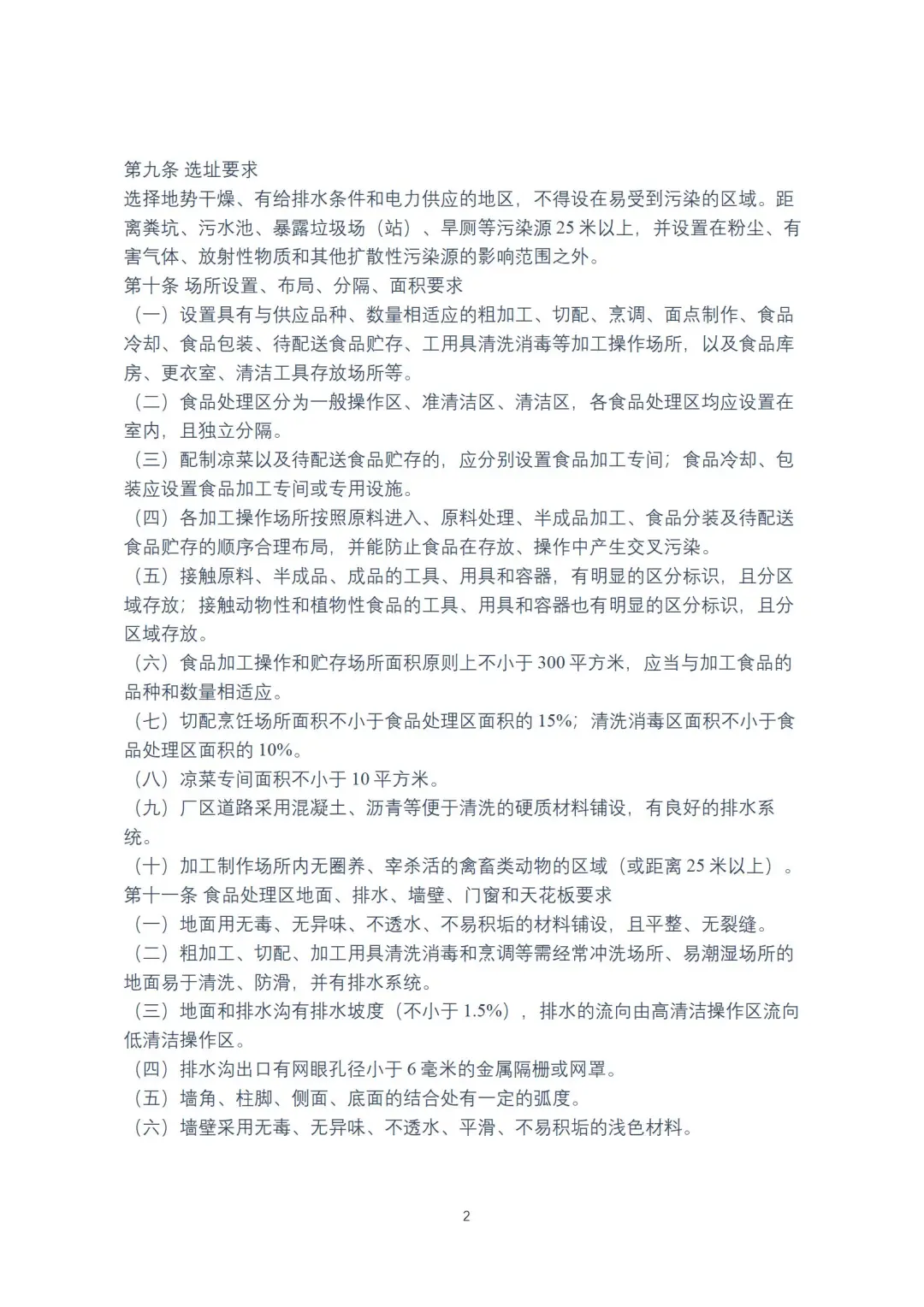
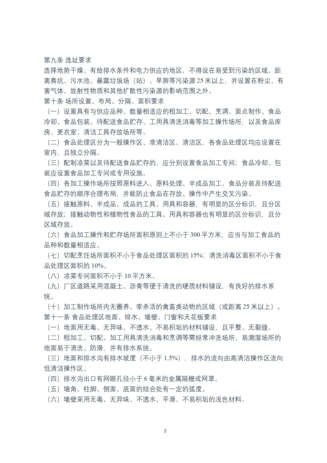
选址要求
场所设置、布局、分隔、面积要求
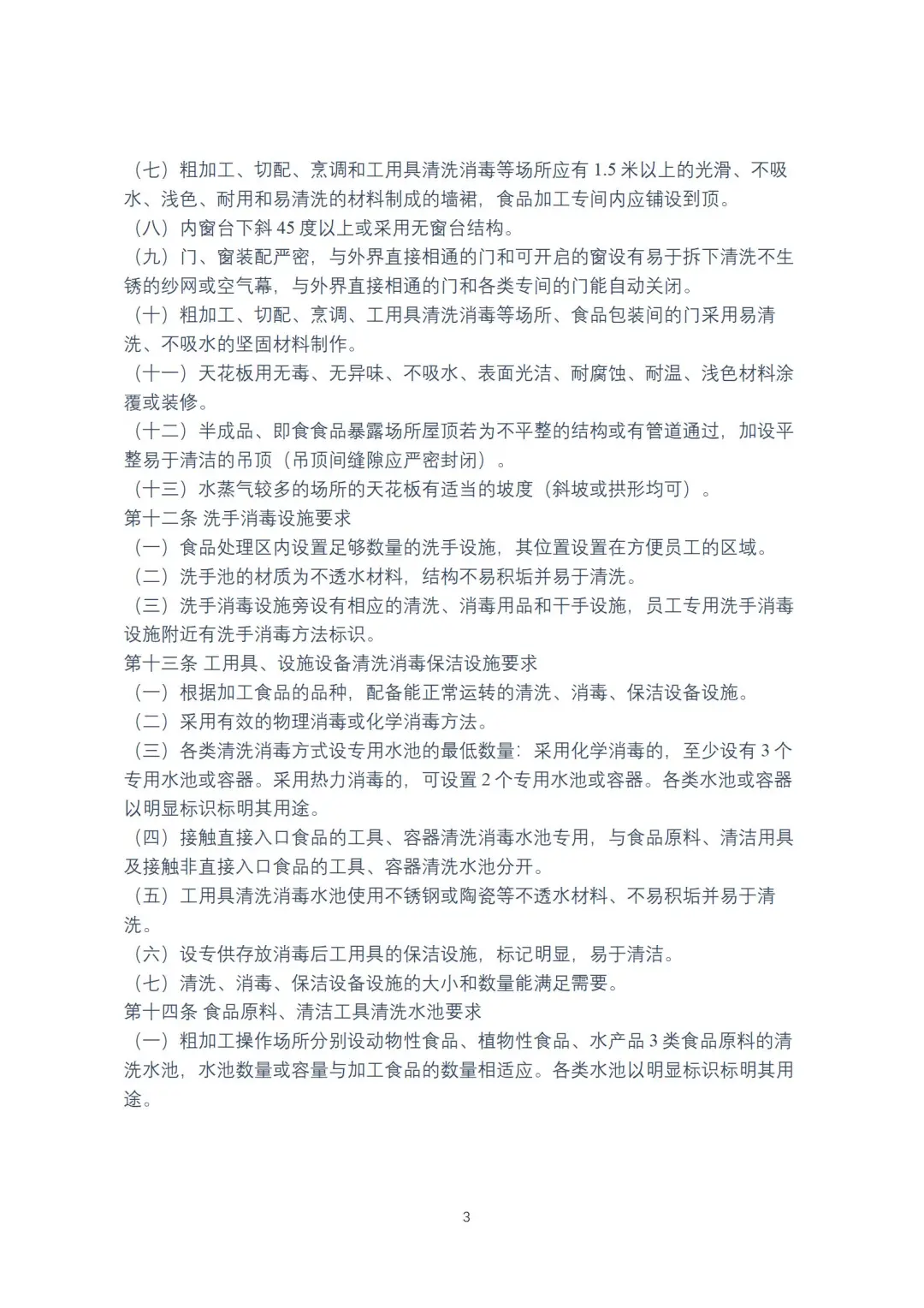
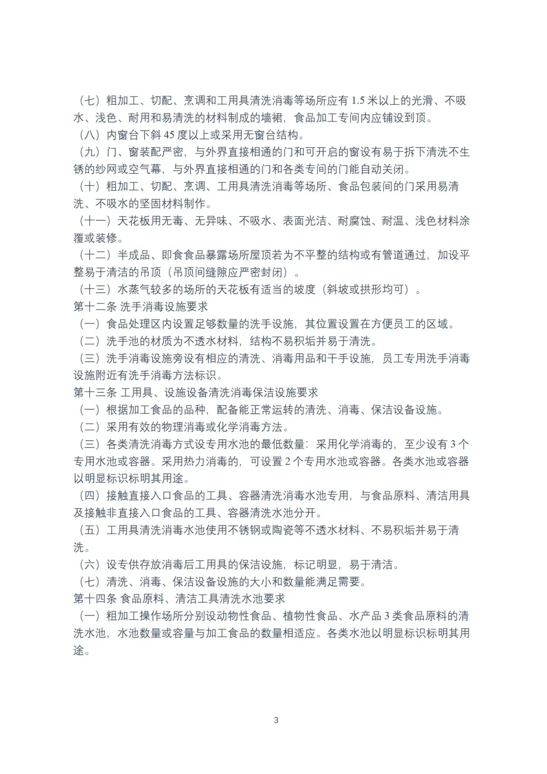
食品处理区地面、排水、墙壁、门窗和天花板要求
洗手消毒设施要求
工用具、设施设备清洗消毒保洁设施要求
食品原料、清洁工具清洗水池要求
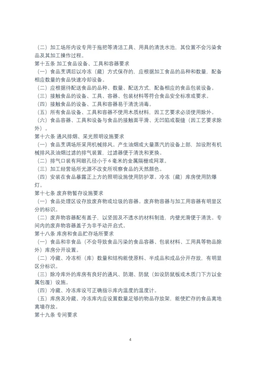
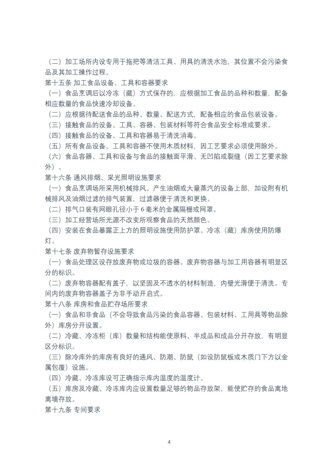
加工食品设备、工具和容器要求
通风排烟、采光照明设施要求
废弃物暂存设施要求
库房和食品贮存场所要求
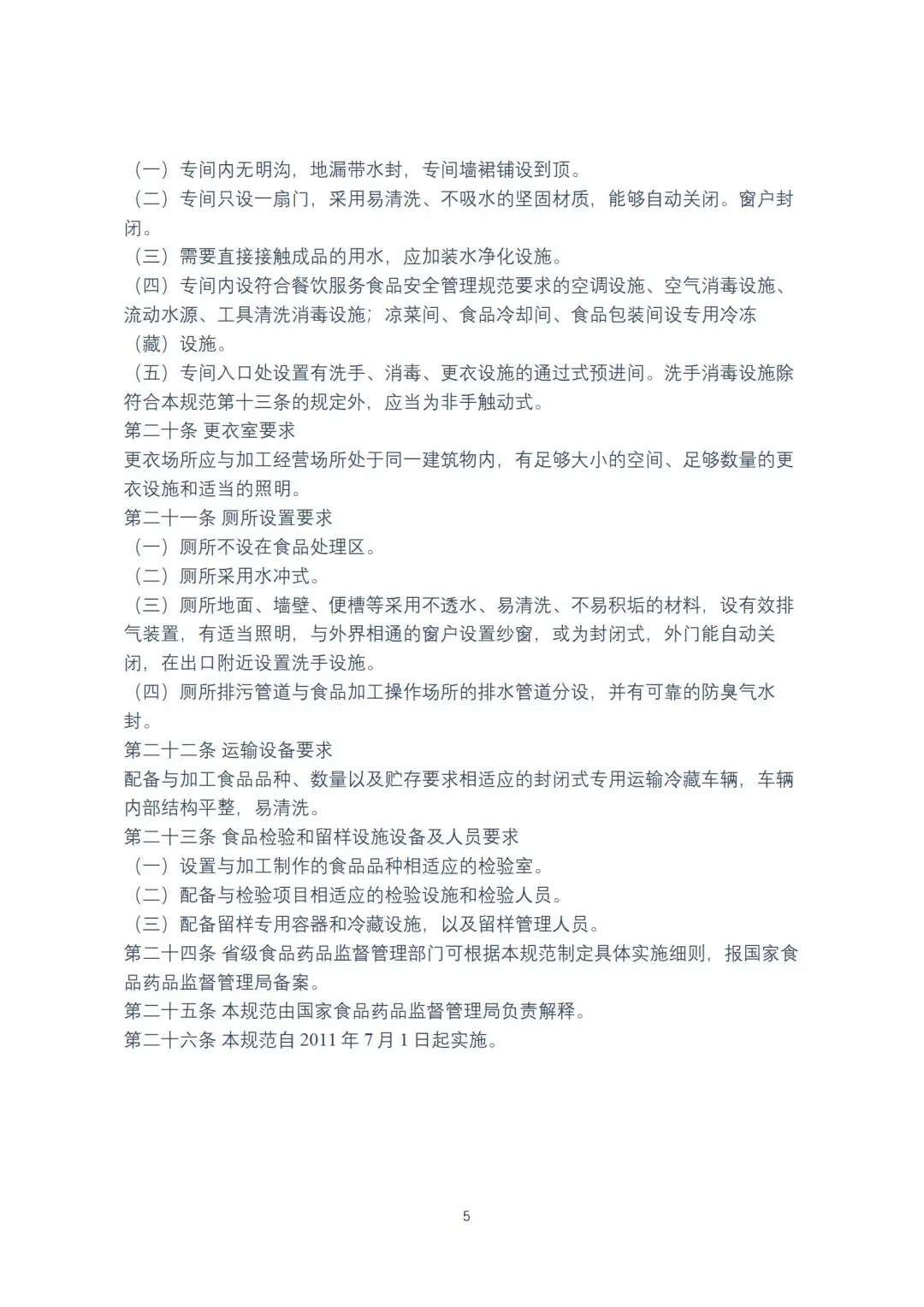
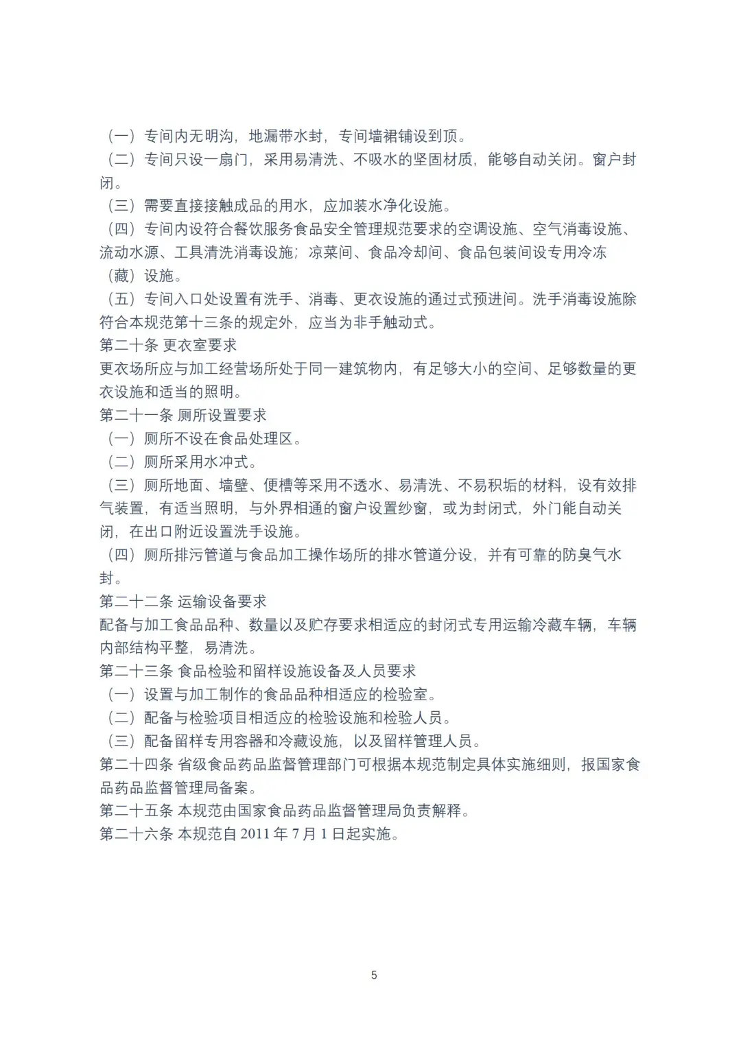
专间要求
更衣室要求
厕所设置要求
运输设备要求
食品检验和留样设施设备及人员要求
要求的具体内容我放在图片里了,感兴趣的可以去看看。
#法律实务 #中央厨房
中央厨房,指由餐饮连锁企业建立的,具有独立场所及设施设备,集中完成食品成品或半成品加工制作,并直接配送给餐饮服务单位的单位。
开设中央厨房应当取得《餐饮服务许可证》。
中央厨房需要符合哪些要求或条件呢?
选址要求
场所设置、布局、分隔、面积要求
食品处理区地面、排水、墙壁、门窗和天花板要求
洗手消毒设施要求
工用具、设施设备清洗消毒保洁设施要求
食品原料、清洁工具清洗水池要求
加工食品设备、工具和容器要求
通风排烟、采光照明设施要求
废弃物暂存设施要求
库房和食品贮存场所要求
专间要求
更衣室要求
厕所设置要求
运输设备要求
食品检验和留样设施设备及人员要求
要求的具体内容我放在图片里了,感兴趣的可以去看看。
#法律实务 #中央厨房