建筑材料
智能家居产业链部分企业概念股梳理一览表
2025-10-30 03:06
智能家居产业链部分企业概念股梳理一览表

智能家居产业链部分企业概念股梳理一览表

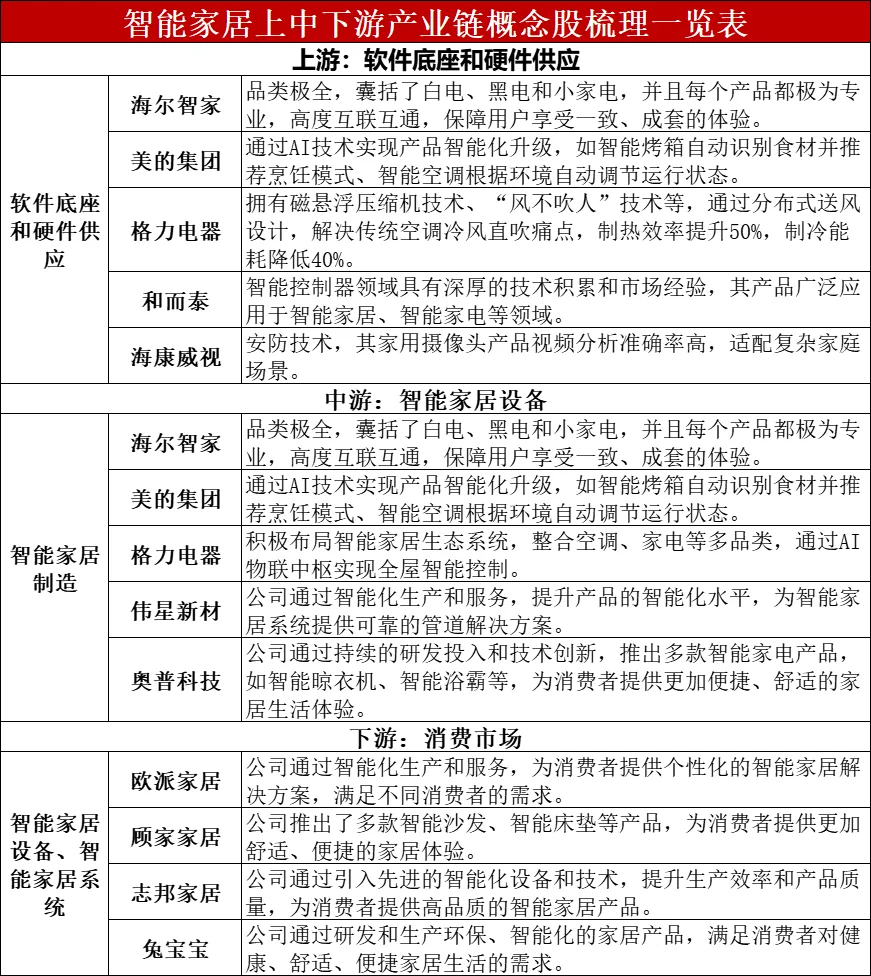
2025年,智能家居行业在人工智能(AI)、物联网(IoT)、显示技术等前沿科技的推动下,呈现出全面智能化、个性化和生态化的发展趋势。#股票 #科技#游戏 #生活
发表评论
0评