节能环保
2025年国庆、中秋节前安全大检查工作方案
2025-10-30 02:34
2025年国庆、中秋节前安全大检查工作方案

2025年国庆、中秋节前安全大检查工作方案

2025年国庆、中秋节前安全大检查工作方案

2025年国庆、中秋节前安全大检查工作方案

2025年国庆、中秋节前安全大检查工作方案

2025年国庆、中秋节前安全大检查工作方案

2025年国庆、中秋节前安全大检查工作方案

2025年国庆、中秋节前安全大检查工作方案

2025年国庆、中秋节前安全大检查工作方案

2025年国庆、中秋节前安全大检查工作方案

为确保“国庆、中秋”期间的安全生产,认真排查和整治各类安全隐患,预防和减少事故的发生,现决定在公司范围内开展一次节前安全大检查,现将有关事项通知如下:
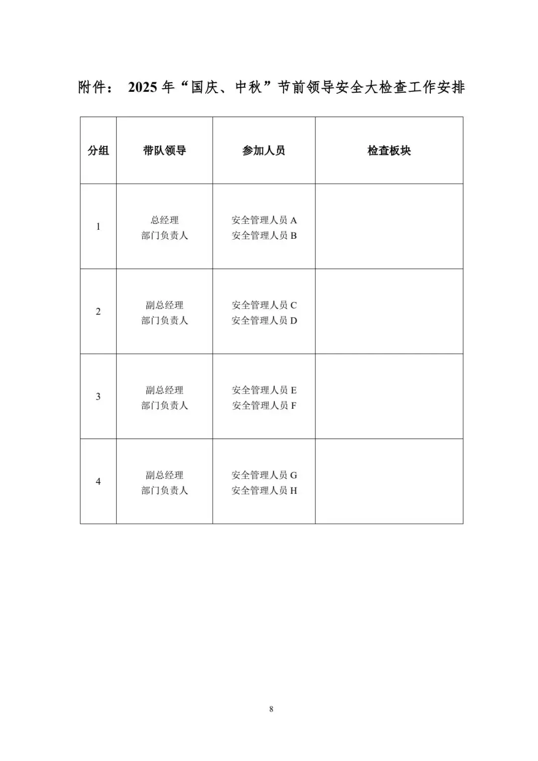
一、组织机构
二、检查内容
(一)厂区环境
(二)车间环境
(三)消防安全
(四)危险化学品安全
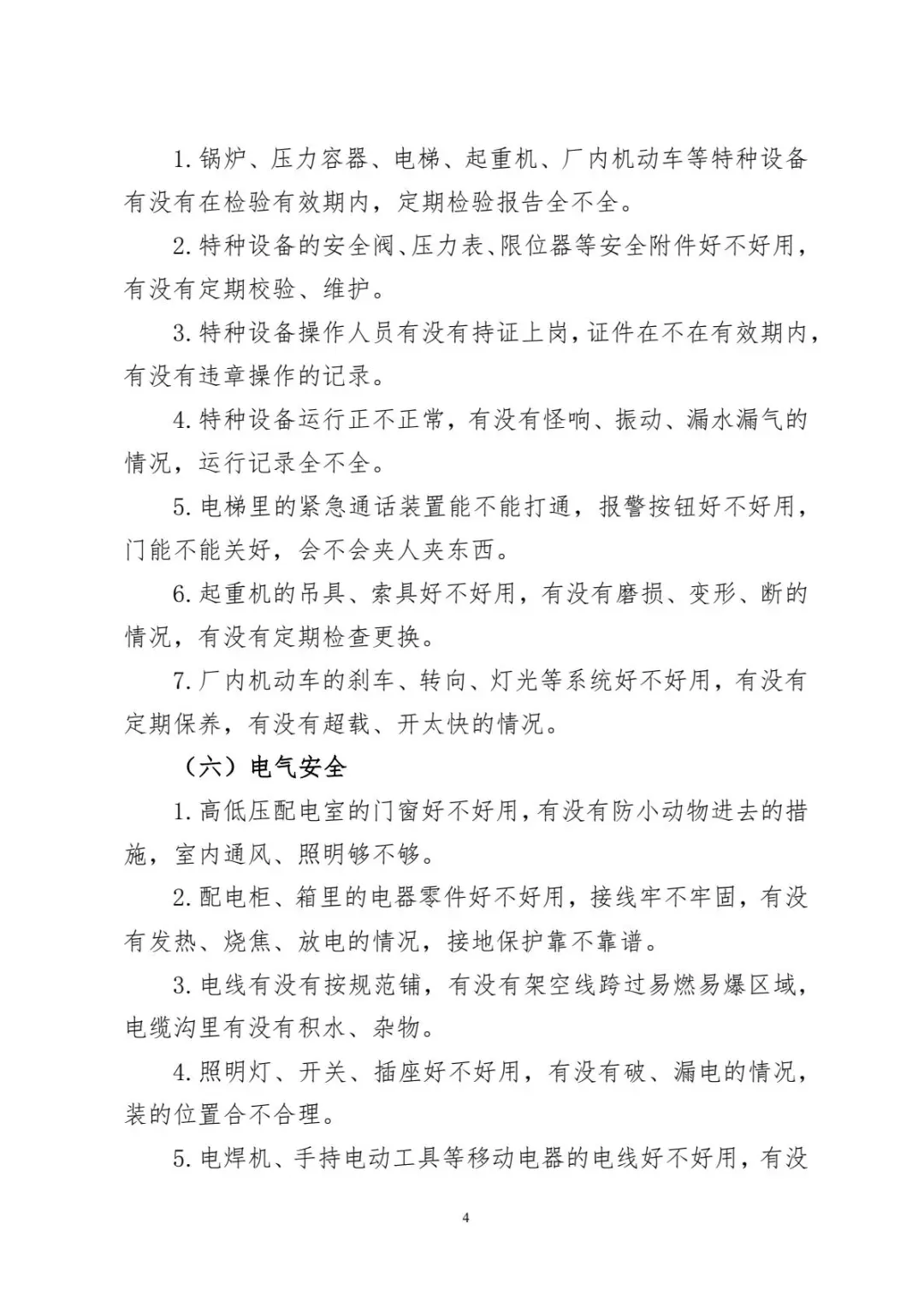
(五)特种设备安全
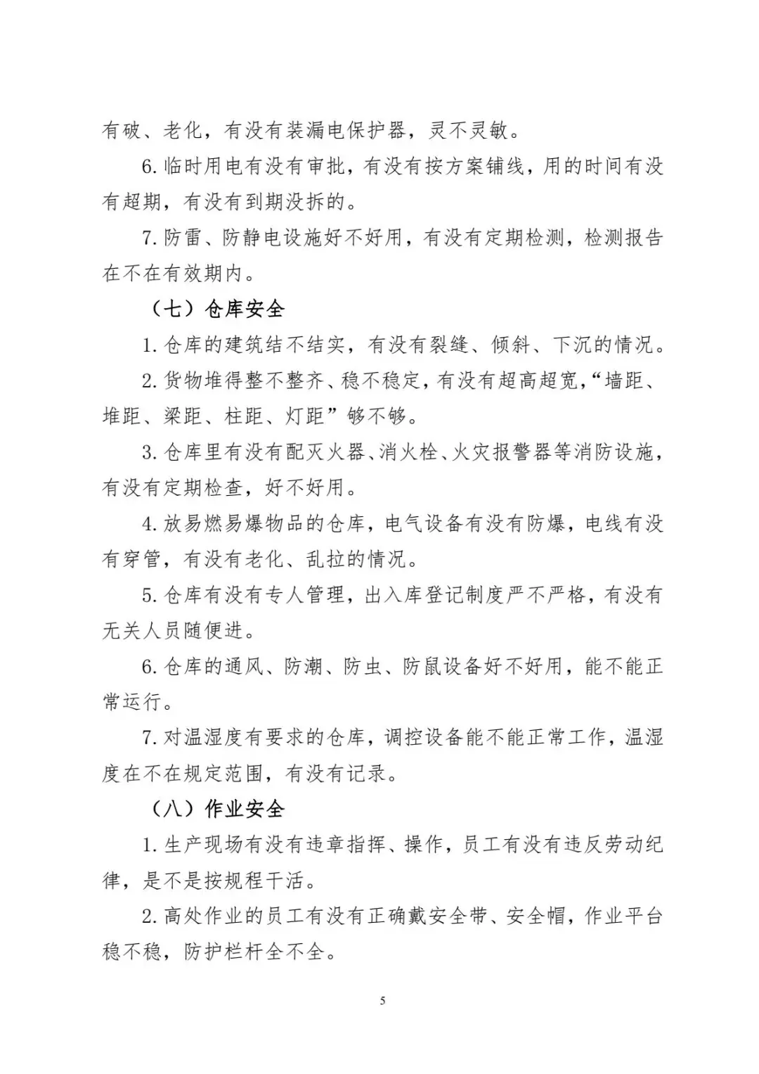
(六)电气安全
(七)仓库安全
(八)作业安全
(九)综合管理
三、时间安排
四、工作要求

#国庆 #中秋 #节前安全检查 #安全检查 #工作方案 #检查计划 #查找身边安全隐患 #人人讲安全 #方案模板 #安全生产
发表评论
0评