交通运输
物流运输管理 第四章 《航空货物运输》
2025-10-30 00:42
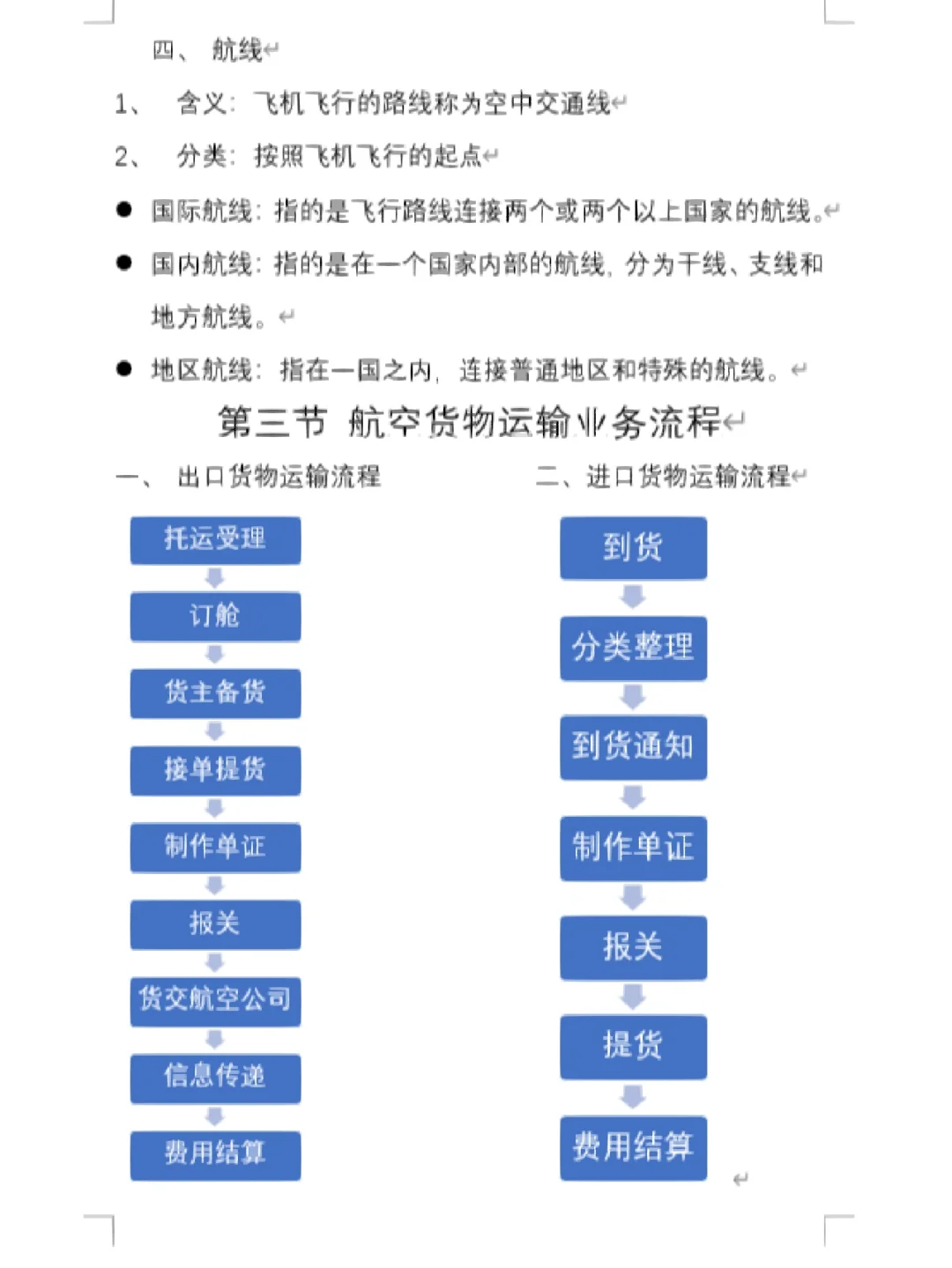
物流运输管理 第四章 《航空货物运输》

物流运输管理 第四章 《航空货物运输》

物流运输管理 第四章 《航空货物运输》

物流运输管理 第四章 《航空货物运输》

物流运输管理 第四章 《航空货物运输》

#物流运输管理 #学习笔记 #学习打卡 #物流运输
发表评论
0评