机械设备
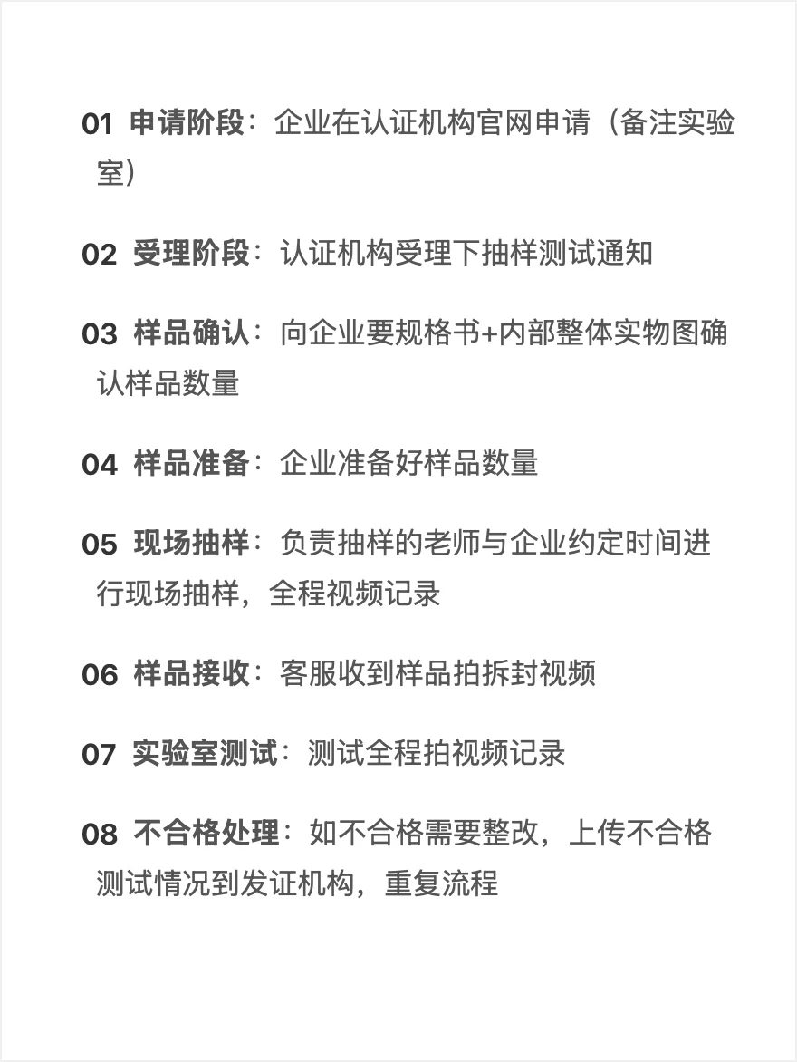
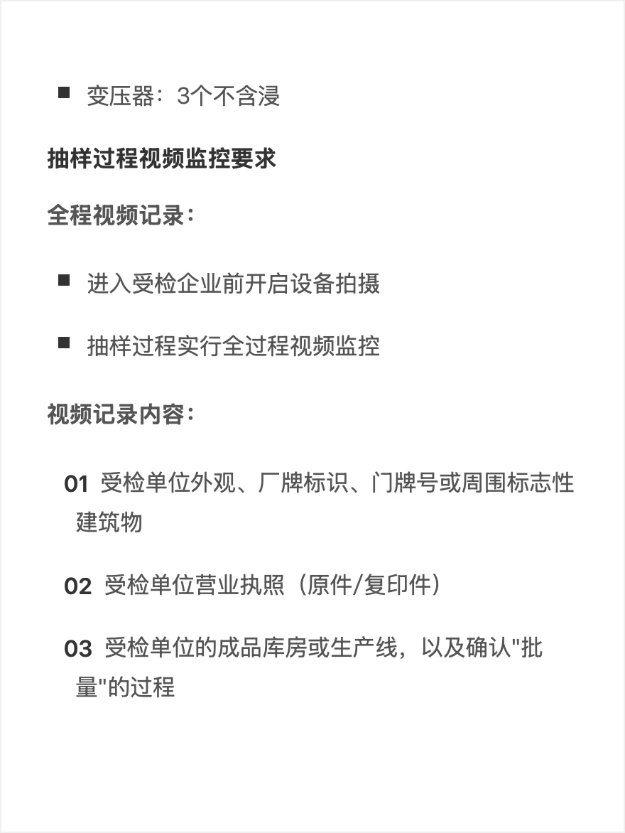
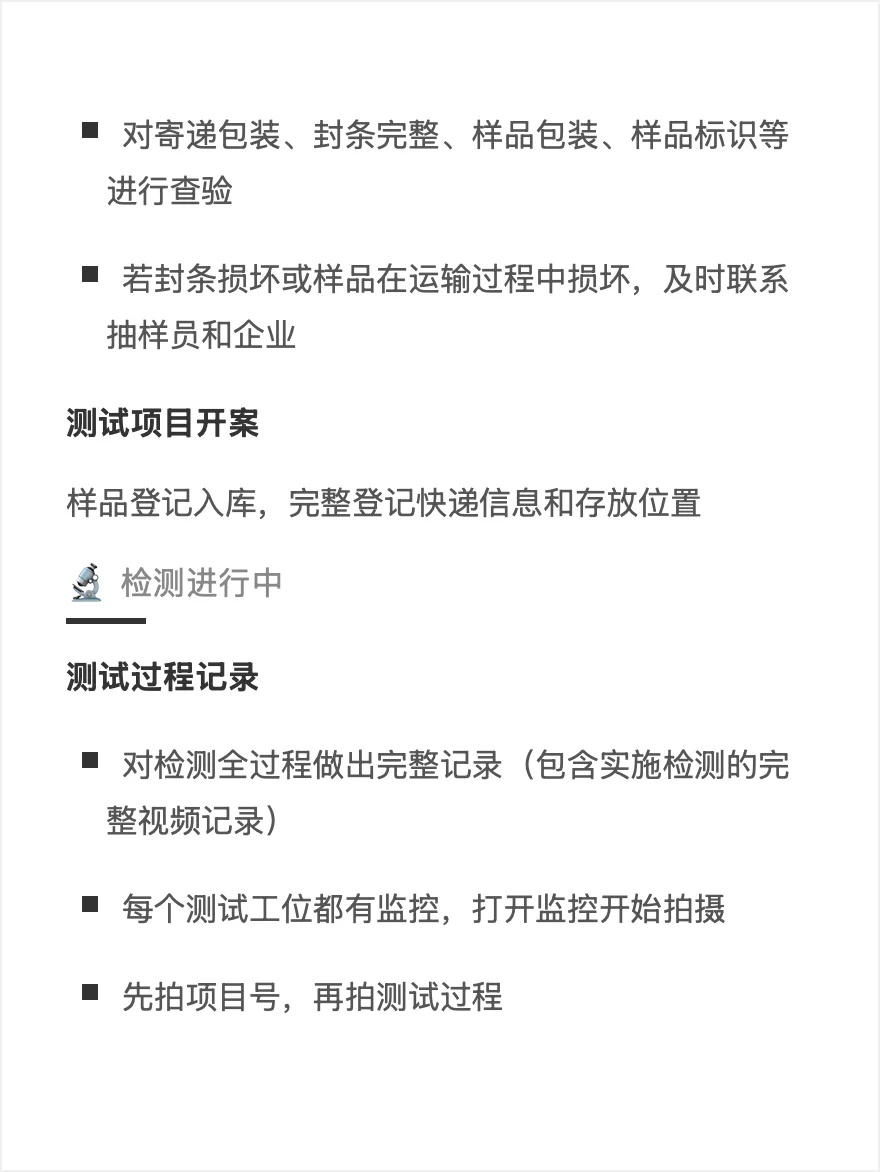
锂电池和移动电源CCC认证检测流程全攻略
2025-10-29 17:57
锂电池和移动电源CCC认证检测流程全攻略

锂电池和移动电源CCC认证检测流程全攻略

锂电池和移动电源CCC认证检测流程全攻略

锂电池和移动电源CCC认证检测流程全攻略

锂电池和移动电源CCC认证检测流程全攻略

锂电池和移动电源CCC认证检测流程全攻略

锂电池和移动电源CCC认证检测流程全攻略

锂电池和移动电源CCC认证检测流程全攻略

锂电池和移动电源CCC认证检测流程全攻略

锂电池和移动电源CCC认证检测流程全攻略

锂电池和移动电源CCC认证检测流程全攻略

锂电池和移动电源CCC认证检测流程全攻略

锂电池和移动电源CCC认证检测流程全攻略

锂电池和移动电源CCC认证检测流程全攻略

《强制性产品认证实施规则 移动电源、锂离子电池和电池组 (试行)》,于今天(8月15日)正式实施!


#认证申请攻略 #CCC #充电宝认证攻略 #随身wifi #强制性产品认证
发表评论
0评