






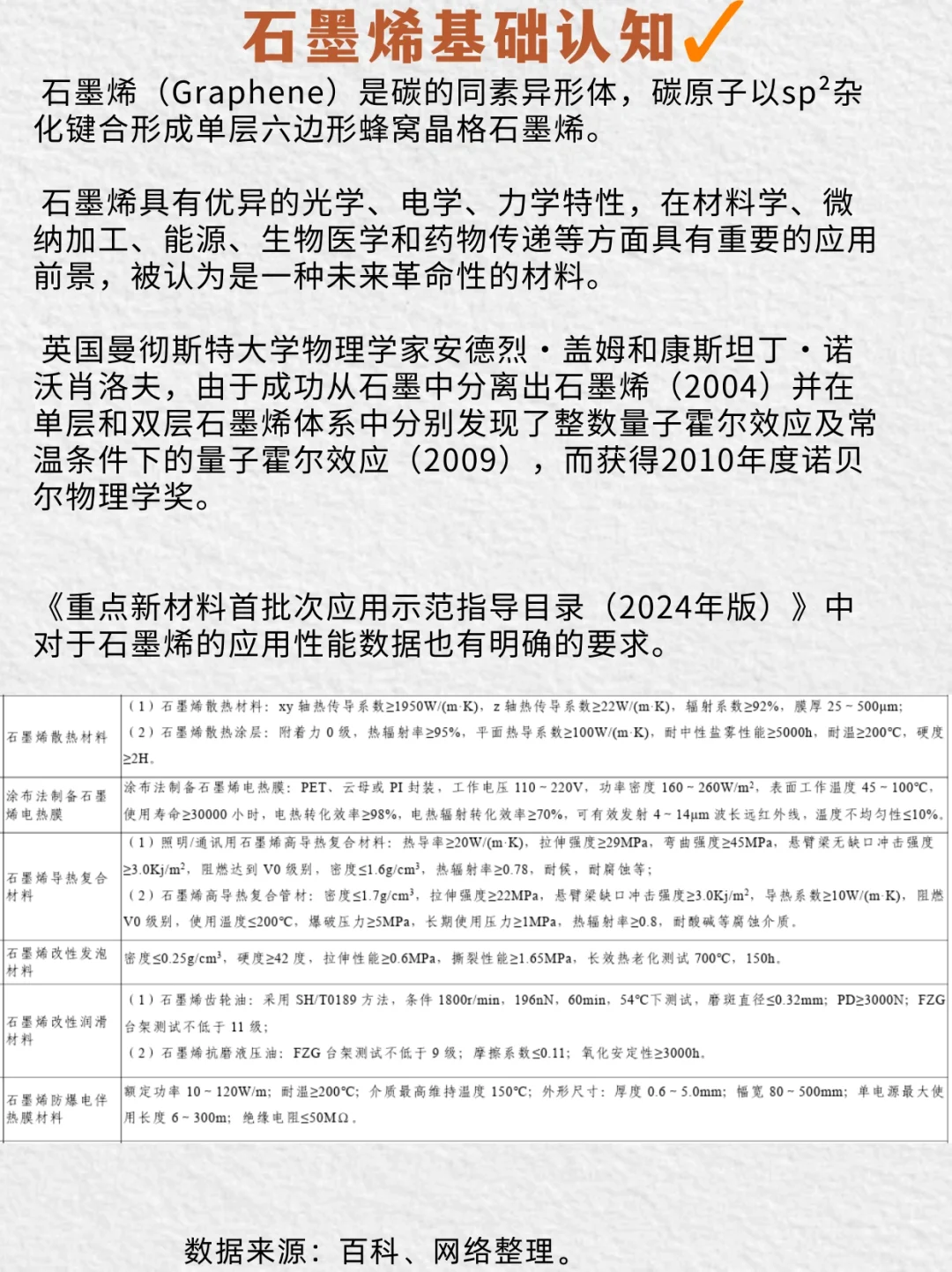
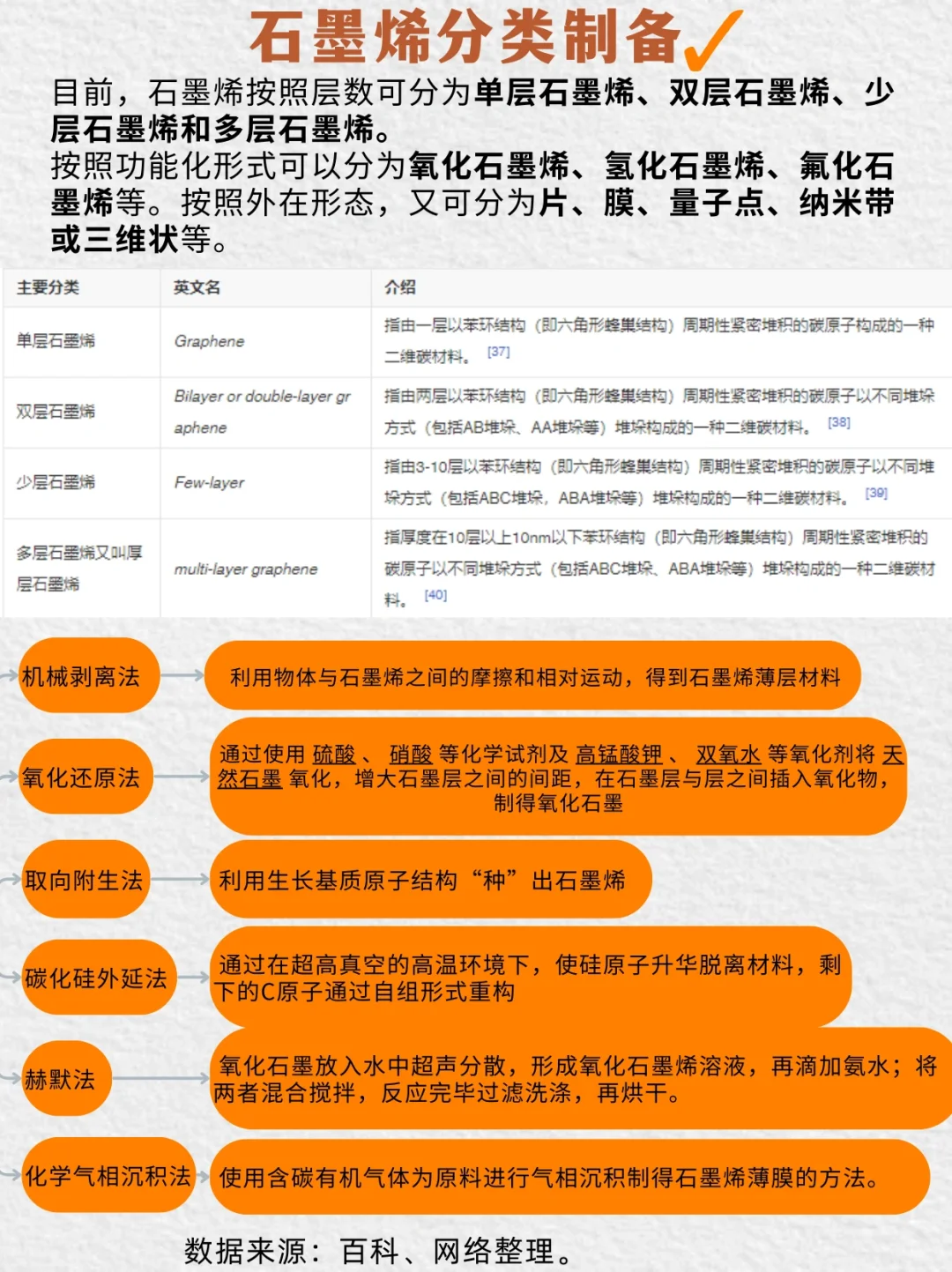
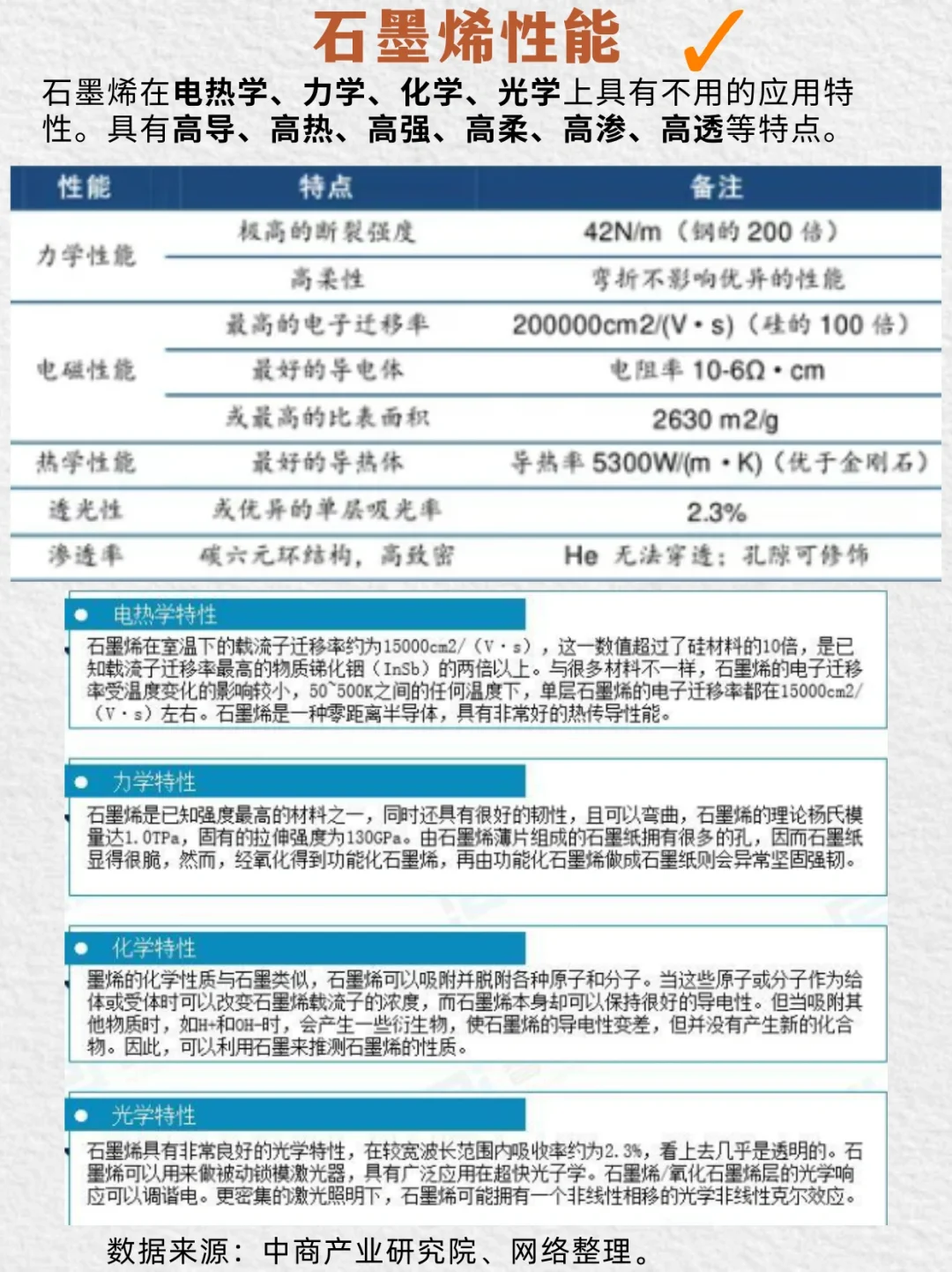
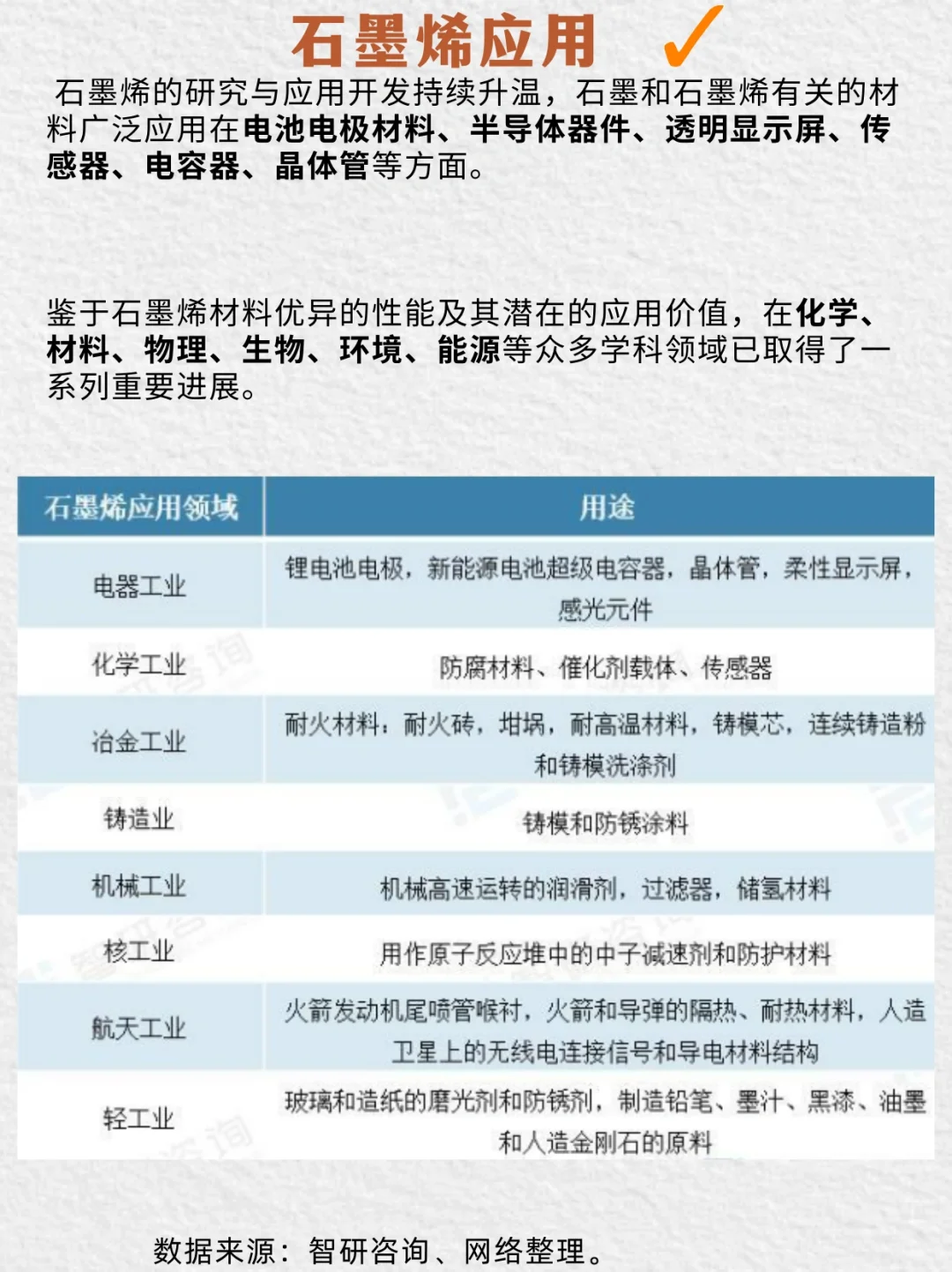
新的一期内容跟大家见面了,这次盘一盘被吹上天的石墨烯。
我们现在听到关于石墨烯最多的可能就是石墨烯电池,石墨烯充电宝这一类的东西
在一些平台也看到过这些石墨烯技术的产品,例如:石墨烯byt、石墨烯助眠枕、石墨烯空气净化器、石墨烯发热的冲锋衣、石墨烯燃脂仪、石墨烯取暖画等等
那么石墨烯究竟是一个什么样的科技产品技术材料,为何能够被这样广泛的利用?
这一篇内容,带你了解石墨烯,了解应用和前景。
tips:现在市面上很多石墨烯产品只是披着石墨烯的外衣,并没有真正的应用到石墨烯的性能。
我们兔子也在夜以继日的开发突破石墨烯的各类技术,相信在不远的未来,兔子很快能发展起来
#新材料 #学习 #学习资料分享 #学习薯 #知识 #石墨烯 #石墨烯电池 @小红书创作学院 @薯管家
我们现在听到关于石墨烯最多的可能就是石墨烯电池,石墨烯充电宝这一类的东西
在一些平台也看到过这些石墨烯技术的产品,例如:石墨烯byt、石墨烯助眠枕、石墨烯空气净化器、石墨烯发热的冲锋衣、石墨烯燃脂仪、石墨烯取暖画等等
那么石墨烯究竟是一个什么样的科技产品技术材料,为何能够被这样广泛的利用?
这一篇内容,带你了解石墨烯,了解应用和前景。
tips:现在市面上很多石墨烯产品只是披着石墨烯的外衣,并没有真正的应用到石墨烯的性能。
我们兔子也在夜以继日的开发突破石墨烯的各类技术,相信在不远的未来,兔子很快能发展起来
#新材料 #学习 #学习资料分享 #学习薯 #知识 #石墨烯 #石墨烯电池 @小红书创作学院 @薯管家