



?毕业之后的第一份工作在广州,后面去了深圳才知道医保分为一二三档,那么它们有什么区别呢?(请看最后一张图)。有社保相关问题的宝宝们请在评论区提问~
.
?(一)就医原则
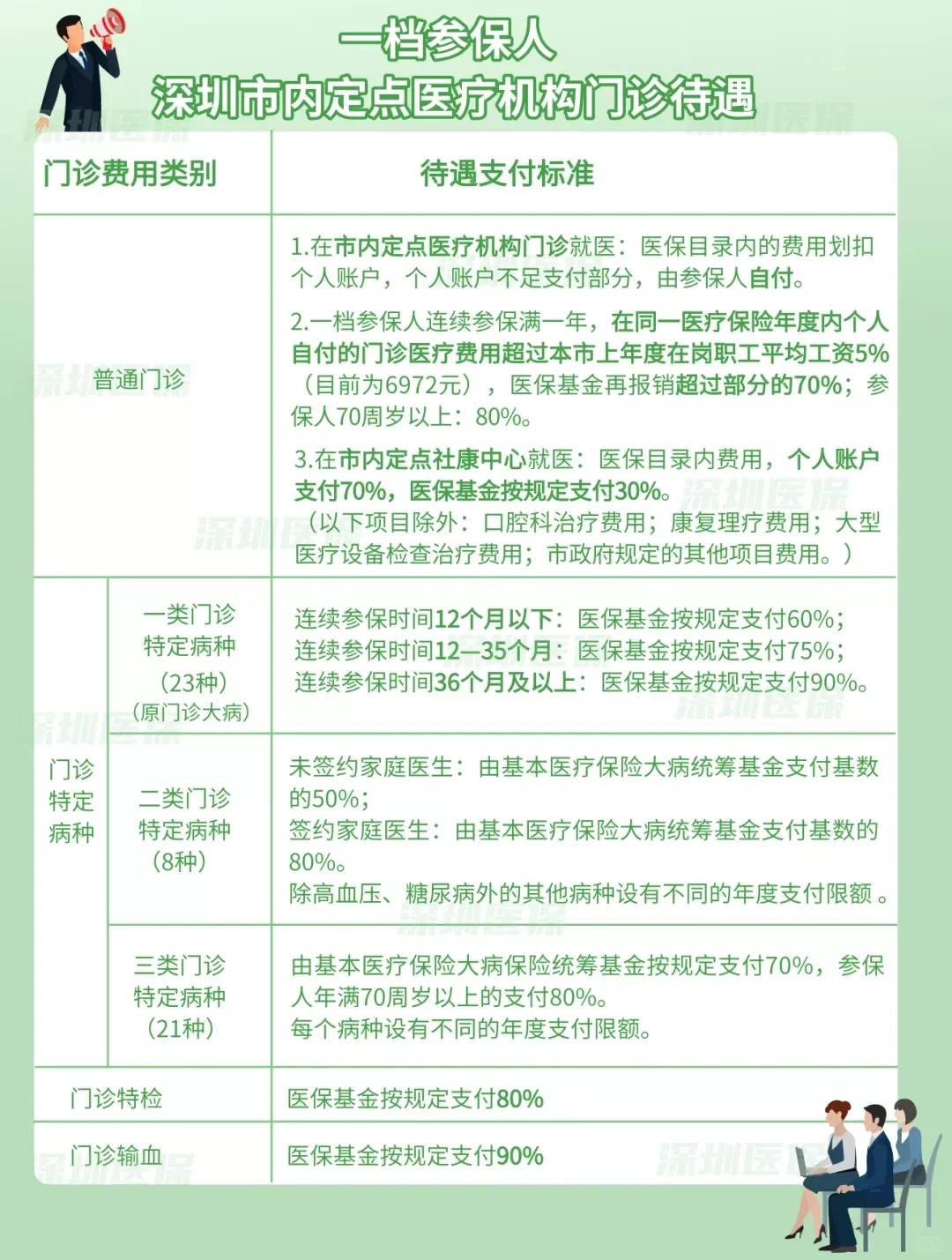
一档:市内任一定点医疗机构就医;
二档:门诊在绑定社康中心就医,住院在市内任一定点医疗机构就医,门诊大病在规定医疗机构就医;
三档:门诊在绑定社康中心就医,住院及门诊大病在规定医疗机构就医。
.
?(二)缴费差异
一档?
缴费基数:上限为深圳市上年度月均工资的3倍,目前为34860元,下限为上年度月均工资的60%,目前为6972元。
缴费比例:用人单位5.2%(基本医疗5%+地方补充医疗0.2%)。
以按下限为例:企业缴纳费用6972*5.2%=362.54元/月,个人承担费用6972*2%=139.44元/月。
.
二档?
缴费基数:深圳市上年度月均工资11620元。
缴费比例:用人单位0.6%(基本医疗0.5%+地方补充医疗0.1%),个人比例0.2%。
单位缴纳费用:11620*0.6%=69.72元/月,个人承担费用11620*0.2%=23.24元/月。
.
三档?
缴费基数:深圳市上年度月均工资11620元。
缴费比例:用人单位0.45%(基本医疗0.4%+地方补充医疗0.05%),个人比例0.1%。
单位缴纳费用:11620*0.45%=52.29元/月,个人承担费用11620*0.2%=11.62元/月。
.
?(三)一档有个人账户,二档及三档无个人账户,到药店买药不可刷医保卡。一档个人账户可用于以下两点(特点为家庭共济?):
.
?1、门诊符合规定的医疗费用,在定点零售药店凭深圳定点医疗机构医生开具的处方药购买医保目录范围内药品的费用(个人账户不足支付部分由参保人自付)
.
?2、个人账户余额超过本市上年度在岗职工平均工资的5%(目前为6972元),超过的部分可以支付以下费用:
①到定点药店购买医保目录范围的非处方药;
②本人及其已参加深圳医保的配偶和直系亲属支付其在定点医疗机构就诊时自付的基本医疗费用;
③本人及其已参加深圳医保的配偶和直系亲属的健康体检、预防接种费用;
④国家、广东省及深圳市规定的其他医疗费用;
⑤深圳市重特大疾病补充医疗保险,深圳专属医疗险的保费。
#深圳社保 #深圳医保
.
?(一)就医原则
一档:市内任一定点医疗机构就医;
二档:门诊在绑定社康中心就医,住院在市内任一定点医疗机构就医,门诊大病在规定医疗机构就医;
三档:门诊在绑定社康中心就医,住院及门诊大病在规定医疗机构就医。
.
?(二)缴费差异
一档?
缴费基数:上限为深圳市上年度月均工资的3倍,目前为34860元,下限为上年度月均工资的60%,目前为6972元。
缴费比例:用人单位5.2%(基本医疗5%+地方补充医疗0.2%)。
以按下限为例:企业缴纳费用6972*5.2%=362.54元/月,个人承担费用6972*2%=139.44元/月。
.
二档?
缴费基数:深圳市上年度月均工资11620元。
缴费比例:用人单位0.6%(基本医疗0.5%+地方补充医疗0.1%),个人比例0.2%。
单位缴纳费用:11620*0.6%=69.72元/月,个人承担费用11620*0.2%=23.24元/月。
.
三档?
缴费基数:深圳市上年度月均工资11620元。
缴费比例:用人单位0.45%(基本医疗0.4%+地方补充医疗0.05%),个人比例0.1%。
单位缴纳费用:11620*0.45%=52.29元/月,个人承担费用11620*0.2%=11.62元/月。
.
?(三)一档有个人账户,二档及三档无个人账户,到药店买药不可刷医保卡。一档个人账户可用于以下两点(特点为家庭共济?):
.
?1、门诊符合规定的医疗费用,在定点零售药店凭深圳定点医疗机构医生开具的处方药购买医保目录范围内药品的费用(个人账户不足支付部分由参保人自付)
.
?2、个人账户余额超过本市上年度在岗职工平均工资的5%(目前为6972元),超过的部分可以支付以下费用:
①到定点药店购买医保目录范围的非处方药;
②本人及其已参加深圳医保的配偶和直系亲属支付其在定点医疗机构就诊时自付的基本医疗费用;
③本人及其已参加深圳医保的配偶和直系亲属的健康体检、预防接种费用;
④国家、广东省及深圳市规定的其他医疗费用;
⑤深圳市重特大疾病补充医疗保险,深圳专属医疗险的保费。
#深圳社保 #深圳医保