






? 【研究背景】
土壤酸化是全球农业严峻问题,我国农业土壤 pH 下降明显,酸化通过化学和微生物过程影响土壤无机碳(SIC)和有机碳(SOC)动态,现有研究对 SOC 封存机制认知较分散,缺乏系统性。
? 酸化驱动因素
自然因素:成土母质、酸雨、高降水量为主导,动植物呼吸、微生物活动辅助推动。
人为因素:酸沉降、过量施氮(硝化作用贡献显著)及耕作导致盐基离子失衡是主因。
? 【改良剂类型与作用】
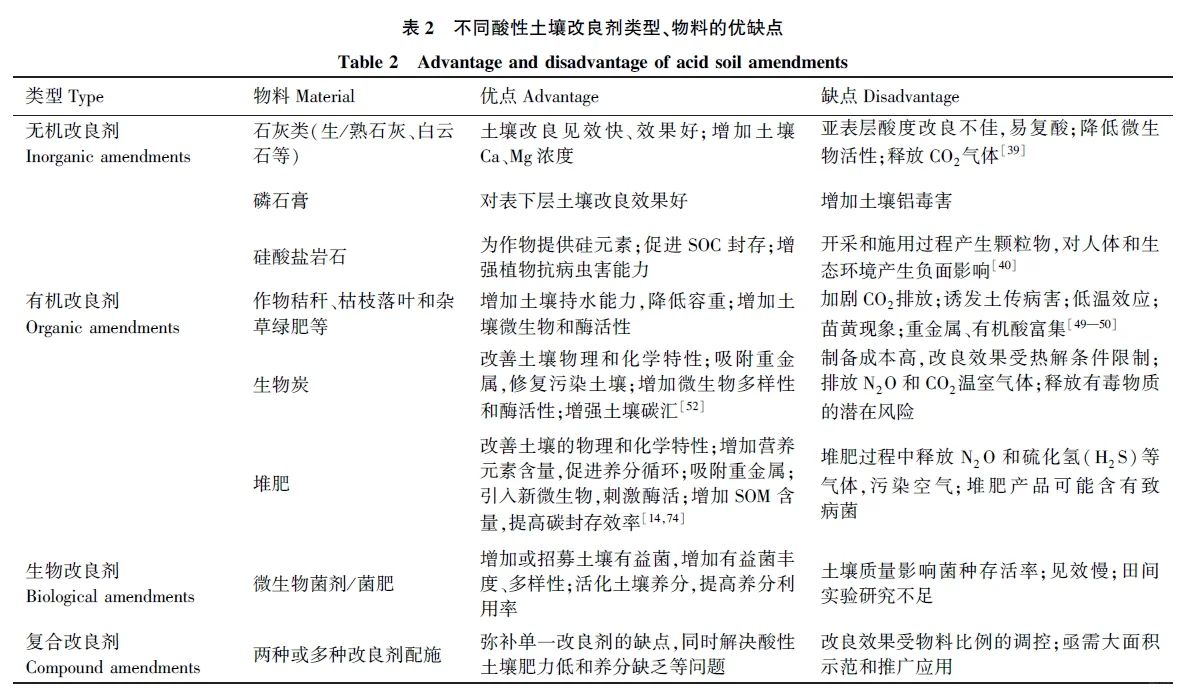
(一)无机改良剂
石灰:快速降酸但易致板结;磷石膏:改良深层土壤但需防铝毒;玄武岩:释碱补硅促碳封存。
(二)有机改良剂
植物残体:高碱低氮秸秆调 pH 效果优,需注意负面效应;生物炭:吸附铝离子、稳定碳库,热解条件影响性能;堆肥:腐殖酸螯合金属,与生物炭共施提升固碳效率。
(三)生物改良剂
微生物菌剂:筛选耐酸菌株改善土壤微环境;喜硝植物:通过离子平衡缓解酸化。
(四)复合改良剂
无机 - 有机、有机 - 生物配施可弥补单一改良剂不足,如石灰 + 秸秆、堆肥 + 菌剂协同降酸固碳。
? 【固碳机制与挑战】
途径:直接碳输入、微生物群落调控、矿物吸附与团聚体保护。
风险:部分改良剂可能加剧碳释放或引发环境问题,需科学管理。
? 【未来方向】
构建 “离子平衡” 与 “多功能协同” 理论框架,明确土壤酸性与碳库互作机制。
开发基于酸碱平衡的分级改良技术,推广有机 - 无机 - 生物联合的绿色改良体系。
结论:需通过改良剂合理配施与理论创新,实现酸化土壤改良与固碳协同,支撑农业可持续发展。
#文献阅读 #碳循环 #土壤 #酸化 #综述 #土壤改良 #生态学
土壤酸化是全球农业严峻问题,我国农业土壤 pH 下降明显,酸化通过化学和微生物过程影响土壤无机碳(SIC)和有机碳(SOC)动态,现有研究对 SOC 封存机制认知较分散,缺乏系统性。
? 酸化驱动因素
自然因素:成土母质、酸雨、高降水量为主导,动植物呼吸、微生物活动辅助推动。
人为因素:酸沉降、过量施氮(硝化作用贡献显著)及耕作导致盐基离子失衡是主因。
? 【改良剂类型与作用】
(一)无机改良剂
石灰:快速降酸但易致板结;磷石膏:改良深层土壤但需防铝毒;玄武岩:释碱补硅促碳封存。
(二)有机改良剂
植物残体:高碱低氮秸秆调 pH 效果优,需注意负面效应;生物炭:吸附铝离子、稳定碳库,热解条件影响性能;堆肥:腐殖酸螯合金属,与生物炭共施提升固碳效率。
(三)生物改良剂
微生物菌剂:筛选耐酸菌株改善土壤微环境;喜硝植物:通过离子平衡缓解酸化。
(四)复合改良剂
无机 - 有机、有机 - 生物配施可弥补单一改良剂不足,如石灰 + 秸秆、堆肥 + 菌剂协同降酸固碳。
? 【固碳机制与挑战】
途径:直接碳输入、微生物群落调控、矿物吸附与团聚体保护。
风险:部分改良剂可能加剧碳释放或引发环境问题,需科学管理。
? 【未来方向】
构建 “离子平衡” 与 “多功能协同” 理论框架,明确土壤酸性与碳库互作机制。
开发基于酸碱平衡的分级改良技术,推广有机 - 无机 - 生物联合的绿色改良体系。
结论:需通过改良剂合理配施与理论创新,实现酸化土壤改良与固碳协同,支撑农业可持续发展。
#文献阅读 #碳循环 #土壤 #酸化 #综述 #土壤改良 #生态学