




#爱上工作的瞬间
人均30r!儿童节伴手礼省钱攻略来啦✨行政人快码住!
作为抠门又宠娃的行政er 今年儿童节伴手礼我们这样玩
人均30+搞定30份高颜值礼包 (附全网比价清单?小白直接抄作业!)
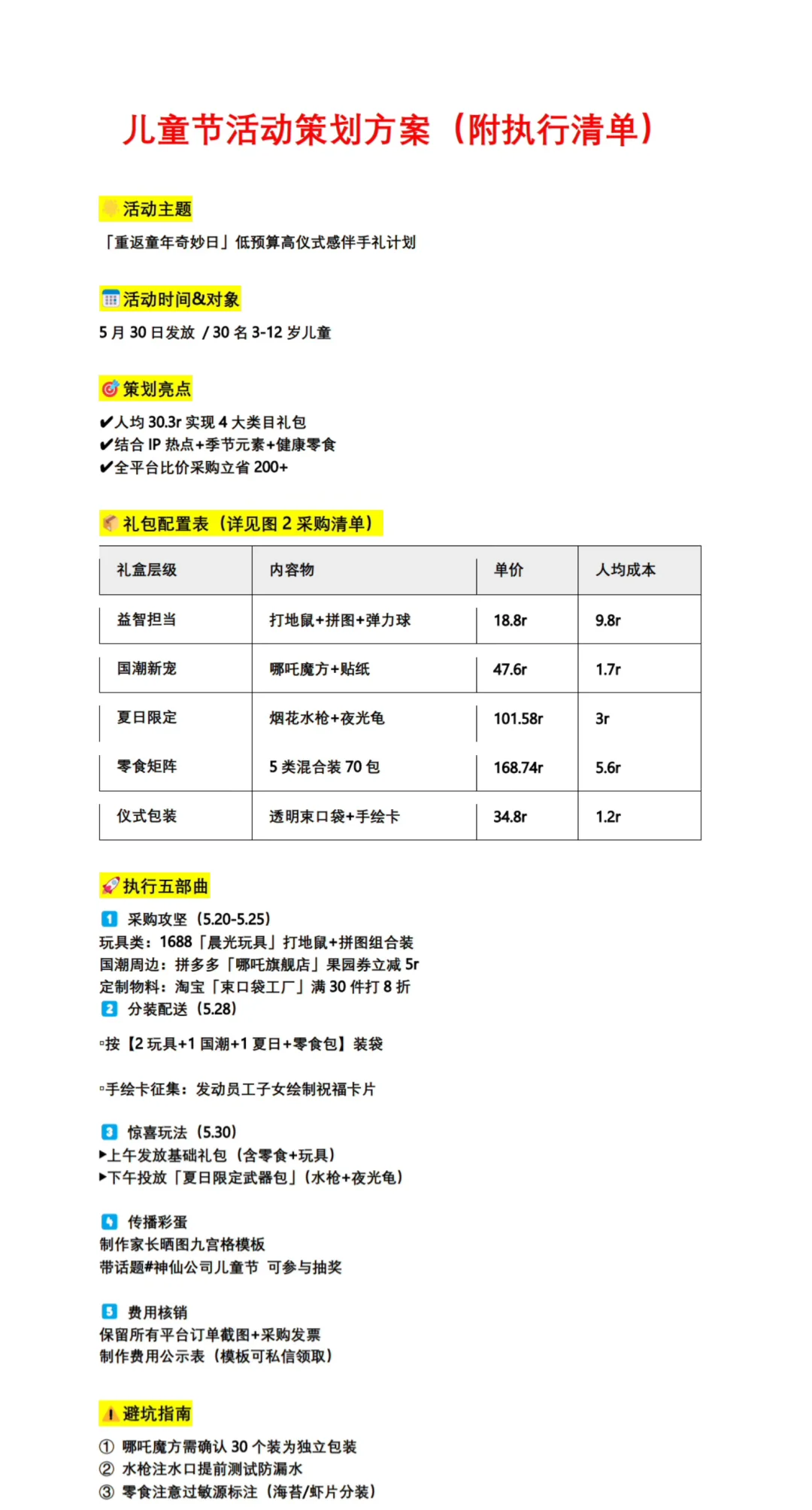
?【预算分配】 总花费910r=30份礼包=人均30.3r (每份含4-5样?+零食大礼包)
?【选品小心机】
1️⃣ 玩具三件套(人均9.8r) ⚡打地鼠(9.8r/30个)+拼图(5r/30个)+弹力球(4r/30个) ??经典耐玩不占地 小班到大班都适用
2️⃣ 国潮bao款(人均1.7r) 哪吒魔方(37.72r/30个)+哪吒贴纸(9.88r/30张) ??IP联名款超有面 家长拍照发圈利器
3️⃣ 氛围担当(人均3r) 烟花水枪(2.98r/支)+夜光小乌龟(12.18r/30只) ??夏日清凉CP 晚托班也能玩嗨
4️⃣ 零食大轰炸(人均5.6r) 虾片+果冻+海苔+百奇杯+山楂棒 ??混合装70包/份!告别选择困难症
需要原图表格的姐妹戳我发Excel版本
预算还能自己调整梯度哦~
#儿童节礼物 #儿童节 #儿童节快乐 #儿童节礼品 #儿童节活动 #儿童节伴手礼 #儿童节礼盒 #员工福利 #企业儿童节伴手礼
人均30r!儿童节伴手礼省钱攻略来啦✨行政人快码住!
作为抠门又宠娃的行政er 今年儿童节伴手礼我们这样玩
人均30+搞定30份高颜值礼包 (附全网比价清单?小白直接抄作业!)
?【预算分配】 总花费910r=30份礼包=人均30.3r (每份含4-5样?+零食大礼包)
?【选品小心机】
1️⃣ 玩具三件套(人均9.8r) ⚡打地鼠(9.8r/30个)+拼图(5r/30个)+弹力球(4r/30个) ??经典耐玩不占地 小班到大班都适用
2️⃣ 国潮bao款(人均1.7r) 哪吒魔方(37.72r/30个)+哪吒贴纸(9.88r/30张) ??IP联名款超有面 家长拍照发圈利器
3️⃣ 氛围担当(人均3r) 烟花水枪(2.98r/支)+夜光小乌龟(12.18r/30只) ??夏日清凉CP 晚托班也能玩嗨
4️⃣ 零食大轰炸(人均5.6r) 虾片+果冻+海苔+百奇杯+山楂棒 ??混合装70包/份!告别选择困难症
需要原图表格的姐妹戳我发Excel版本
预算还能自己调整梯度哦~
#儿童节礼物 #儿童节 #儿童节快乐 #儿童节礼品 #儿童节活动 #儿童节伴手礼 #儿童节礼盒 #员工福利 #企业儿童节伴手礼