医疗保健
网红维B当糖吃?别再盲目跟风补了
2025-10-28 19:00
网红维B当糖吃?别再盲目跟风补了

网红维B当糖吃?别再盲目跟风补了

网红维B当糖吃?别再盲目跟风补了

网红维B当糖吃?别再盲目跟风补了

网红维B当糖吃?别再盲目跟风补了

网红维B当糖吃?别再盲目跟风补了

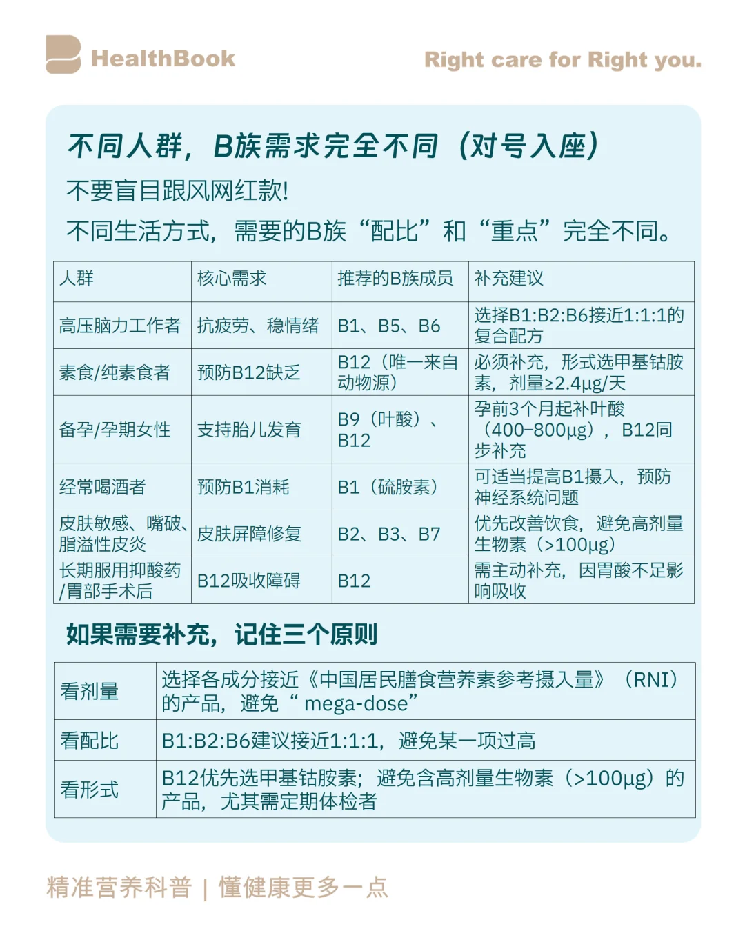
普通饮食均衡者,其实无需常规补充复合B族。
B族是水溶性维生素,
优先通过饮食获取是最安全、最自然的方式。
大家应该先调整生活方式,再用营养支持,而非相反。
去理解身体需求、精准补充、回归生活节奏。
#精准营养 #营养素补充 #补充营养素 #维生素B #营养素缺乏 #缺乏维生素 #复合维生素B
发表评论
0评