6月29日,(首届)广州大湾区国际轨道交通产业发展论坛暨展览会(以下简称:广州大湾区轨道交通论坛暨展览会)将在广州中国进出口商品交易会展馆盛大开幕。
展期将至,展会安排更加细致,活动细节也越发清晰。今天,备受期待的主论坛议程及嘉宾阵容重磅揭晓,新技术发布签约会上的发布项目及发布单位精彩亮相,欢迎在广州大湾区轨道交通论坛暨展览会的现场,和线上观看展览、论坛直播的全国同仁,共赴一场“绿智轨交,产业创新”的高质量发展之旅。

主论坛精英齐聚
共论轨交高质量发展
粤港澳大湾区轨道交通发展坚定四网融合、绿智融合、站城融合等多元融合发展道路,是迈向城市轨道交通高质量跨越式发展之路的代表城市群之一,在齐心协力的努力下“轨道上的大湾区”正在加速形成。(首届)广州大湾区国际轨道交通产业发展论坛(以下简称:广州大湾区轨道交通产业发展论坛)在此背景下,于广州盛大开幕可以说是恰逢其时。
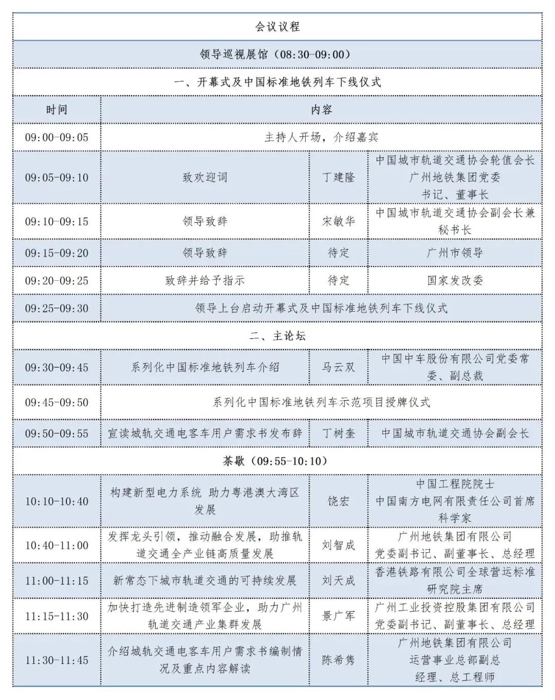
广州大湾区轨道交通产业发展论坛采用采用“1+8+N”的布局,设置1场主论坛、8场分论坛以及N场专题论坛、沙龙及研讨会。此前已经官宣了部分论坛议程,今天,万众瞩目的主论坛议程及嘉宾阵容重磅揭晓!
广州大湾区轨道交通论坛暨展览会开幕式暨主论坛将于6月29日上午举行,环节紧凑、内容精炼、亮点不断:
领导巡馆环节安排在在主论坛开幕前,促进了解、加深交流,更活跃了气氛;
系列化中国标准地铁列车下线仪式和系列化中国标准地铁列车示范项目授牌仪式在主论坛中进行,尽显庄严荣耀;
主旨演讲环节,中国工程院院士饶宏发表题为“构建新型电力系统 助力粤港澳大湾区发展”的精华演讲,高瞻远瞩、见解深刻,系统解读电力系统的发展方向。

实力单位亮相发布签约会
自主创新赋能产业发展
坚持自主创新掌控关键技术,推动城轨装备产业从“跟随者”向“引领者”转变,实现产业高质量发展是城轨从业者们共同的期盼,向同行推介自主创新成果、将技术成果落于实地是改该过程中的关键一步,也是本次新技术发布签约活动举办的初衷。
新技术发布签约会中高手云集,涵盖业主单位、工程研究中心设计咨询单位、装备商等20多家实力企业闪亮登场,集中推介最新技术成果;涉及智慧安检、绿色节能技术、设备运维、供电双向变流装置、通信电缆等领域共23个发布签约项目齐聚会场,彰显城轨自主创新、不断攀登的创新实力。

距广州大湾区轨道交通论坛暨展览会开幕仅剩3日,展区、论坛、活动各方面都在有条不紊地完善中:20000平方米展区即将搭建,大湾区轨道展的风采蓄势待发;“1+8+N”论坛陆续展露全貌;开幕式、组委会巡馆、新技术发布签约会、线上直播等同期活动陆续官宣……
诚邀您亲临羊城,现场感触大湾区轨交发展的激昂乐章。



来源|市场部