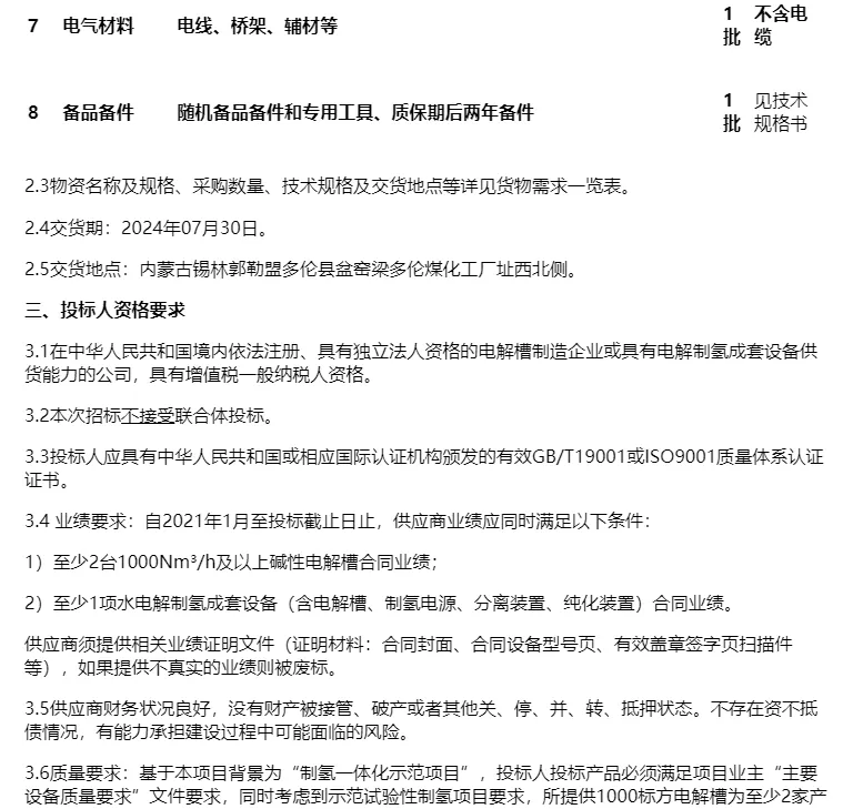
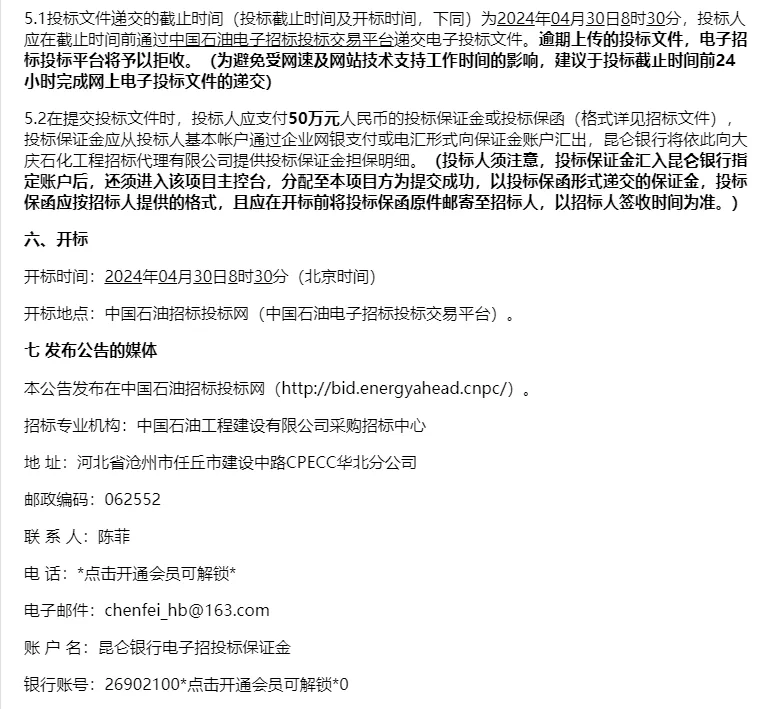
4月9日,中国大唐集团新能源股份有限公司发布多伦15万千瓦风光制氢一体化示范项目(制氢)水电解制氢成套设备招标公告。
招标信息显示,项目共招标14000Nm³/h电解槽及其相关设备,包含12套1000Nm³/h电解槽和1套2000Nm³/h电解槽。
据了解,该项目是大唐集团首个绿氢重点示范项目。2023年11月,中国石油工程建设有限公司华北分公司与中国化学旗下企业组成的联合体中标了该项目制氢部分EPC总承包。








4月9日,中国大唐集团新能源股份有限公司发布多伦15万千瓦风光制氢一体化示范项目(制氢)水电解制氢成套设备招标公告。
招标信息显示,项目共招标14000Nm³/h电解槽及其相关设备,包含12套1000Nm³/h电解槽和1套2000Nm³/h电解槽。
据了解,该项目是大唐集团首个绿氢重点示范项目。2023年11月,中国石油工程建设有限公司华北分公司与中国化学旗下企业组成的联合体中标了该项目制氢部分EPC总承包。







