需要下载完整版报告的朋友,可以扫下方优惠券付费成为会员,20000+份报告,随意下载,不受限制,报告涵盖全行业,星球保持每日更新。星球做了工具和AI教程合集,合集系列保持更新。客服微信:sgcwjc

专业/及时/全面的行研智库
作为国民性经济支柱产业,食品和餐饮是保就业、促消费的重点产业,是长青常新的资本赛道。食品和餐饮企业的长足稳健发展既需要产品实力、品牌口碑的“自身硬”,更离不开资本参与,引导其规范、规模化发展,增强其抵御风险的能力。为了向食品和餐饮企业寻求资本化支持提供一个认知窗口和探索平台,我们此前已经分三期指引,从资本和财务的视角,勾勒了食品和餐饮企业资本化的顶层设计画像,梳理了食品和餐饮企业全生命周期内的资本化运作路径,阐述了食品和餐饮企业资本化运作过程中涉及财务处理和内控的重点问题。
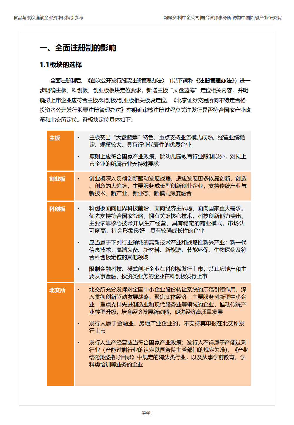
从食品和餐饮企业登陆资本市场的历史情况和政策趋势看,A股主板和港股仍将是食品和餐饮企业资本化的重要窗口。无论是A股主板“大盘蓝筹”的板块定位,还是港股对消费品类企业的审核倾向,都要求申报企业具备成熟的业务模式、稳定的经营业绩、良好的营业规模,而经营合法合规既是企业实现前述稳定长期经营的基础轨道,更是进入资本市场的应有之义。因此,本期从法律合规层面,就食品和餐饮企业A股上市、港股上市、投资并购交易的资本化运作路径,介绍可能涉及的法律问题和解决方向,为食品和餐饮企业资本化提供指引和参考。
经济发展和政策环境有其起伏涨落的周期,但食品和餐饮行业的国民经济属性决定了其穿越周期的韧劲和能力,也决定了在中国广袤深厚的居民消费经济和饮食文化土壤上,食品和餐饮企业垦耕越深越勤,借助资本化的东风,结出的硕果也将愈艳愈繁。我们期待陪伴和引导中国食品和餐饮企业穿越经济周期的风雪,在规范经营中厚积薄发,在资本化路上长风破浪,实现品牌成就的水到渠成。
来源:网聚资本



















完整版报告已上传至星球,扫下方优惠券加入即可下载所有报告

往期推荐
戳“阅读原文”下载报告