
这些安全隐患你能找到吗?
下面是一张易燃易爆性危险化学品生产厂房内的局部图片,你能找出其中的隐患吗?


答
你找对了几个?
1、临时用电电缆裸露,还有一段压在物料桶下,且未架空或套管使用。
2、物料桶上没有黏贴安全标签。
3、插入物料桶内的抽料管随意套接,没有采用关卡抱紧。
4、抽送易燃易爆性危化品的塑料管线不是防静电塑料管,也没有采用相应的静电导除措施。
5、物料实桶和空桶没有分类分区摆放,且堆放数量过多,超过了一天的使用量。
6、危化品称重,使用敞口容器。
7、没有划定抽料区和称重区,导致现场凌乱。
8、缺少管道标色、流向标识和中文标识。
9、缺少设备中文标识。
10、物料管道未按要求进行静电跨接。
11、砣秤的滑轮没有固定,秤砣也没有固定。
12、电子称等不防爆。
13、现场操作人员擅离职守,无人看护。
14、闲置秤砣没有摆放在规定位置,而是随意放置在秤盘上。
15、现场缺少一些防止碰撞之类的警示牌和标识。
下面是一张危险化学品生产厂房内的局部工艺管道图,你能找出其中的隐患吗?


答
你找对了几个?
1、焊接质量差。不符合SH3501-2002《石油化工有毒、可燃介质管道工程施工及验收规范》:焊缝外观应成型良好,宽度以每边盖过坡口2mm为宜,外形应平缓过渡。该焊口过于粗糙。
2、温度计安装位置错误,且一般管径较小的管道在安装温度计时需要扩大管径。不符合SH3521-2007《石油化工仪表工程施工技术规程》:温度取源部件的安装位置应选在介质温度变化灵敏、具有代表性和便于观察的地方,不宜选在阀门等阻力部件的附近和介质流束呈死角处以及振动较大的地方;取源阀门与工艺设备或管道的连接不宜采用卡套式接头。
3、电缆敷设位置错误。不符合SHT_3019-2003《石油化工仪表管道线路设计规范》电气、电缆不易平行敷设在高温工艺管道的上方或腐蚀性管道的下方 。管道与电缆架距离过近,存在安全隐患。
4、危险化学品生产、使用车间电缆需采用金属材质套管防护。
5、物料管道没有安全色标、流向标识和中文标识。
6、管道未作防腐除锈处理。
7、等径管连接未采用三通管件。
下面是一张危险化工企业动火作业现场图,你能找出其中的隐患吗?


答
你找对了几个?
一、人的不安全行为:
1、作业人员没有佩戴安全带。
2、动火作业时,动火点下方应该隔离,避免火星飞溅。
二、物的不安全行为:
1、脚手板没有固定措施,且简易搭设的作业平台中间留有大的空隙。
2、作业平台支撑力全部集中在两根水平的槽钢上,力矩很大,应有垂直支撑或斜拉杆分担作用力。
3、现场没有监护人。
4、现场气瓶管、电缆线、绳子等线绳混放在一起,且有根绳子吊在了电缆线上。
5、氧气管、乙炔管、电缆线等在动火点下方,焊渣直接触碰其上,须避免。
6、管道、设备上没有流向标识、中文标识。
7、护栏没有踢脚板。
8、现场没有看到消防设施器材。
下面是一张中闪点易燃液体生产作业现场图,你能找出其中的隐患吗?


答
你找对了几个?
1、操作人员未在仪表盘前监视。
2、电气仪表控制室与生产装置在同一场所,应单独隔离出控制室。
3、现场有不是防爆的电气设备。
4、通知贴在了电控柜上。
5、缺少设备中文标识。
6、缺少管道流向标识和中文标识。
7、现场较乱,物料桶、纸箱、线绳等没有分区规范堆放,存在空实桶混放现象,且堆放数量过多,超过了一天的使用量。
8、安全帽随地乱扔,没有按规定放置在指定位置。
9、抽送易燃易爆性危化品的塑料管线不是防静电塑料管,也没有采用相应的静电导除措施。
10、管道法兰(少于6颗螺栓)没有进行静电跨接。
11、办公桌放置在电控柜前,影响检查和操作。
12、现场放置暖水瓶、水杯,不符合职业卫生防护要求。
13、暖水瓶、水杯等装水容器紧贴电控柜放置。
14、现场有一控制柜贴墙设置,不合理,应至少离墙50厘米装设。
15、物料桶上没有粘贴相应的安全标签。
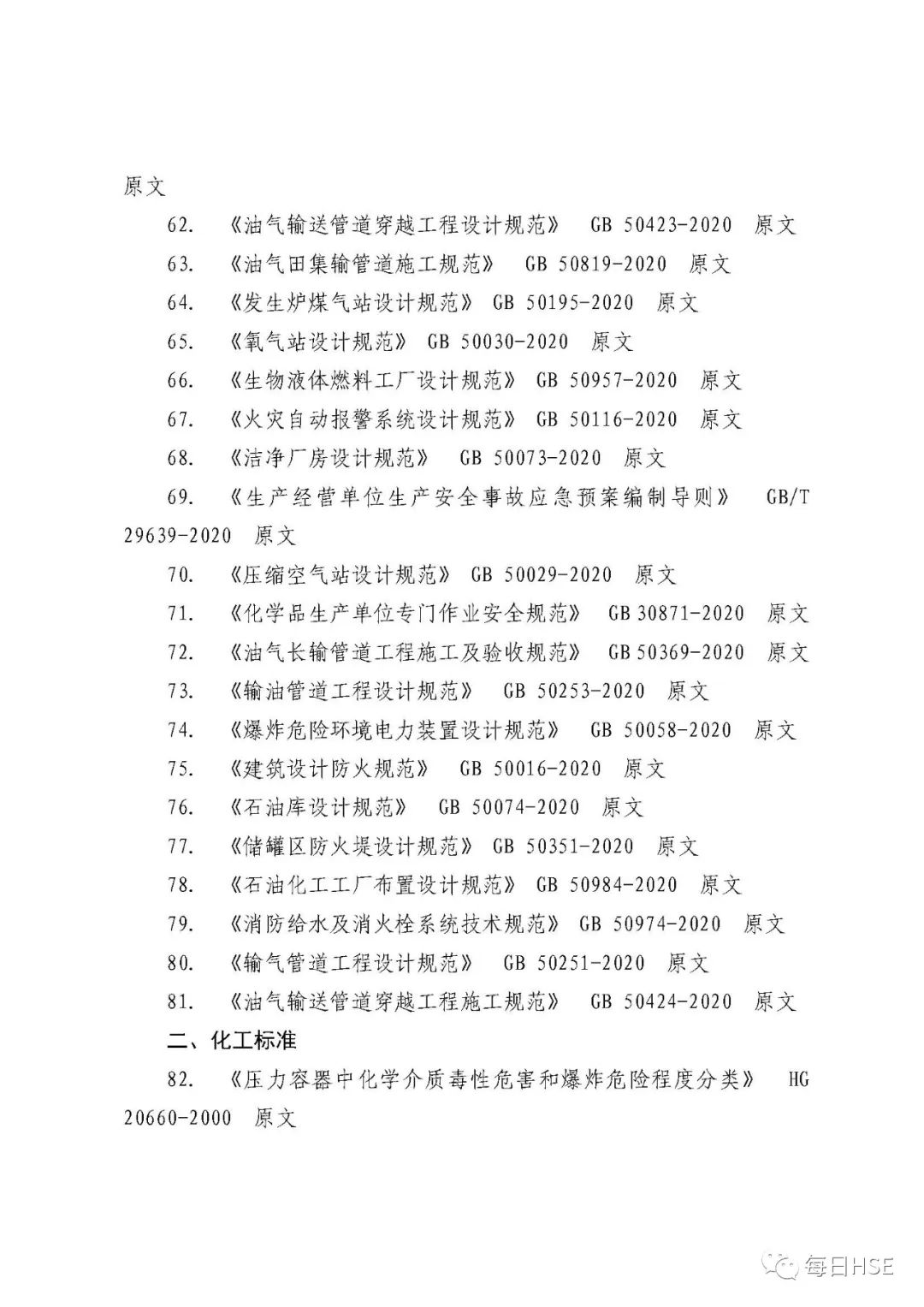
16、玻璃管液位计未做防护。
17、现场临时用电的电缆线没有保护和固定措施。
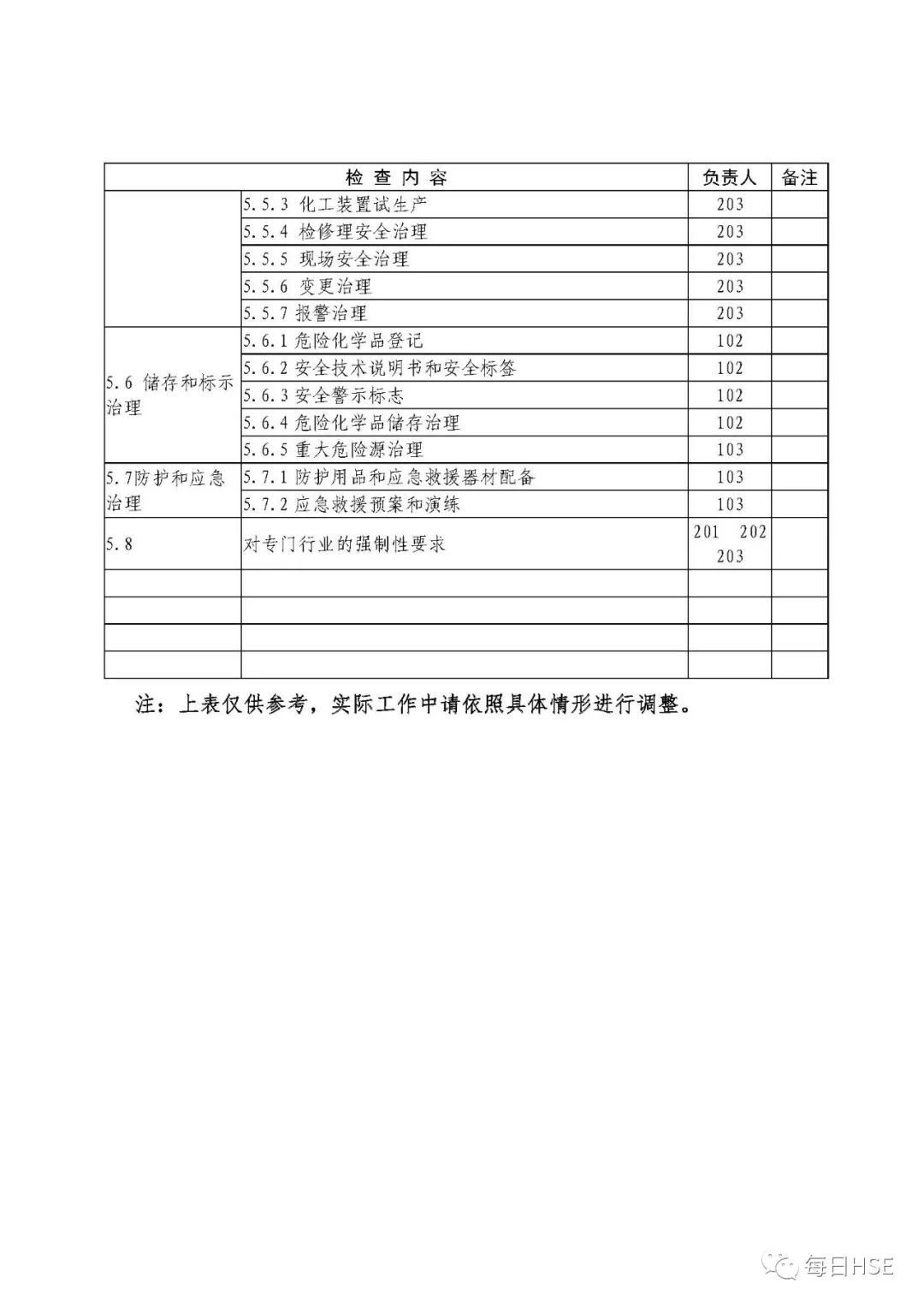
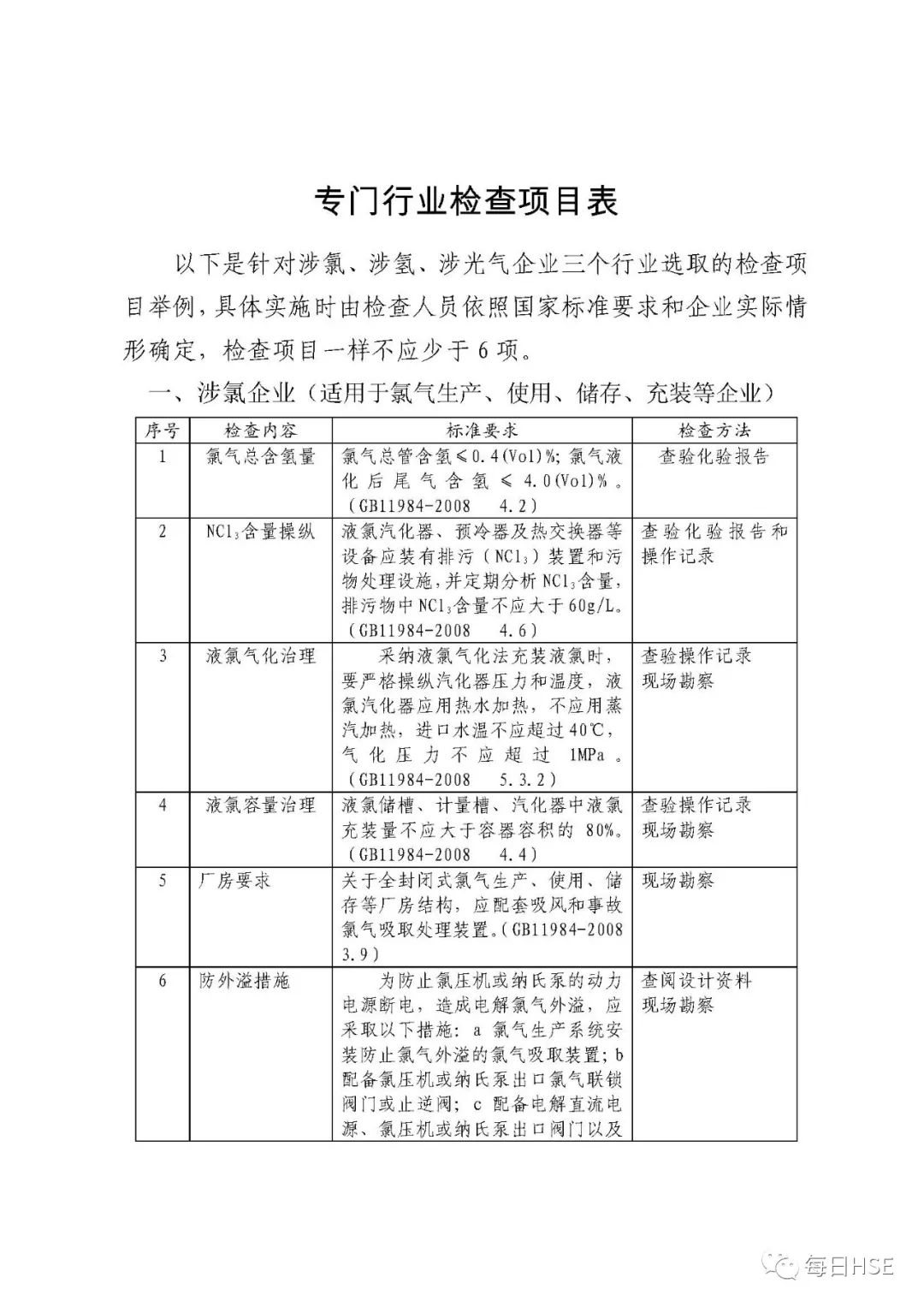
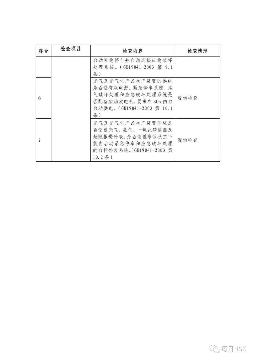
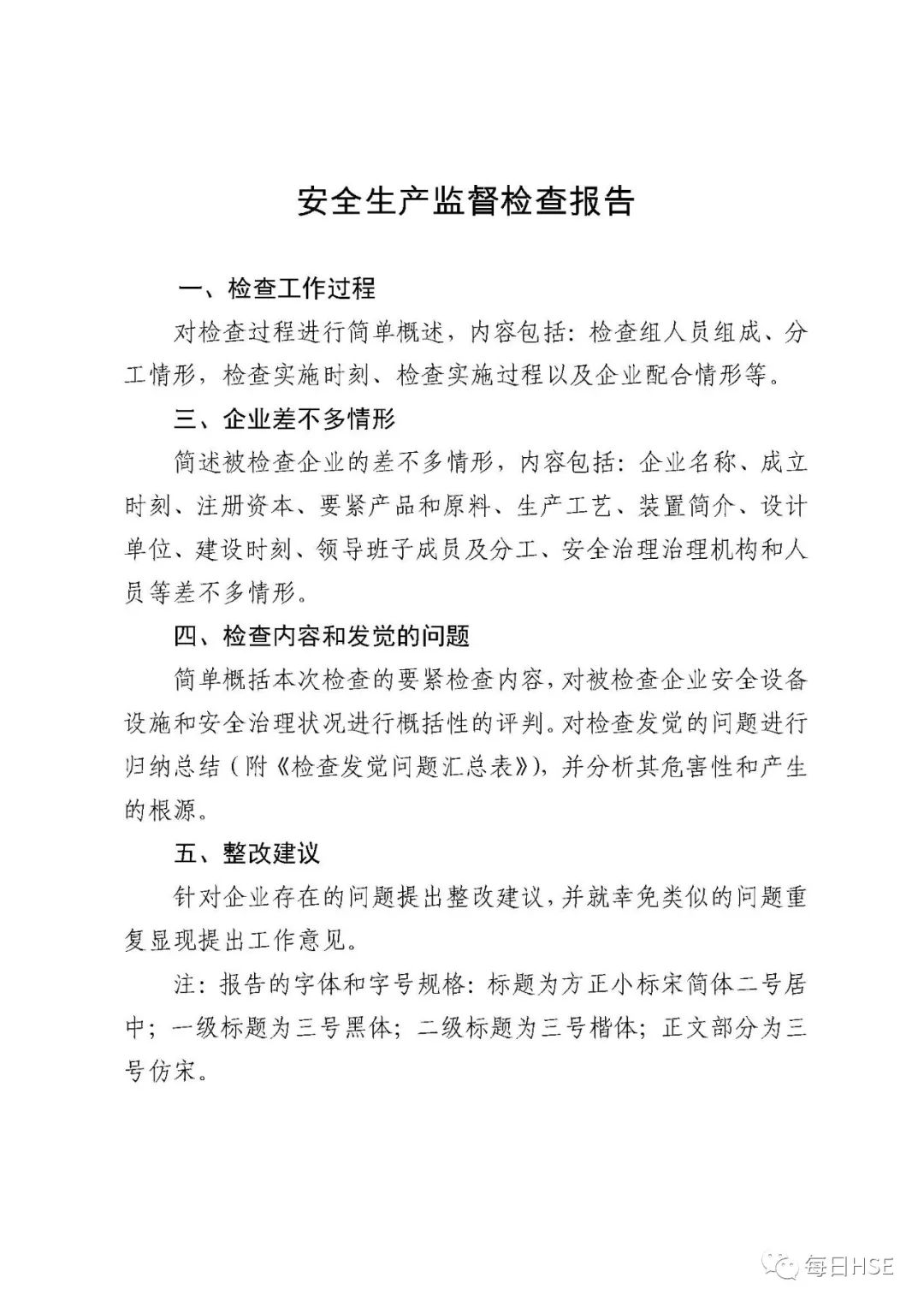
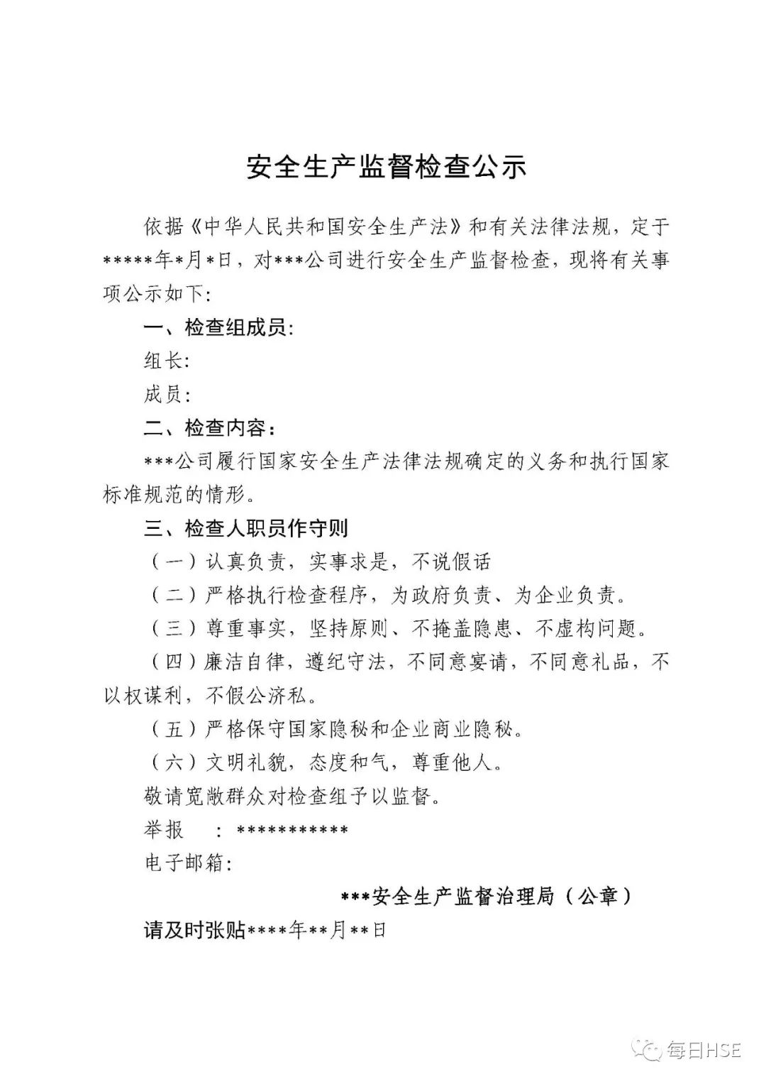
安全检查重点指导目录检查表





























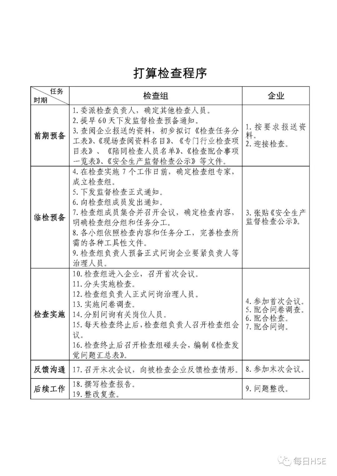
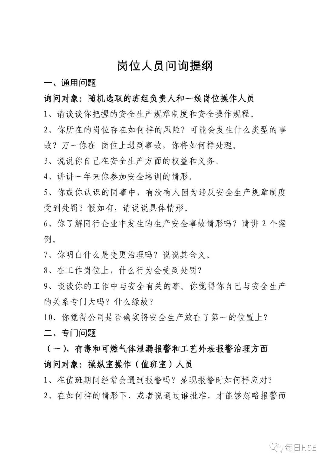
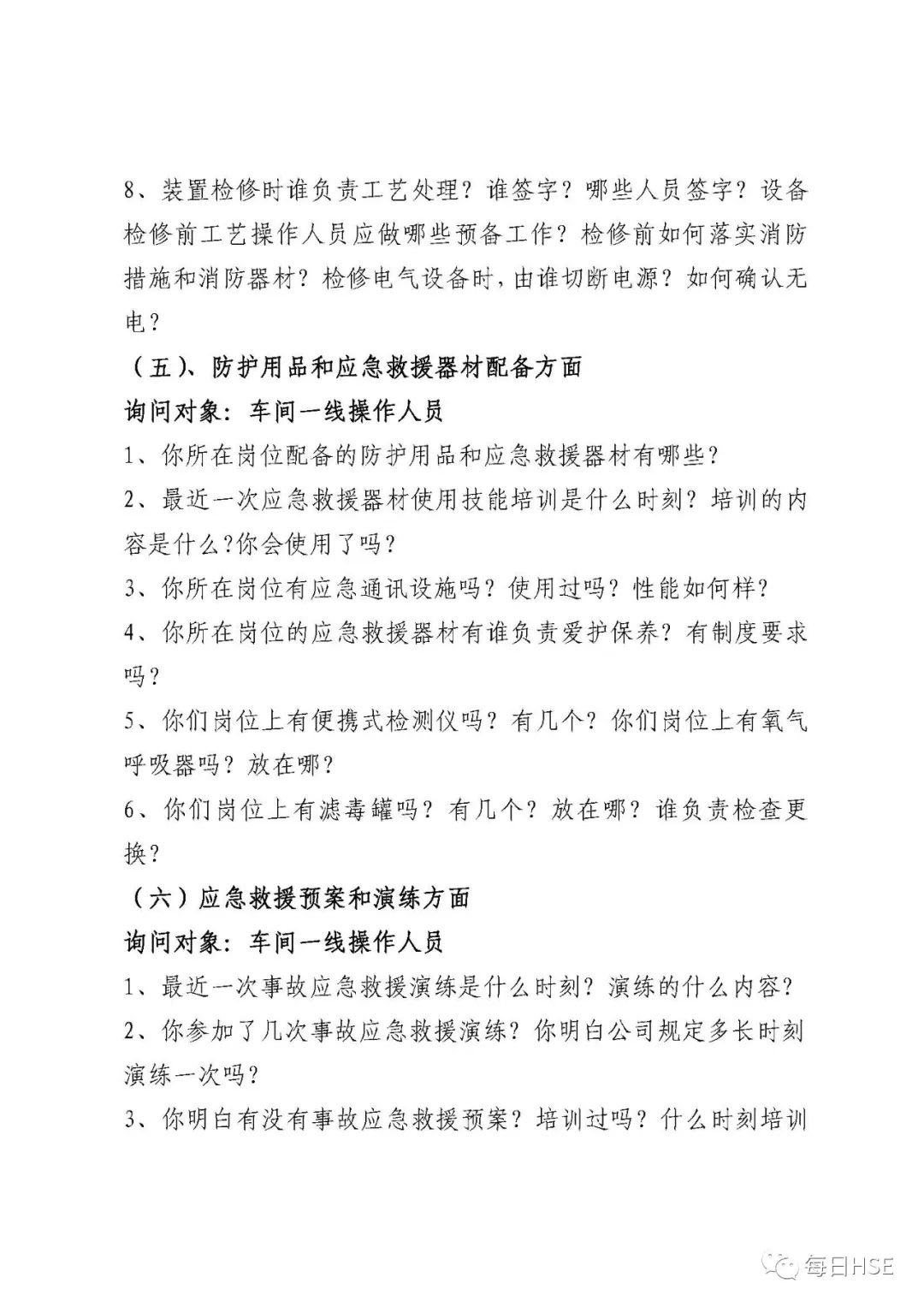
现场检查指导手册


















































































安全风险隐患排查表



































编辑:华夏安
❆ 添加小编,入群交流
添加小编,入群交流


长按二维码关注我们 ▶▶▶

