截至2023年12月,学校拥有8个博士后科研流动站,8个一级学科博士学位授权点和40个二级学科博士学位授权点、33个一级学科硕士学位授权点和174个二级学科硕士学位授权点、20个硕士专业学位类别。建有1个国家重点(培育)学科、1个“十四五”教育部优先发展学科、10个省级重点学科,5个省级重点(培育)学科,6个省级优势特色学科群。材料科学与工程、冶金与矿业工程、机械工程等3个学科入选湖北省“国内一流学科”建设学科;材料科学与工程学科入选湖北省一流学科重点建设学科。
1)学科评估结果


2)重点学科

3)相关网址
招生简章
https://ysxy.wust.edu.cn/info/1871/42281.htm

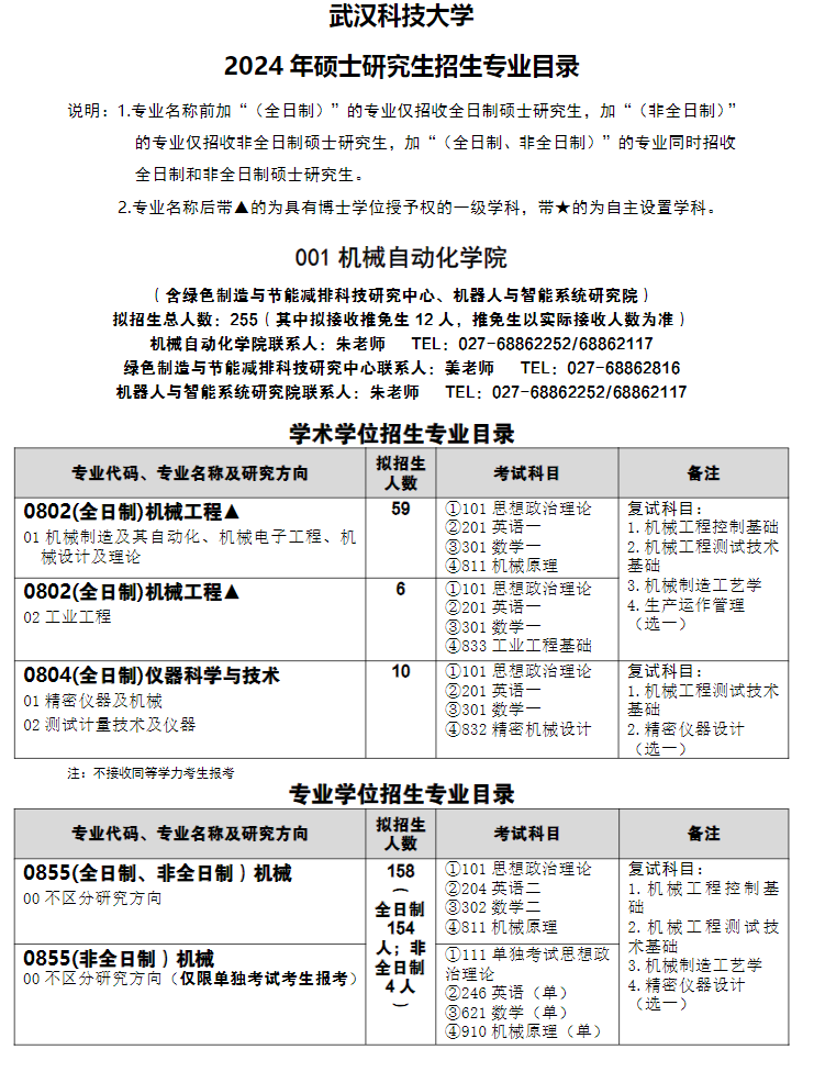
招生目录

考试大纲

复试分数线
(1)普通计划复试分数线:各学院(中心)结合生源和招生计划等情况划定复试分数线。(详见各招生学院(中心)《2023年硕士研究生招生复试工作实施细则》)
(2)92“少数民族高层次骨干人才计划”复试分数线:执行专项计划国家线,总分不低于251分。
(3)“退役大学生士兵计划”复试分数线:单科和总分达到各学科专业国家线的75%。4.单考计划复试分数线:单科不低于45分且总分不低于290分。
学费
学制为3年(社会工作专业和全日制国际商务专业,学制为2年)。学习形式分为全日制和非全日制。非全日制硕士研究生原则上招收在职定向就业人员。学费以湖北省物价局审批的各招生专业学费标准为准。
奖助学金
报录比
考研报录比是考生在择校专业时关注的重点内容之一,因此考研报录比成为考生衡量报考难度的重要因素。武汉科技大学虽然没有公布报录比数据,但在各招生学院官网公示了拟录取名单,各位可以适当参考。

5)总结
特色专业
武汉科技大学拥有7个国家级特色专业:机械工程及自动化、无机非金属材料工程、冶金工程、自动化、计算机科学与技术、化学工程与工艺、矿物加工工程。
情况总结
武汉科技大学历史悠久,校内绿化建设完善,位于中国中部地区的核心城市——武汉,武汉经济和政治地位较高,且交通便利。武汉科技大学在理工科方面表现优秀,在钢铁冶金、机械、计算机等领域具有较强的实力,是培养冶金高层次人才的摇篮,冶金专业在全国的规模多是数一数二的,因此被称为“冶金小清华”。

?
今天的分享就到这里啦~
有想了解其他院校的研宝们
可以后台私信亮仔
