化工塑胶
最新统计!全国认定化工园区名单一览!
2024-02-11 19:45


建议星标哦





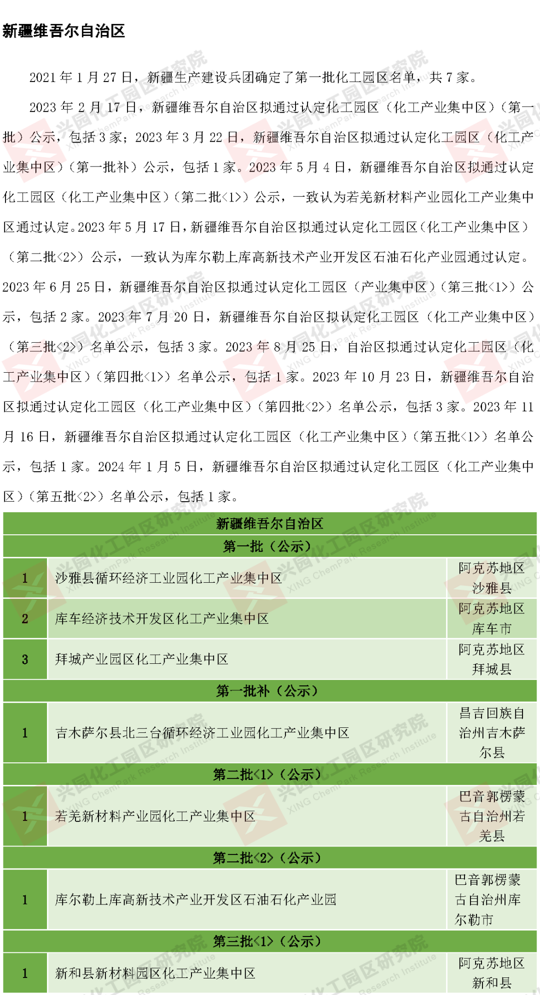
本名单为兴园化工园区研究院根据各省官方公开信息进行整理,统计时间截止到2024年1月底,已有28个省市公开发布认定化工园区672家,若有遗漏或更改,请以官方最新公布信息为准。

来源:兴园化工园区研究院综合整理,转载请标注来源。

免责声明:所载内容来源于互联网,微信公众号等公开渠道,我们对文中观点持中立态度,本文仅供参考、交流。转载的稿件版权归原作者和机构所有,如有侵权,请联系我们删除。

end


近期更多精彩文章


点击查看↓↓


您的分享、留言、点赞、在看
是对我们最大的支持
发表评论
0评