

化工安全考点速记-10


第二节 主要化工防火防爆技术
【考点一】工业建筑防火与防爆
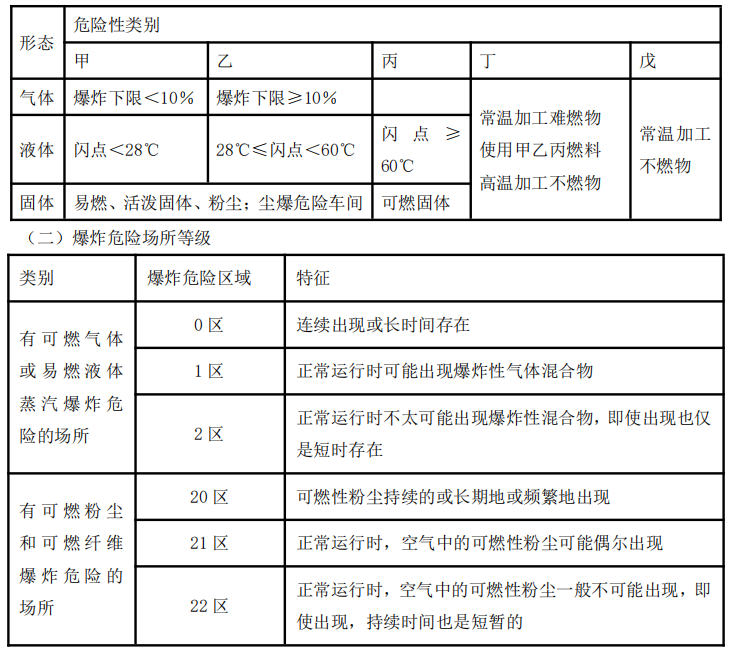
(一)生产和储存的火灾危险性分类—厂房、仓库

(三)防火分隔与防爆泄压
1.防火墙
可燃气体和液体管道不应穿过防火墙,其他管道若必须穿过时,应用非燃烧材料将管道四周缝隙填塞紧密等。
2.防爆泄压设施
(1)有爆炸危险的甲、乙类厂房应设置泄压设施,构成薄弱环节,从而减轻承重结构受到的爆炸压力,避免造成倒塌破坏。厂房的泄压设施可采用轻质板制成的屋顶和易于泄压的门、窗(应向外开启),也可用轻质墙体泄压。
(2)当厂房周围环境条件较差时,宜采用轻质屋顶泄压。泄压设施应布置在靠近易发生爆炸的部位,但应避开人员密集场所和主要交通通道等场所。有爆炸危险的生产部位,宜布置在单层厂房的靠外墙处和多层厂房的顶层靠外墙处。
【考点二】主要危险场所的防火与防爆
(一)油库
1.油库的火灾爆炸危险性
油库贮存的石油产品如汽油、柴油和煤油等,具有易挥发、易燃烧、易爆炸、易流淌扩散、易受热膨胀、易产生静电以及易产生沸溢或喷溅的火险特性。
(1)油桶作业时,使用不防爆的灯具或其他明火照明。
(2)利用钢卷尺量油、铁制工具撞击等碰撞产生火花。
(3)进出油品方法不当或流速过快,或穿着化纤衣服等,产生静电火花。
(4)室外飞火进入油桶或油蒸气集中的场所。
(5)油桶破裂,或装卸违章。
(6)维修前清理不合格而动火检修,或使用铁器工具撞击产生火花。
(7)灌装过量或日光曝晒。
(8)遭受雷击或库内易燃物(油棉丝等)、油桶内沉积含硫残留物质的自燃,通风或空调器材不符合安全要求出现火花等。
(二)电石库(CaC2)
1.布设原则
(1)电石库房的地势要高且干燥,不得布置在易被水淹的低洼地方。
(2)严禁以地下室或半地下室作为电石库房。
(3)电石库不应布置在人员密集区域和主要交通要道处。
(4)企业设有乙炔站时,电石库宜布置在乙炔站的区域内。
2.库房设置安全要求
(1)电石库应是单层的一、二级耐火建筑。
(2)电石库房严禁铺设给水、排水、蒸汽和凝结水等管道。
(3)库房内电石桶放置在比地坪高 0.02m 的垫板上。
(4)装设于库房的照明灯具、开关等电气装置,应采用防爆安全型;或将灯具和开关装在室外,用反射方法把灯光从玻璃窗射入室内。库内严禁安装采暖设备。
3.消防措施
(1)应备有干砂、二氧化碳灭火器或干粉灭火器等灭火器材。
(2)电石库房的总面积不应超过 750m2 ,并应用防火墙隔成数间,每间的面积不应超过 250m2。
(三)管道
1.管道发生着火爆炸的原因(速度、泄露、点火源)
(1)管道里的锈皮及其他固体微粒随气体高速流动时的摩擦热和碰撞热,是管道发生着火爆炸的一个因素。
(2)由于漏气,在管道外围形成爆炸性气体滞留的空间,遇明火而发生着火和爆炸。
(3)外部明火导入管道内部。
(4)管道过分靠近热源,管道内气体过热引起着火爆炸。
(5)氧气管道阀门沾有油脂。(氧气管道—脱脂)
(6)带有水分或其他杂质的气体在管道内流动时,超过一定流速就会因摩擦产生静电积聚而放电。
2.管道防爆与防火措施
(1)限定气体流速(限速)
(2)管径的限定及管道连接的安全要求:(防漏)
①乙炔管道的连接应采用焊接,但与设备、阀门和附件的连接处可采用法兰或螺纹连接。
②乙炔管道在厂区的布设,应考虑到由于压力和温度的变化而产生局部应力,管道应有伸缩余地。
③氧气管道应尽量减少拐弯。拐弯时宜采用弯曲半径较大或内壁光滑的弯头,不应采用折皱或焊接弯头。
(3)防止静电放电的接地措施(控制点火源—电火源)
(4)防止外部明火导入管道内部(控制点火源)
可采用水封法或采用火焰消除器,以防止火焰导入管道内部和阻止火焰在管道里蔓延。
(5)防止管道外围形成爆炸性气体滞留空间
1)乙炔管道通过厂房时,应保证室内通风良好,定期监测乙炔气体浓度,以便及时采取措施排除爆炸性混合气。
2)地沟铺设乙炔管道时,沟里应填满不含杂质的砂子;埋地铺设时,应在管道下部先铺一层厚度约 100mm 的砂子,再在管子两侧和上部填以厚度不少于 20mm 的砂子。
(6)管道的脱脂(控制点火源)
氧气和乙炔管道在安装使用前都应进行脱脂。常用脱脂剂二氯乙烷和酒精为易燃液体,四氯化碳和三氯乙烯虽是不燃液体,但在明火和灼热物体存在条件下,易分解成剧毒气体一光
气。脱脂现场必须严禁烟火。
(7)气密性和泄漏性试验(泄露—严密性检查)
氧气和乙炔管道除与一般受压管道同样要求作强度试验外,还应作气密性试验和泄漏量试验。
(8)埋地乙炔管道不应铺设在下列地点:烟道、通风地沟和直接靠近高于 50℃热表面的地方;建筑物、构筑物和露天堆场的下面。架空乙炔管道靠近热源铺设时,宜采用隔热措施。
(9)乙炔管道可与供同一使用目的的氧气管道共同铺设在非燃烧体盖板的不通行地沟内,地沟内必须全部填满砂子,并严禁与其他沟道相通。
(10)乙炔管道严禁穿过生活间、办公室。厂区和车间的乙炔管道,不应穿过不使用乙炔的建筑物和房间。
(11)氧气管道严禁与燃油管道共沟铺设。架空铺设的氧气管道不宜与燃油管道共架铺设,如确需共架铺设时,氧气管道宜布置在燃油管道的上面,且净距不宜小于 0.5m。
(12)乙炔管路使用前,应用氮气吹洗全部管道,取样化验合格后方准使用。
(四)喷漆
1.喷漆属于甲类生产,地面应采用耐火且不易碰出火花的材料。
2.喷漆厂房与明火操作场所的距离应大于 30m。
3.喷漆车间和喷漆料、溶剂的贮存、调配间的各种电器应符合电气防爆规范要求。工作人员不得携带火柴、打火机等火种进入生产场所。
4.动火检修时,必须采取防火措施。
5.喷漆车间应设置的通风和排风装置,将可燃气体及时迅速排出。通风机必须采用专门的防爆型风机。
6.车间里的油漆和溶剂贮量不超过一日用量为宜。
7.确需在现场进行,而现场的电气设备又不防爆时,应将现场电源全部切断,待喷漆结束、可燃蒸气全部排除后方可通电。
8.在露天进行喷漆操作时,应避开焊割作业、砂轮、锻造、铸造等明火场所。
【考点三】电气防火防爆安全技术
(一)生产场所爆炸性环境分类与分级
1.爆炸性气体环境分类与分级
(1)爆炸性气体释放源与分级
释放源应按可燃物质的释放频繁程度和持续时间长短分为连续级释放源、一级释放源、二级释放源。

1)连续级释放源应为连续释放或预计长期释放的释放源,存在连续级释放源的区域可划为0 区。
①没有用惰性气体覆盖的固定顶盖储罐中的可燃液体的表面。
②油、水分离器等直接与空间接触的可燃液体的表面。
③经常或长期向空间释放可燃气体或可燃液体的蒸气的排气孔和其他孔口。
特征:长期稳定存在,具有爆炸危险性。
2)一级释放源是指在正常运行时,可能周期性或偶尔释放的释放源,存在一级释放源的区域可划为 1 区。
①正常运行时,会释放可燃物质的泵、压缩机和阀门等的密封处。
②储存有可燃液体的容器的排水口,当排水时可能会向空间中释放可燃物质。
③正常运行时,会释放可燃物质的取样点。
④正常运行时,会向空间中释放可燃物质的泄压阀、排气口和其他孔口。
特征:设备、阀门—周期性启闭
3)二级释放源是指在正常运行时不会释放,仅是偶尔和短期释放源,存在二级释放源的区域可划为 2 区。
①正常运行时不能释放可燃物质的泵、压缩机和阀门的密封处。
②正常运行时不能释放可燃物质的法兰、连接件和管道接头。
③正常运行时不能向空间释放可燃物质的安全阀、排气孔和其他孔口处。
④正常运行时不能向空间释放可燃物质的取样点。
特征:设备、阀门做密闭化处理—原则上不存在泄放积蓄
4)爆炸区域的划分应根据通风条件调整区域划分:
①当通风良好时,可降低爆炸危险区域等级,但当通风不良时,应提高爆炸危险区域等级。
②局部机械通风在降低爆炸性气体混合物浓度方面比自然通风和一般机械通风更为有效时,可采用局部机械通风降低爆炸危险区域等级。
③在障碍物、凹坑和死角处,应局部提高爆炸危险区域等级。
④利用堤或墙等障碍物,限制比空气重的爆炸性气体混合物的扩散,可缩小爆炸危险区域的范围。
2.爆炸性粉尘环境分类与分级
(1)爆炸性粉尘释放源分级
粉尘释放源应按爆炸性粉尘释放频繁程度和持续时间长短分为连续级释放源、一级释放源、二级释放源。


(二)防爆电气设备
1.防爆电气设备类型
爆炸性环境使用的电气设备与爆炸危险物质的分类相对应,被分为 I 类、Ⅱ类、Ⅲ类。
(1)Ⅰ类电气设备,用于煤矿瓦斯气体环境。
(2)Ⅱ类电气设备,用于爆炸性气体环境。
(3)Ⅲ类电气设备。用于爆炸性粉尘环境。
(三)防爆电气线路
1.敷设位置
电气线路应敷设在爆炸危险性较小或距离释放源较远的位置。
2.敷设方式
爆炸危险环境中电气线路采用防爆钢管配线和电缆配线。
3.隔离密封
电气线路的沟道及保护管、电缆或钢管在穿过爆炸危险环境等级不同的区域之间的隔墙或楼板,应采用非燃性材料严密堵塞。
4.导线材料选择
爆炸危险环境 1 区,配电线路采用铜芯导线或电缆。在有剧烈振动处应选用多股铜芯软线或多股铜芯电缆。煤矿井下不得采用铝芯电力电缆。
5.电气线路的连接
1 区和 2 区的电气线路的中间接头必须在与该危险环境相适应的防爆型的接线盒或接头盒内部。1 区宜采用隔爆型接线盒,2 区可采用增安型接线盒。
【考点四】防静电与防雷安全技术
(一)静电导致火灾爆炸的条件有 5 个:产生静电电荷;有足够的电压产生火花;有能引起火花放电的合适间隙;产生的电火花要有足够的能量;在放电间隙及周围环境中有易燃易爆混合物。
(二)具体的方法有工艺控制法、泄漏导走法、中和电荷法、封闭削尖法和防止人体带静电。
1.工艺控制法
(1)限制输送速度
(2)加快静电电荷的逸散
(3)消除产生静电的附加源
(4)消除杂质
(5)降低爆炸性混合物浓度
(6)材料的选用
(7)适当安排物料的投入顺序
2.泄漏导走法
采用空气增湿、加抗静电添加剂、静电接地和规定静止时间的方法,使带电体上的电荷向大地泄漏消散。
(1)空气增湿
(2)加抗静电添加剂
(3)静电接地连接
(4)静止时间
3.中和电荷法
绝缘体上的静电不能用接地法消除,但可利用极性相反的电荷中和原理以减少带电上的静电量,即中和电荷法。
第三节 化工消防技术
【考点一】化工消防技术基本原理
(一)火灾分类
1.范围:《火灾分类》根据可燃物的类型和燃烧特性将火灾定义为 6 个不同的类别。
2.火灾分类的命名及其定义
(1)A 类火灾:固体物质火灾。
(2)B 类火灾:液体或可熔化的固体物质火灾。
(3)C 类火灾:气体火灾。
(4)D 类火灾:金属火灾。
(5)E 类火灾:带电火灾。物体带电燃烧的火灾。
(6)F 类火灾:烹饪器具内的烹饪物火灾。
(二)灭火基本原理和方法
1.灭火基本原理
所有灭火方法都是为了破坏已经产生的燃烧条件。
2.灭火方法
窒息灭火法、冷却灭火法、隔离灭火法、化学抑制灭火法等。
(1)窒息灭火法(降低有效氧含量)
窒息灭火法即阻止空气流入燃烧区,或用惰性气体稀释空气,使燃烧物质因得不到足够的氧气而熄灭。
(2)隔离火火法(可燃物助燃物分隔)
即将燃烧物质与附近未燃的可燃物质隔离或疏散开,使燃烧因缺少可燃物质而停止。
(3)冷却灭火法
将灭火剂直接喷洒在燃烧着的物体上,将可燃物质的温度降到燃点以下以终止燃烧。
(4)化学抑制灭火法(卤代烷灭火剂、干粉灭火剂)
使用这类灭火剂时,一定要将灭火剂准确地喷洒在燃烧区内,否则灭火效果不好。
2.泡沫灭火剂—冷却、隔离
泡沫灭火剂主要用于扑救非水溶性可燃液体及一般固体火灾。泡沫灭火剂按发泡倍数不同还可以分为低倍数泡沫液、中倍数泡沫液和高倍数泡沫液。其中低倍数泡沫液按性质不同还可以分为蛋白泡沫液、氟蛋白泡沫液、水成膜泡沫液、抗溶性泡沫液等。
3.干粉灭火剂—化学抑制、隔离、冷却、窒息
(1)普通干粉灭火剂,适用于扑灭 B 类和 C 类火灾,又称 BC 类干粉。
(2)多用途干粉灭火剂,适用于扑灭 A 类、B 类和 C 类火灾,又称 ABC 类干粉。(多用途干粉灭火剂—磷酸盐灭火剂)
(3)D 类干粉。D 类干粉是指适用于扑救 D 类火灾的干粉, 又称为专用干粉。
4.惰性气体灭火剂—冷却、窒息
气体灭火剂是通过降低防护区的氧气浓度,使火势不能持续燃烧而达到灭火的目的。
(1)气体灭火剂的分类
1)二氧化碳灭火剂。
2)惰性混合气体灭火剂。目前市场上主导的惰性混合气体灭火剂有:IG-55 灭火剂、IG-01灭火剂、IG-100 灭火剂以及 IG-541 灭火剂。
5.卤代烷灭火剂—冷却、窒息、化学抑制
七氟丙烷灭火剂、氟化酮灭火剂、三氟甲烷灭火剂。

持续更新中,完整版联系表哥索取
往期推荐


微信:1061170
©表哥