标法检索大揭秘:食品行业企标获取,一站式解决不再难!
2024-02-04 23:33
《企业标准化促进办法》第十四条 企业应当公开其提供产品或者服务所执行的强制性标准、推荐性标准、团体标准或者企业标准的编号和名称。《企业落实食品安全主体责任监督管理规定》 第六条 食品安全总监、食品安全员应当掌握相应的食品安全法律法规、食品安全标准;ISO9001、ISO14001和ISO45001认证:要求企业需要建立标准法规获取的渠道、监控更新情况、对内部文件做好下发管理要求1)产品关键指标:企业标准中编制了产品的项目及其指标,通过指标可以快速理解同行业产品概况。如下图为两家不同企业牛奶的蛋白质含量:2)产品类型:通过标准可了解同行业产品等级、类型、加工工艺,如下图红酒的等级分类、玉米的加工方式:3)企标编制:企业标准必须在强制性国家标准要求之上(GB xxx-xxx),需要对产品涉及的强制国标、行业、地方标准及国外标准进行调研。如典型违反规定案例“当事人自我声明的企业标准低于国家标准的要求”一案市场监管总局(国家标准委)披露的数据显示,2023年前三季度,我国社会团体新公开团体标准数量达到13972项,同比增长22.0%;企业自我声明公开标准数量为391230项,同比增长12.6%,其中高新技术产业标准的数量占比达46.5%。
由于企业标准的数量及管理方式,企业标准由各地卫健委管理,分散于30多个平台,且有的省细分了市级管理平台,查询一个行业的企业标准至少需要逐地查询30多个平台。《中华人民共和国标准化法及其条例》规定企业标准执行的备案管理制度,无法获取其项目的详细信息。企业标准自我公开声明要求公开标准编号和名称及其关键指标。对此小编进行市场数据整理后发现,市面上少有针对企业标准查询的平台,食品行业标准查询网站占比约18%,且垂直食品行业的大部分都是我国无偿公开的国、行、地标,少有企业标准。首推标法检索平台,一是基数大,远超食品伙伴网企业标准数量,数据持续入库建设中;二是依据标准特征,提取关键信息,结合全文搜索,避免企业标准编号重复查询结果不准的情况。如通过“企业名称、产品名称、工艺等多种关键词"图1为与食品行业的其他企业标准搜索结果比对。
图2为标法检索平台的“按产品名称、按生产企业”便捷搜索展示:
|| 各地企业标准管理平台
因篇幅有限,仅提供部分数据(若需获取各地区网址可加入标准法规群聊,客服自动发送哦~)
| 序号 | 地域 | 企业标准查询网站 | 网站链接 |
| 1 | 全国 | 企业标准信息公共服务平台 | https://www.qybz.org.cn |
| 2 | 北京 | 北京市食品安全标准备案公开查询 | https://103.83.44.207:8080/spba/pub/spectacleInfo.action?gslx=p_new,p_renew,p_change,p_continue&cancelstate=0 |
| 3 | 上海 | 上海市卫生健康委员会一网通办-食品安全标准查询 | http://spbz.jds.wsjkw.sh.gov.cn/wjs-front/wjs/licFoodStatus11List |
| 4 | 重庆 | 重庆市卫生健康委员会-企业标准-食品安全企业标准备案查询 | http://116.169.61.214:1239/FoodSafety/FilingPublicity/ |
| 5 | 天津 | 天津市人民政府-办理事务-食品安全企业标准备案 | https://zwfw.tj.gov.cn/#/DepartmentalMatters/120000/11120000MB16437883/3 |
| 6 | 陕西 | 陕西省卫生健康委员会食品安全标准查询系统 | http://124.115.216.182:8081/dpr/a/prs/fses/public |
|| 企业标准信息公共服务平台
收集全国的企业标准,涵盖70多个行业,非食品垂直行业企业标准查询平台;查询标准需要多次校验,如查看一个标准文件需要经过5个步骤,有的只有备案数据。
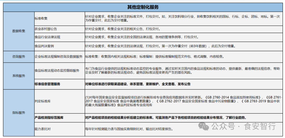
|| 定制化多样标准服务
北京信睿浩扬除倾心打造了标法检索平台之外,也提供标准相关服务,如标准定时推送、法规法律与通知公告监控推送、标准管理信息系统等多种服务,可入群咨询(群二维码见文章末尾)。

|| 专业数据工具
常用标准数据提取,如GB 2760、GB 2761、GB 2762、GB 2763及GB 2763.1的数据查询系统工具。现免费赠送全套食品分类表格,仅前5个名额,先到先得哦!快来入群联系客服哦!