安防器材
安防改造维修资金使用方案公示
2023-12-23 20:15

 

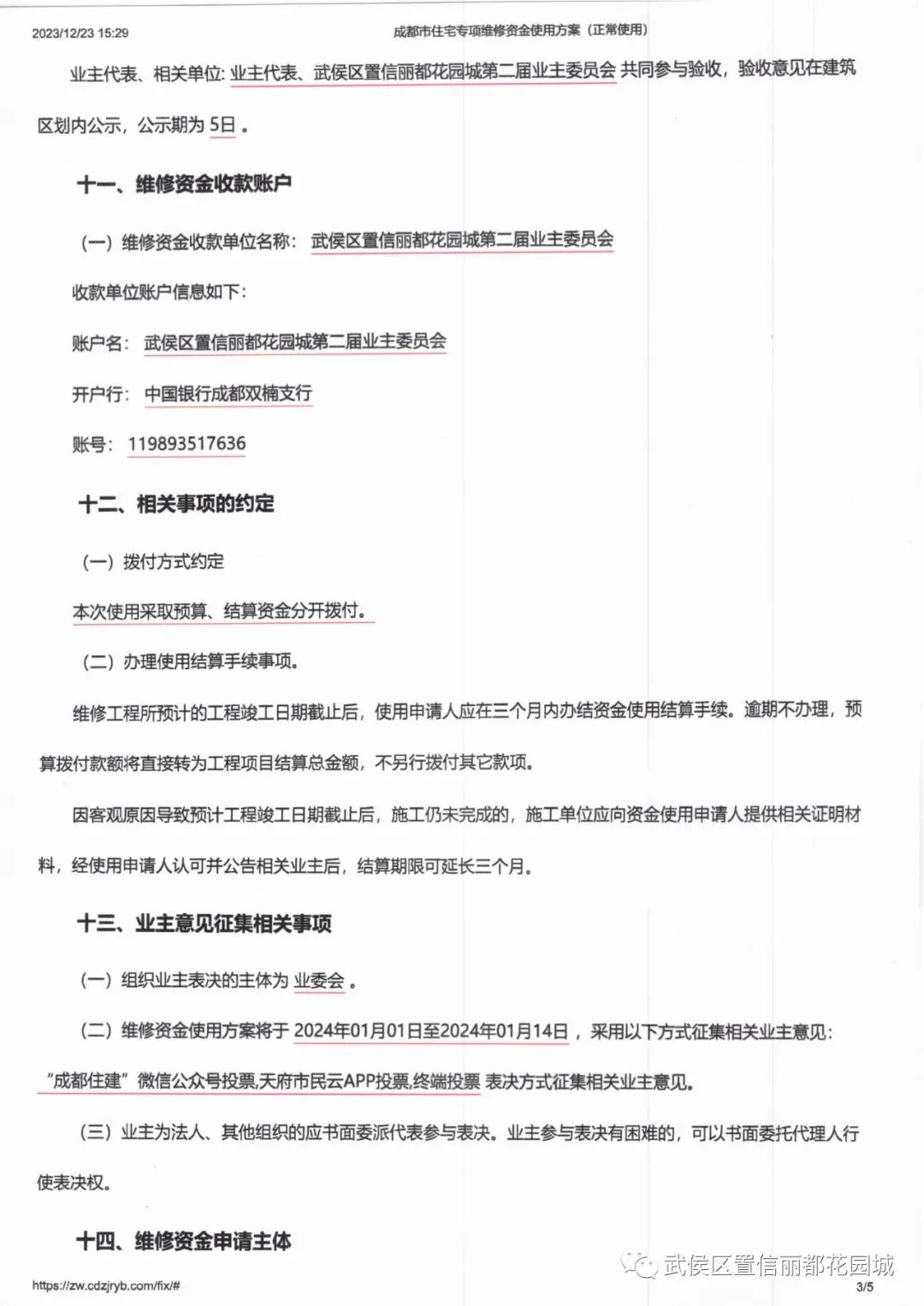
       依照《成都市住宅专项维修资金使用服务指南(2022版)》规定,现向全体业主公示小区安防改造项目维修资金使用方案、工程预算书、控制价及工程量、控制价审查建议书、招标文件、投标文件、中标书等相关材料,公示期5天。

 

  1. 安防更新项目维修改造工程招标文件(第二次).pdf

  2. 投标清单.xls

  3. 中标通知书.pdf

  4. 工程预算书.pdf

  5. 控制价及清单.pdf

  6. 控制价审查建议书.pdf

发表评论
0评